新中地 GIS 开发特训营学员学习内容第四期来啦!一起来看看学员们的学习成果!
前三期👇👇
01
Web基础-HTML/CSS
2505期的同学们刚刚于9月8日开班,正式进入web前端基础阶段的学习。
Web基础部分主要学习html、css以及js基础,0学习门槛,也是进步最快的。很多没有任何编程基础的小白学员学起来也不费劲,完全能跟上学习进度。
我们来看看初识编程的同学们都在制作哪些有趣的案例吧。
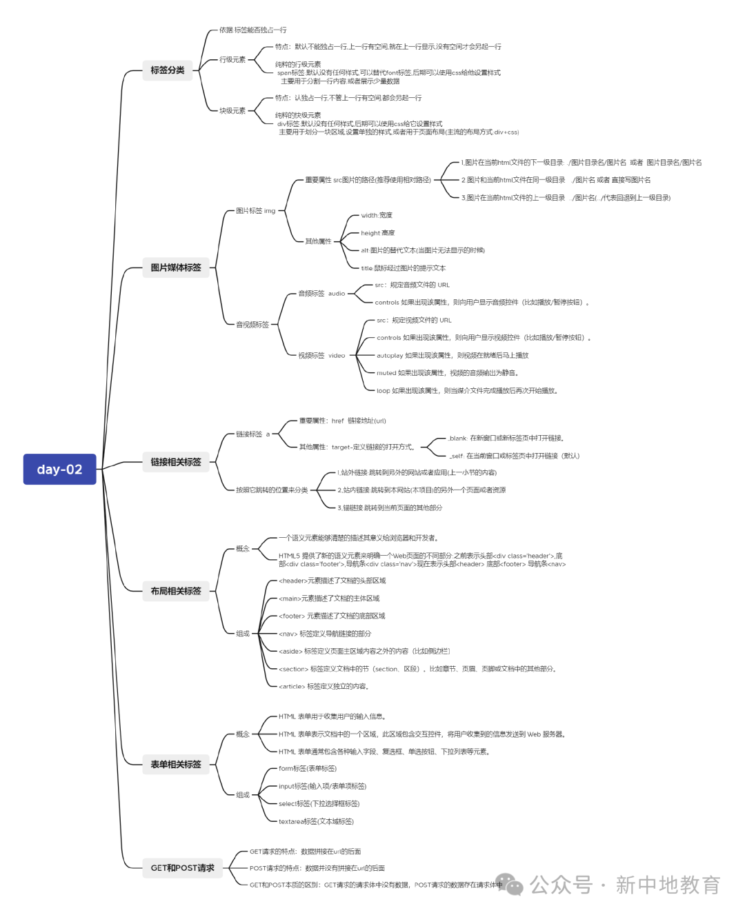
图片、音频和视频标签:






注册表:



表格标签:


同学们做的课堂笔记:


02
Web进阶-VUE
2504期同学们上周正式结束第一阶段web基础的学习,本周正式进入第二阶段内容,进一步学习工程化和web框架的知识点。
我们先来回顾一下上周的内容。
上周9月3日阅兵仪式,根据这一热度,老师带大家在课堂上制作了升国旗奏国歌的效果:

热门金曲网页:

web阶段上周最后一个案例是九宫格抽奖:

本周主要学习的内容为VUE框架的核心理论知识,后续将继续介绍同学们的学习进度。
03
WebGIS二维阶段-Openlayers
2503期的同学们学到webgis部分的地图框架openlayers,本周是项目开发阶段。我们先来看下同学们精心制作的课堂笔记吧。

同学的openlayers课程笔记






同学做的openlayers项目效果演示:



04
三维GIS开发-Cesium
2502期的同学们上周已经进入三维地图开发框架cesium的学习,本周继续深入学习三维GIS开发cesium。cesium是GIS开发的重点也是难点,因此学习时间较长,掌握这部分内容对后续就业至关重要。
我们来看看同学们制作的课堂功能案例:


气泡框


下雪效果和闪电效果

地形开挖

雨水涟漪效果

地图扫光特效

由浅入深、循序渐进,从零基础必学的 HTML 网页结构搭建起步,逐步深入 CSS 样式设计、JavaScript 交互逻辑,再到 WebGIS 核心技术(如 OpenLayers、Mapbox地图框架),最终聚焦三维 GIS 开发实战,通过 Cesium 引擎实现地形建模、三维场景渲染、空间分析等核心功能。
全程以项目驱动教学,每阶段配套真实企业级案例(如智慧城市三维可视化、智慧地铁地图开发),学完不仅能独立完成三维 GIS 项目开发,更能具备解决实际业务问题的能力,轻松向实战型三维 GIS 开发工程师转型,感兴趣的同学别错过这波入门好机会!
对GIS开发感兴趣的同学,可戳↓下方小助手【试听】
1453

被折叠的 条评论
为什么被折叠?



