初学julia发现绘图时出错,之后发现julia绘图与Matlab有一些不同。
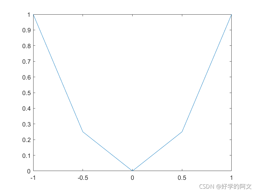
Matlab中绘制折线图:
X=[-1,-0.5,0,0.5,1];
Y=[1,0.25,0,0.25,1];
plot(X,Y);
此时X与Y均为行向量。
输出图像为:

而在Julia中输入:
using Plots
X=[-1,-0.5,0,0.5,1];
Y=[1,0.25,0,0.25,1];
plot(X,Y)
能绘制出图像

但此时注意X,Y均是列向量的式。


如果此时将X,Y转置成行向量。
X=X'
Y=Y'
X,Y变成行向量
此时绘制不出来图像
总结:
1.julia中画图使用列向量绘图。matlab行向量列向量均可。
另外:注意程序最后在plot()函数后面加“;”将不会输出图像。
这篇博客探讨了Julia与Matlab在绘图时的向量处理差异。在Matlab中,行向量和列向量都可用来绘制折线图,但在Julia中,必须使用列向量。当尝试将X和Y转置为行向量时,Julia无法正确显示图像。博主提醒程序员在Julia中使用plot()函数时要注意向量的维度,并指出在函数后加分号会阻止图像显示。
1499

被折叠的 条评论
为什么被折叠?



