题目
给你两个 非空 链表来代表两个非负整数。数字最高位位于链表开始位置。它们的每个节点只存储一位数字。将这两数相加会返回一个新的链表。
你可以假设除了数字 0 之外,这两个数字都不会以零开头。
示例1:

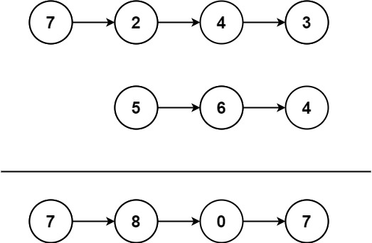
输入:l1 = [7,2,4,3], l2 = [5,6,4] 输出:[7,8,0,7]
示例2:
输入:l1 = [2,4,3], l2 = [5,6,4] 输出:[8,0,7]
示例3:
输入:l1 = [0], l2 = [0] 输出:[0]
题解
/**
* Definition for singly-linked list.
* public class ListNode {
* int val;
* ListNode next;
* ListNode() {}
* ListNode(int val) { this.val = val; }
* ListNode(int val, ListNode next) { this.val = val; this.next = next; }
* }
*/
class Solution {
//加法是从个位开始加 所以按照数学的顺序需要将链表反转再相加
public ListNode addTwoNumbers(ListNode l1, ListNode l2) {
l1 = reverseList(l1);
l2 = reverseList(l2);
ListNode l3 = addTwo(l1,l2);
return reverseList(l3);
}
private ListNode reverseList(ListNode head) {
ListNode pre = null;
ListNode cur = head;
while (cur != null) {
ListNode nxt = cur.next;
cur.next = pre;
pre = cur;
cur = nxt;
}
return pre;
}
private ListNode addTwo(ListNode l1, ListNode l2) {
//在第一次循环中无法在个位添加节点(执行不了cur.next = new ListNode(carry%10))
//个位依然是0 因此创建一个哨兵节点
ListNode dummy = new ListNode();
ListNode cur = dummy;
int carry = 0;
while (l1 != null || l2 != null || carry != 0) {
if (l1 != null) carry += l1.val;
if (l2 != null) carry += l2.val;
cur.next = new ListNode(carry%10);//保存数位
carry /= 10;
cur = cur.next;
if (l1 != null) l1 = l1.next;
if (l2 != null) l2 = l2.next;
}
return dummy.next;
}
}
文章介绍了如何使用Java实现将两个非零整数的链表按位相加,通过先反转链表再逐位相加,最后处理进位的过程。
1219

被折叠的 条评论
为什么被折叠?



