1.ES6
ES6,是ECMAScript 6 的简称,是JavaScript语言的下一代标准,已于2015年6月正式发布。
1.1. let于const
之前,我们在编写js定义变量的时候,只有一个关键字 var。var有一个问题,就是定义的变量会成为全局变量。
// var变量的作用域问题检查
for(var i = 0;i<5;i++){
console.log(i);
}
console.log("循环外:"+i);
可以看出,在循环外部也可以获取到变量i的值。
let关键字 :可以将i的作用域控制在循环内部。
//let 所声明的变量,只在let命令所在的代码块内有效.
for(let i = 0;i<5;i++){
console.log(i);
}
//index.html:21 Uncaught ReferenceError: i is not defined
//console.log("循环外:"+i);
const关键字:声明的变量是常量,不能被修改,类似于java中的final关键字。
//const 所声明的变量是常量,不能被修改,类似于java中的final关键字
const a = 1;
console.log("a = ",a);
//给a重新赋值;Uncaught TypeError: Assignment to constant variable.
//a = 2;
console.log("a = ",a);
1.2.字符串扩展
ES6中,为字符串扩展了几个新的API
-
includes():返回布尔值,标识是否找到了参数字符串 -
startWith():返回布尔值,标识参数字符串是否在原字符串的尾部 -
endWith():返回布尔值,标识参数字符串是否在原字符串的尾部
let str = "hello fechin";
console.log(str,"中是否包含了fechin ==>",str.includes("fechin"));
console.log(str,"中是否包含了fuck ==>",str.includes("fuck"));
1.3.字符串模板
ES6中提供了" ` "来作为字符串模板标记
let str2 = `你好
哈哈
呵呵`;
console.log("试一试",str2);
//在``之间的部分都会被认为是字符串的值,可以任意换行;
1.4.解构表达式
ES6中允许按照一定模式从数组和对象中提取值,然后对变量进行赋值,这被称为解构。
- 数组解构
let arr = [1,2,3];
const [x,y,z] = arr; //x,y,z将与arr中的每个位置来对应
console.log(x,y,z);
//结果为[1,2,3]
const a = arr;
console.log("+++++",a);
//结果为[1,2,3]
const [b] = arr;
console.log("-----",b);
//结果为1
- 对象解构
const person = {
name : "fechin",
age : "12",
language : ["java","js","html"]
}
let {name,age,language} = person;
console.log(name,age,language);
//如果想要用其他变量接收,那么需要额外指定别名
//{name:na}:name是person中的属性名,冒号后面的n是解构后要赋值给的变量
let {name:na,age:ag,language:la} = person;
console.log("+-+-+-+-+-",na,ag,la);
1.5.函数优化
1.5.1.函数参数默认值
在ES6之前,我们无法给一个函数参数设置默认值,只能采用变通写法
function add(a,b){
//判断b是否为空,为空就给默认值0
if(!b){
b = 0;
}
//判断b是否为空,为空就给默认值0
// b = b || 0;
return a + b;
}
console.log(add(1));
ES6之后,可以这么写
function add(a,b = 0){
return a + b;
}
console.log(add(1));
1.5.2.箭头函数
//箭头函数
//没有参数
let sayHello = () => console.log("你好");
sayHello();
//一个参数
let print = a => console.log(a);
print("你好呀");
//多个参数
let sum = (a,b) => {return a+b;}
let result = sum(1,2);
console.log(result);
1.5.3.对象函数的属性简写
let person = {
name : "fechin",
eat : function(food){
console.log(this.name+"在吃"+food);
},
//箭头函数
drink : food => {
//不能从this.name中获取到值,目前只能使用 person.name
console.log(person.name+"在喝"+food);
},
//直接写函数
sleep(time) {
console.log(person.name+" just slepp: " + time +" minutes");
}
}
person.eat("象拔蚌");
person.drink("香蕉油");
person.sleep("60");
1.5.4.箭头函数结合解构表达式
//传统方式
function hello(person){
console.log("hello"+person.name);
}
hello(person);
//解构表达式与箭头函数
const hello = ({age}) => {
console.log("++++"+age); //输出为 '++++21'
}
hello(person);
1.6.map和reduce
map():接收一个函数,将原数组中的所有元素用这个函数处理后返回。
let arr = ['1','20','30'];
console.log(arr);
let newArr = arr.map( s => parseInt(s));
console.log(newArr);
-
reduce():接收一个函数(必须)和一个初始值(可选),该函数接收两个参数。- 第一个参数是上一次reduce处理的结果;
- 第二个参数是数组中要处理的下一个元素;
reduce():会从左到右依次把数组中的元素用reduce处理,并把处理的结果作为下次reduce的第一个参数。如果是第一次,会把前两个元素作为计算参数,或者把用户指定的初始值作为起始参数。
const arr = [1,20,-5,3];
let result = arr.reduce((a,b) => {
return a + b;
});
console.log(result);
//19
let result2 = arr.reduce((a,b) => {
return a + b;
}, 1);
console.log(result2);
//20
1.7.扩展运算符
扩展运算符是三个点...,将一个数组转为用逗号分隔的参数序列。
console.log([1,2,3]) //[1,2,3]
console.log(...[1,2,3]) //1,2,3
let add = (x,y) => {
return x+y;
}
let numbers = [1,2];
console.log(add(...numbers)); //3
//...可以用作数组的合并
let arr = [...[1,2,3],...[4,5,6]];
console.log(arr); //[1,2,3,4,5,6];
//与结构表达式结合
const [first,...rest] = [1,2,3,4,5];
console.log(first,rest); //1,[2,3,4,5]
//将字符串转成数组
console.log([...'hello']);//['h','e','l','l','o']
1.8.Promise
Promise,简单说是一个容器,里面保存着某个未来才会结束的事件(通常是一个异步操作)的结果,从语法上来说Promise是一个对象,从它可以获取异步操作的消息,Promise提供统一的API,各种异步操作都可以用同样的方法进行处理。
我们可以通过Promise的构造函数来创建Promise对象,并在内部封装一个异步执行的结果。
const p = new Promise((resolve,reject) => {
//编写异步操作,通常写ajax的操作,(模拟)
setTimeout(()=>{
let num = Math.random();
if(num <0.5){
//认为成功了
resolve("成功了"+num);//调用resolve,代表promise将返回成功的结果
}else{
//认为失败了
reject("失败了"+num);//调用reject,代表promise将返回失败的结果
}
});
});
p.then(value => {
console.log(value)
}).catch(value =>{
console.log(value);
});
1.9.Set和Map
ES6中提供了Set和Map的数据结构
- Set本质上与数组类似,不同在于Set中只能保存不同的元素,如果元素相同会被忽略,和java中的Set集合非常相似。
//set构造函数可以接受一个数组或空
let set = new Set();
set.add(1);//[1]添加
set.clear();//清空
set.delete(1);//删除指定元素,并不是下标
set.has(2);//判断是否存储
set.forEach(s => console.log(s+1));//遍历元素
set.size;//元素个数
let set2 = new Set([2,3,4,4]);//[2,3,4]
- Map本质上与Object类似的结构,不同的在于,Object强制规定key只能是字符串,而Map结构的key可以是任意对象,即:
- Object是
<String,Object>集合 - map是
<Object,Object>集合
- Object是
const map = new Map([
['key01','value01'],
['key02','value02']
]);
map.set('key03','value03');//添加
map.clear();//清空
map.delete('key01');//删除
map.forEach((value,key)=>console.log(key,value));//遍历元素,第一个拿到是value,第二个才是key
map.size;//元素个数
map.values();//获取value的迭代器
map.keys();//获取key的迭代器
map.entries();//获取entry的迭代器
for(let key of map.keys()){
console.log(key);
}
console.log(...map.values());
for(let entry of map.entries()){
console.log("+++++++++",entry);
}
1.10.class(类)的基本语法
JavaScript语言的传统方法是通过构造函数定义并生成新的对象,ES6中引入了class的概念,通过class关键字自定义类。
class User {
//构造函数
constructor(name,age=20){
this.name = name;
this.age = age;
}
sayHello(){
return "hello,"+this.name;
}
//静态函数
static isAdult(age){
if(age>=18){
return "成年人";
}
return "未成年人";
}
}
let user = new User("张三");
console.log(user);
console.log(user.sayHello());
console.log(User.isAdult(20));
class Somebody extends User{
constructor(){
super('李四');
}
test(){
return "test ->" +this.name;
}
}
let somebody = new Somebody();
console.log(somebody.test());
console.log(somebody.sayHello());
console.log(Somebody.isAdult(20));
1.11.Generator函数
Generator函数是ES6提供的一种异步编程解决方案,语法行为与传统函数完全不同;
Generator函数有两个特征:一是function命令与函数名之间有一个*号,二是函数内部使用yield定义不同的状态。
function* hello(){
yield "hello";
yield "world";
yield "haha";
return "hehe";
}
let h = hello();
console.log(h); //类型是一个Generator对象
console.log(h.next()); //{value: "hello", done: false} done为false标识并未执行完成
console.log(h.next()); //done:false
console.log(h.next()); //done:false
console.log(h.next()); //{value: "hehe", done: true}
console.log(h.next()); //{value: undefined, done: true}
for(let obj of h){
console.log("++++",obj);
}
/*
结果为:
++++ hello
++++ world
++++ haha
*/
1.12.修饰器(Decorator)
修饰器是一个函数,用来修改类的行为,ES2017引入了这项功能,目前Babel转码器已经支持。
@T
class User {
constructor(name,age = 20){
this.name = name;
this.age = age;
}
}
function T(target){ //定义一个普通方法
console.log(targer); //target对象为修饰的目标对象,这里是User对象
target.country = "中国"; //为User类添加一个静态属性country(通过修饰器添加的属性是静态属性)
}
console.log(User.country);
运行报错:在ES6中,并没有支持该用法,在ES2017中才有,需要进行编码后才能执行,转码的意思是将ES6或ES2017转成ES5执行。
1.13.转码器
- BabelBabel (babeljs.io)是一个广为使用的ES6转码器,可以将ES6代码转为ES5代码,从而在浏览器或其他环境执行。
- Google公司的Traceur转码器(github.com/google/traceur-compiler),也可以将ES6代码转为ES5的代码。
我们使用的阿里的开源企业级react框架:UmiJS.
# 安装完node之后,开始安装yarn,其中tyarn使用的是npm.taobao.org的源,速度要快一些,可以把yarn看成优化后的npm
npm i yarn tyarn -g #-g是全局安装
tyarn -v #进行测试
tyarn global add umi #开始安装
umi #进行测试
在项目路径下:
#通过初始化命令生成package.json文件,它是NodeJS约定的用来存放项目的信息和配置等信息的文件
tyarn init -y
#通过umi命令创建index.js文件
umi g pages index #可以看到在pages下创建好了index.js和index.css文件
#1.12修饰器的js代码拷贝到index.js
#通过执行命令启动umi的后台服务,用于本地开发
umi dev
通过查看网页源代码可以看到转码之后的代码
1.14.模块化
模块化就是把代码进行拆分,方便重复调用,类似java中的包,要使用一个包,必须先导包。而js中没有包的概念,换来的是模块的概念。模块功能主要两个命令构成 export import。
export:命令用于规定模块的对外接口;
class MyUtils{
static sum =(a,b) => a + b;
}
export default MyUtils;
import:命令用于导入其他模块提供的功能;
import MyUtils from './MyUtils';
console.log(MyUtils.sum(1,2));
2.ReactJS
2.1.前端开发的演变
到目前为止,前端的开发经历了四个阶段,目前处在第四个阶段
- 阶段一:静态页面阶段
在第一个阶段中前端页面都是静态的,所有前端代码和前端数据都是后端生成的。前端只是纯粹的展示功能。js脚本的作用只是增加一些特殊效果,比如那时很流行用脚本控制页面上飞来飞去的广告。
那时候的网站开发,采用的是后端MVC模式,前端只是后端MVC的V
- 阶段二:ajax阶段
2004年,AJAX技术诞生,改变了前端开发,Gmail和Google地图这样革命性的产品出现,使得开发者发现,前端的作用不仅仅是展示技术,还可以管理数据并与用户互动。
- 阶段三:前端MVC阶段
2010年,第一个前端MVC框架Backbone.js诞生,它基本上是把MVC模式搬到了前端,但是只有M(读写数据)和V(展示数据),没有C(处理数据)。有些框架提出了MVVM代替Controller。Model拿到数据后,VIew Model将数据处理成视图层需要的格式,在视图层展示出来。
- 阶段四:SPA阶段
前端可以做到读写数据,切换视图,用户交互,这意味着,网页其实是一个应用程序,而不是信息的纯展示,这种单张网页应用被称为SPA(single-page-application)
目前最流行的前端框架 Vue ,Angular,React都属于SPA开发框架。
2.2.ReactJS简介
ReactJS就是一个用于构建用户界面的JavaScript框架,是Facebook开发的一款JS框架。ReactJS把复杂的页面拆分成一个个的组件,将这些组件一个个的拼装起来,就会呈现多样化的页面
ReactJS圈内的一些框架简称:
- Flux:Flux是Facebook用户建立客户端Web应用的前端架构,它通过利用一个单向的数据流补充了React的组合视图组件,这更是一种模式而非框架。
- Redux:Redux是JavaScript状态容器,提供可预测化的状态管理。Redux可以让React组件状态共享变得简单。
- Ant Design of React:阿里开源的基于React的企业级后台产品,其中集成了多种框架,包含了上面提到的Flux,Redux。Ant Design提供了丰富的组件。
2.3.环境搭建
- 第一步:输入命令进行初始化
tyarn init -y
- 第二步:项目中添加umi的依赖
tyarn add umi --dev
在umi中,约定的目录结构如下:

3. 第三步,在工程的根目录下创建config目录,在config目录下创建config.js文件。在UmiJS的约定中,config/config.js将作为UmiJS的全局配置文件。在config.js文件中输入以下内容,方便后面使用
//导出一个对象,暂时设置为空对象,后面再填充内容
export default {};
- 第四步,创建HelloWorld.js页面文件
在umi中,约定存放页面代码的文件夹是在src/pages,
export default ()=>{
//这是ReactJS自创的写法,叫做JSX
return <div>hello world</div>;
//在umi中,可以使用约定式的路由,在pages下面的JS文件都会按照文件名映射到一个路由,比如上面的这个访问 /HelloWorld 会对应到HelloWorld.js.
}
- 第五步:启动服务查看效果
umi dev
- 第六步:添加 umi-plugin-react 插件
tyarn add umi-plugin-react --dev
- 第七步:在config.js中引入该插件
export default {
plugins: [
['umi-plugin-react',{
//暂时不开启任何功能
}]
]
};
- 第八步:构建与部署
umi build
2.4.ReactJS介绍
2.4.1.JSX语法
JSX语法就是,可以在js文件中插入html片段。JSX语法会被Babel转码工具进行转码,得到正常的js代码再执行。
使用JSX语法,需要注意2点。
- 所有的html标签必须是闭合的,如
<div>hello world</div> - 在JSX语法中只能有一个根标签,不能有多个。
- 在JSX语法中,如果想要在html标签中插入js脚本,需要
{}插入JS脚本。
export default ()=>{
//这是ReactJS自创的写法,叫做JSX
const t =() => "你好";
return (<div>hello world {t()}</div>);
}
2.4.2.组件
- 自定义一个组件
import React from 'react';
class HelloWorld extends React.Component{
//render渲染
render(){
return (<div>Hello World ,name = {this.props.name},content= {this.props.children}</div>);
}
}
export default HelloWorld;
- 导入自定义组件
import React from 'react';
import HelloWorld from './HelloWorld';
class Show extends React.Component{
render(){
return <HelloWorld name="张三">你好呀</HelloWorld>;
}
}
export default Show;
输出结果:

2.4.3.组件状态
每个组件都有一个状态,其保存在this.state中,当状态值发生改变时,React框架会自动调用render()方法,重新渲染页面。
注意:
- this.state值的设置要在构造函数参数中完成;
- 要修改this.state的值,需要调用
this.setState()完成,不能直接对this.state进行修改。
import React from 'react';
class List extends React.Component{
constructor(props){
super(props);
this.state = {
dataList : [1,2,3],
maxNum : 3
}
}
render(){
return (
<div>
<ul>
{
this.state.dataList.map((value,index)=>{
return <li key ={index}>{value}</li>
})
}
</ul>
<button onClick={()=>{
let maxNum = this.state.maxNum + 1;
let newArr = [...this.state.dataList,maxNum];
this.setState({
dataList : newArr,
maxNum : maxNum
})
}}>点我试试</button>
</div>
);
}
}
export default List;
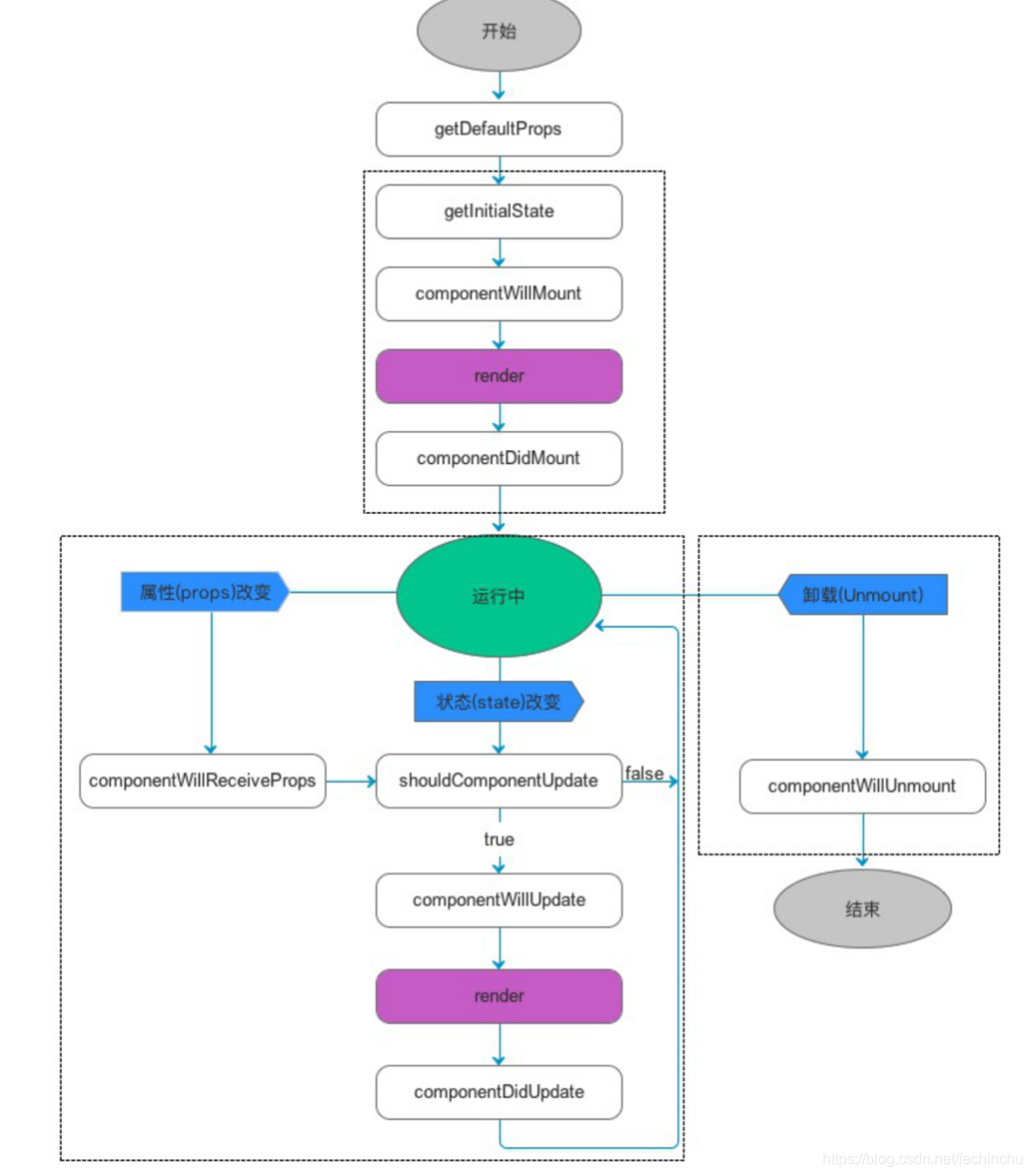
2.4.4.生命周期

import React from 'react'; //第一步,导入React
class LifeCycle extends React.Component {
constructor(props) {
super(props);
//构造方法
console.log("constructor()");
}
componentDidMount() {
//组件挂载后调用
console.log("componentDidMount()");
}
componentWillUnmount() {
//在组件从 DOM 中移除之前立刻被调用。
console.log("componentWillUnmount()");
}
componentDidUpdate() {
//在组件完成更新后立即调用。在初始化时不会被调用。
console.log("componentDidUpdate()");
}
shouldComponentUpdate(nextProps, nextState) {
// 每当this.props或this.state有变化,在render方法执行之前,就会调用这个方法。
// 该方法返回一个布尔值,表示是否应该继续执行render方法,即如果返回false,UI 就不会更新, 默认返回true。
// 组件挂载时,render方法的第一次执行,不会调用这个方法。
console.log("shouldComponentUpdate()");
}
render() {
return (
<div>
<h1>React Life Cycle!</h1>
</div>
);
}
}
export default LifeCycle;
本文是关于ES6和ReactJS的学习笔记,涵盖了ES6的let与const、字符串扩展、解构表达式、函数优化等内容,以及ReactJS的基础概念、环境搭建、组件状态和生命周期等。详细讲解了ES6的特性,如箭头函数、Promise和模块化,并介绍了ReactJS的JSX语法、组件化开发以及如何搭建ReactJS环境。
268

被折叠的 条评论
为什么被折叠?



