声明:原创作品,涉及的开源程序代码学习和研究,严禁用于商业目的。 如有任何问题,欢迎和我交流:408797506@qq.com(微信:19826269205)
相关视频学习链接:TR069协议与商业应用
一. 背景
程序设计的思想来自于easycwmp官网,看过或者用过easycwmp的工程师应该都知道,该开源代码还有商业版,而且价格不菲。easycwmp官网如是说:DataModel is developped with shell as free solution and with C as commercial solution.。开源代码用来学习还是值得的,若是用于商业产品可能就会显得"力不从心"。幸运的是,我有机会阅读了Works Systems公司和broadcom公司的tr069代码,架构设计与easycwmp的设计"如出一辙",不知是谁抄袭了谁?下图是easycwmp官网的程序架构图。但是,个人对于Works Systems公司的代码"情有独钟"并且进行了重新开发和利用,使得程序更加高效易用和移植性。基于此,本文就着重介绍在商业代码中如何高效,便捷的实现DataModel 和CWMP core分离,给读者一个程序设计的思路。 后续若有机会可以介绍一下broadcom公司的程序设计仅供参考。本质上大同小异。

二. 程序设计概要
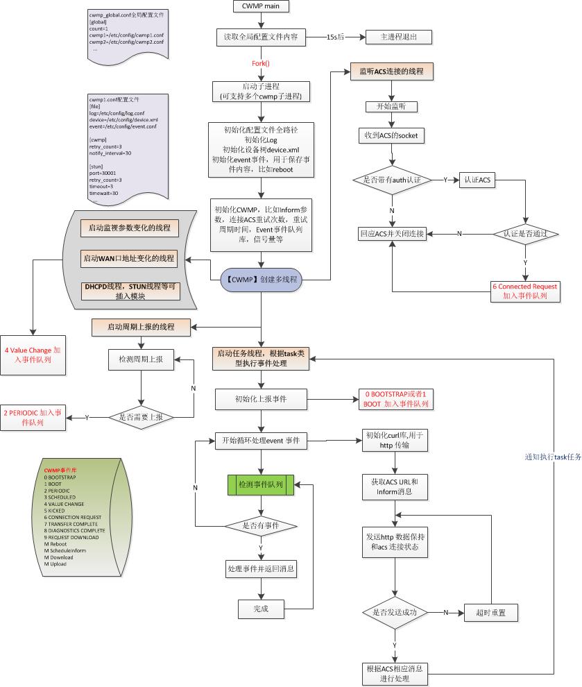
下图是tr069程序的单进程处理流程。大致分为:配置文件解析模块,日志模块,设备xml解析模块,任务模块以及事件处理模块(有关联),多线程模块(可插入模块)等。
原则上,CWMP core的程序代码不需要修改,主要是根据客户的需求修正或者进行"插入式的"新增事件类型和模块化处理。而设备相关的程序,我们封装成了一个动态库(libcwmp.so),便于独立编译和维护开发。

对于单一的产品线,程序采用"单进程多线程"的思想。这样比较容易简洁,而且方便维护。若是多功能的产品,即一个设备上需要运行多个"CWMP进程", 那么我们使用了创建"多个子进程"的方法,每个子进程根据配置文件的不同从而实现设备的不同需求。比如现在家庭或者企业网关产品越来越需要"智慧""智能"的需求,如何让设备与手机互连互通,保证安全方便高效的前提下,既可以被运营商(卖方)管理,同时又可以被自己(买方)控制管理。
3.1 配置文件解析(libconf)
根据配置文件的全路径和内容初始化数据结构,使用例子如下:
char conf_file[PATH_MAX] = {0};
conf_t *tmp = NULL;
tmp = conf_load(conf_file);
count = conf_get_int(tmp, "global:count", 0);
3.2 日志模块
为了便于和Linux的syslog统一和管理,这里定义的日志等级与syslog一致。
CWMP_LOG_EMERG ----------------------> EMERG = 0
CWMP_LOG_ALERT ----------------------> ALERT = 1
CWMP_LOG_CRIT ----------------------> CRIT = 2

最低0.47元/天 解锁文章
7163

被折叠的 条评论
为什么被折叠?



