开源蓝牙心率防水运动手环
——疯壳·智能穿戴开发系列
心率监测
1心率测量原理简介
我们手环的心率测量, 采用的是 PPG 光电容积脉搏波描记法原理(PhotoPlethysmoGraphy)。简单来说,就是利用血液中透光率的脉动变化,折算成电信号,对应的就是心率。
当一定波长的光束照射到皮肤表面时,光束将通过反射方式传送到光电接收器,在此过程中由于受到皮肤肌肉和血液的吸收衰减作用,检测器检测到的广强度将减弱。其中皮肤、肌肉组织等对光的吸收在整个血液循环中是保持恒定不变的,而皮肤内的血液,容积在心脏作用下呈搏动性变化。当心脏收缩时外周血容量最多光吸收量也最大,检测到的反射光强度最小。而在心脏舒张时,检测到的光强度最大,使光接收器接收到的光强度随之呈脉动性变化。最后,我们通过DA14580 的 ADC 采集光接收器的电信号,计算出心率。
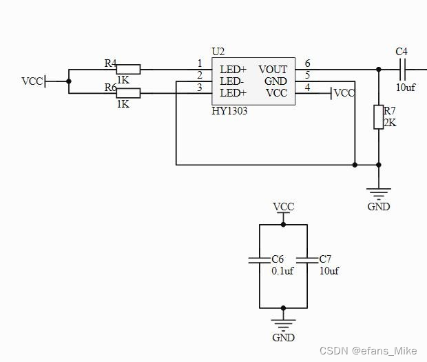
2硬件设计
我们的心率传感器由两部分组成,如下图所示。
第一个张图 HY1303 其实是一个 LED 和一个光传感器,将采集到的光强转换成电压,从第 6 引脚输出。然后通过第二张图 HY232 放大电压。
图 1

本文介绍了疯壳开源蓝牙心率防水运动手环的开发,采用PPG光电容积脉搏波描记法测量心率,详细阐述了硬件设计(包括HY1303和HY232组件)、软件设计(包括ADC采样和定时器设置),并提供了实验现象和操作步骤,帮助读者理解心率监测原理及手环实现过程。
最低0.47元/天 解锁文章
532

被折叠的 条评论
为什么被折叠?



