我的 FPGA 学习历程(13)—— 电子钟项目

本文介绍如何将秒表模块转换为电子钟,包括按键功能分配:复位、调整/暂停、左移和右移。提供了原理图和代码示例,帮助读者实现从秒表到电子钟的转变。
AI助手已提取文章相关产品:

        在秒表上一些其他模块就可以变成电子钟了,使用以下约定:

  1. 使用 KEY[0] 作为复位按键,复位后显示 00:00。
  2. 使用 KEY[1] 作为调整/暂停按键,暂停时电子钟调整的两个灯管保持 1Hz 的频率闪烁。
  3. 使用 KEY[2] 作为调整左移按钮,KEY[3] 作为调整右移。

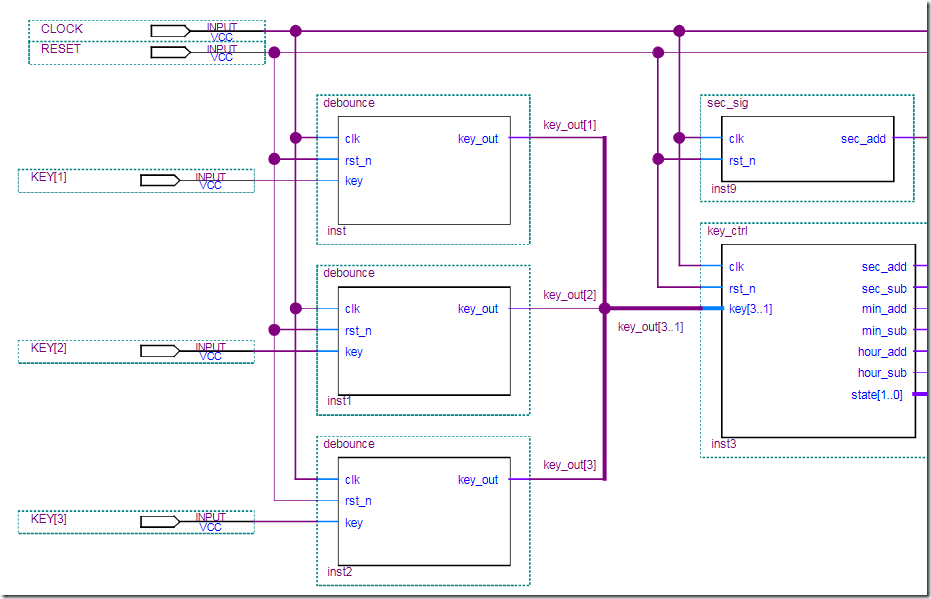
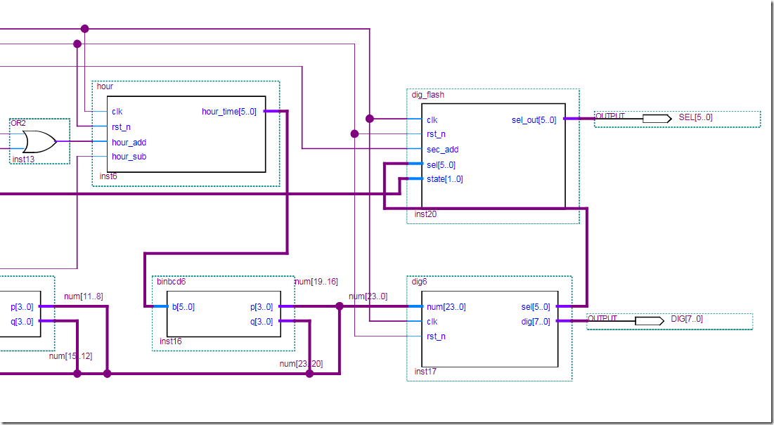
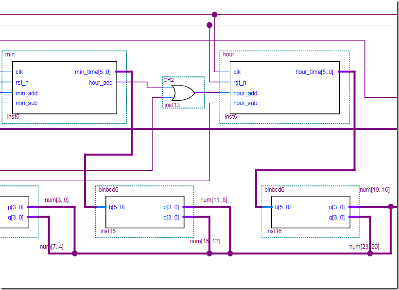
        具体看原理图,太大了分成四块:

part1

part2

part3

part4

代码如下:

消抖模块

按键控制模块

秒增加模块

秒模块

分钟模块

小时模块

分离转码模块

数码管闪烁模块

数码管显示模块

代码大家应该大致看得懂了,这里就不多做讲解了,祝大家成功。

最后附上 tcl 脚本文件(根据黑金光盘提供修改):

tcl脚本

转载于:https://www.cnblogs.com/SummerSunnyDay/p/5117753.html

您可能感兴趣的与本文相关内容

评论
成就一亿技术人!
拼手气红包6.0元
还能输入1000个字符  | 博主筛选后可见
 
红包 添加红包
表情包 插入表情
 条评论被折叠 查看
添加红包

请填写红包祝福语或标题

红包个数最小为10个

红包金额最低5元

当前余额3.43前往充值 >
需支付:10.00
成就一亿技术人!
领取后你会自动成为博主和红包主的粉丝 规则
hope_wisdom
发出的红包
实付
使用余额支付
点击重新获取
扫码支付
钱包余额 0

抵扣说明:

1.余额是钱包充值的虚拟货币,按照1:1的比例进行支付金额的抵扣。
2.余额无法直接购买下载,可以购买VIP、付费专栏及课程。

余额充值