一 需求分析
1.1 设计内容:
设计一个俄罗斯方块游戏,根据实际游戏的规则完成设计。
游戏设计方案:
-
在一个图形绘制区域的正上方随机产生四种不同方块中的任意一种的初始位置,并使其向下运动
-
定义键盘,游戏玩家用键盘上定义的键控制方块的翻转、左右移动、加速和暂停等
-
当某行被填满则该行消除,1次消除1行加10分,1次消除2行加30分,1次消除3行加50分,1次消除4行加100分
-
当未被消除的行达到绘图区域的最大行数时,则游戏结束,给出游戏最终得分
1.2 要解决的问题
-
怎么在VC++6.0中画出各种图形、填充各种颜色
-
怎么样根据坐标画出方块
-
怎么随机产生不同形状、颜色和旋转状态的方块
-
怎么控制方块的移动、旋转等操作
1.3 如何做
-
在 www.easyx.com 网站中下载Easyx插件,使VC++6.0实现图形化界面
-
查看easyx的帮助,解决easyx.h和graphics.h库中需要用到的绘图函数。从而会出各种形状、颜色的方块
-
利用kbhit()函数获取玩家键盘输入,在编写不同输入对应的函数,从而实现对方块的控制
-
利用time.h库中srand()函数来根据时间产生随机数,从而在游戏中实现随机产生不同形状、颜色和旋转状态的方块
二 算法设计
2.1 总体设计
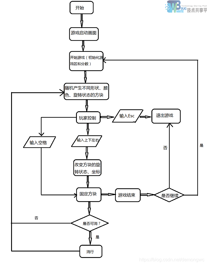
游戏流程图如下所示:

本文介绍了一款基于VC++6.0的俄罗斯方块游戏设计思路及实现过程。包括使用Easyx插件实现图形界面、键盘控制方块移动翻转、随机生成不同形状方块等功能。游戏采用积分制度,根据消除行数给予不同分数。
494

被折叠的 条评论
为什么被折叠?



