channel介绍
channel一个类型管道,通过它可以在goroutine之间发送和接收消息。它是Golang在语言层面提供的goroutine间的通信方式。
众所周知,Go依赖于称为CSP(Communicating Sequential Processes)的并发模型,通过Channel实现这种同步模式。Go并发的核心哲学是不要通过共享内存进行通信; 相反,通过沟通分享记忆。
下面以简单的示例来演示Go如何通过channel来实现通信。
package main
import (
"fmt"
"time"
)
func goRoutineA(a <-chan int) {
val := <-a
fmt.Println("goRoutineA received the data", val)
}
func goRoutineB(b chan int) {
val := <-b
fmt.Println("goRoutineB received the data", val)
}
func main() {
ch := make(chan int, 3)
go goRoutineA(ch)
go goRoutineB(ch)
ch <- 3
time.Sleep(time.Second * 1)
}
结果为:goRoutineA received the data 3
上面只是个简单的例子,只输出goRoutineA ,没有执行goRoutineB,说明channel仅允许被一个goroutine读写。
go并发知识:链接
说道channel这里不得不提通道的结构hchan。
hchan
源代码在src/runtime/chan.go
type hchan struct {
qcount uint // total data in the queue
dataqsiz uint // size of the circular queue
buf unsafe.Pointer // points to an array of dataqsiz elements
elemsize uint16
closed uint32
elemtype *_type // element type
sendx uint // send index
recvx uint // receive index
recvq waitq // list of recv waiters
sendq waitq // list of send waiters
// lock protects all fields in hchan, as well as several
// fields in sudogs blocked on this channel.
//
// Do not change another G's status while holding this lock
// (in particular, do not ready a G), as this can deadlock
// with stack shrinking.
lock mutex
}
type waitq struct {
first *sudog
last *sudog
}
说明:
- qcount uint // 当前队列中剩余元素个数
- dataqsiz uint // 环形队列长度,即缓冲区的大小,即make(chan T,N),N.
- buf unsafe.Pointer // 环形队列指针
- elemsize uint16 // 每个元素的大小
- closed uint32 // 表示当前通道是否处于关闭状态。创建通道后,该字段设置为0,即通道打开; 通过调用close将其设置为1,通道关闭。
- elemtype *_type // 元素类型,用于数据传递过程中的赋值;
- sendx uint和recvx uint是环形缓冲区的状态字段,它指示缓冲区的当前索引 - 支持数组,它可以从中发送数据和接收数据。
- recvq waitq // 等待读消息的goroutine队列
- sendq waitq // 等待写消息的goroutine队列
- lock mutex // 互斥锁,为每个读写操作锁定通道,因为发送和接收必须是互斥操作。
这里sudog代表goroutine。
make chan
make函数在创建channel的时候会在该进程的heap区申请一块内存,创建一个hchan结构体,返回执行该内存的指针,所以获取的的ch变量本身就是一个指针,在函数之间传递的时候是同一个channel。
hchan结构体使用一个环形队列来保存groutine之间传递的数据(如果是缓存channel的话),使用两个list保存像该chan发送和从该chan接收数据的goroutine,还有一个mutex来保证操作这些结构的安全。
创建channel 有两种,一种是带缓冲的channel,一种是不带缓冲的channel
// 带缓冲
ch := make(chan Task, 3)
// 不带缓冲
ch := make(chan int)
这里我们先讨论带缓冲
ch := make(chan int, 3)
创建通道后的缓冲通道结构
hchan struct {
qcount uint : 0
dataqsiz uint : 3
buf unsafe.Pointer : 0xc00007e0e0
elemsize uint16 : 8
closed uint32 : 0
elemtype *runtime._type : &{
size:8
ptrdata:0
hash:4149441018
tflag:7
align:8
fieldalign:8
kind:130
alg:0x55cdf0
gcdata:0x4d61b4
str:1055
ptrToThis:45152
}
sendx uint : 0
recvx uint : 0
recvq runtime.waitq :
{first:<nil> last:<nil>}
sendq runtime.waitq :
{first:<nil> last:<nil>}
lock runtime.mutex :
{key:0}
}
源代码
func makechan(t *chantype, size int) *hchan {
elem := t.elem
...
}
如果我们创建一个带buffer的channel,底层的数据模型如下图:

发送和接受数据
向channel发送和从channel接收数据主要涉及hchan里的四个成员变量,借用Kavya ppt里的图示,来分析发送和接收的过程。

向channel写入数据
ch <- 3
底层hchan数据流程如图


发送操作概要
1、锁定整个通道结构。
2、确定写入。尝试recvq从等待队列中等待goroutine,然后将元素直接写入goroutine。
3、如果recvq为Empty,则确定缓冲区是否可用。如果可用,从当前goroutine复制数据到缓冲区。
4、如果缓冲区已满,则要写入的元素将保存在当前正在执行的goroutine的结构中,并且当前goroutine将在sendq中排队并从运行时挂起。
5、写入完成释放锁。
这里我们要注意几个属性buf、sendx、lock的变化。
流程图

从channel读取操作
几乎和写入操作相同
代码
func goRoutineA(a <-chan int) {
val := <-a
fmt.Println("goRoutineA received the data", val)
}
底层hchan数据流程如图


这里我们要注意几个属性buf、sendx、recvx、lock的变化。
读取操作概要
- 先获取channel全局锁
- 尝试sendq从等待队列中获取等待的goroutine,
- 如有等待的goroutine,没有缓冲区,取出goroutine并读取数据,然后唤醒这个goroutine,结束读取释放锁。
- 如有等待的goroutine,且有缓冲区(此时缓冲区已满),从缓冲区队首取出数据,再从sendq取出一个goroutine,将goroutine中的数据存入buf队尾,结束读取释放锁。
- 如没有等待的goroutine,且缓冲区有数据,直接读取缓冲区数据,结束读取释放锁。
- 如没有等待的goroutine,且没有缓冲区或缓冲区为空,将当前的goroutine加入recvq排队,进入睡眠,等待被写goroutine唤醒。结束读取释放锁。
流程图

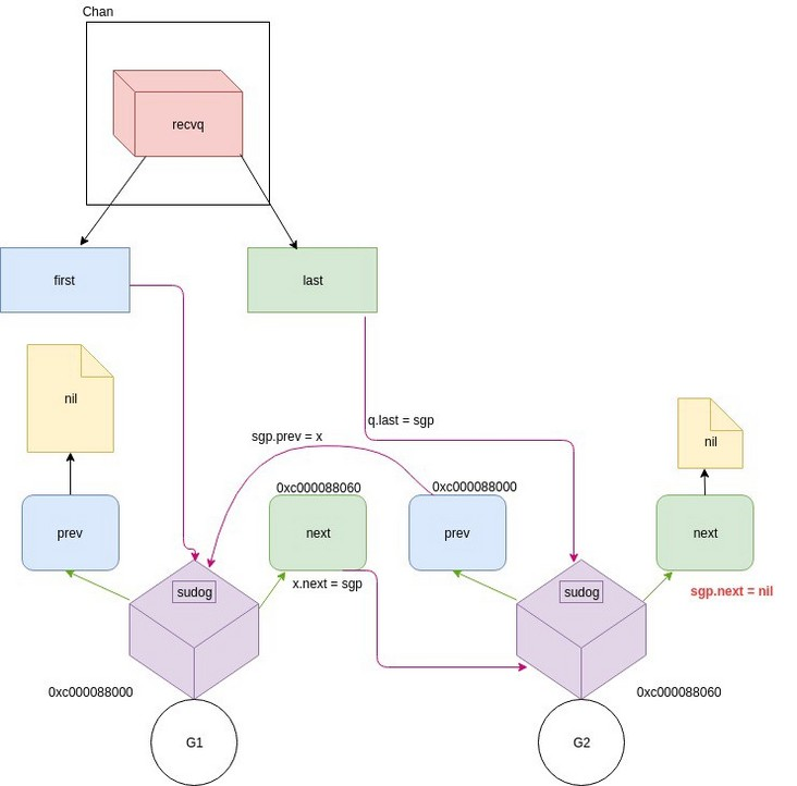
recvq和sendq 结构
recvq和sendq基本上是链表,看起来基本如下

Goroutine Pause/Resume
goroutine是Golang实现的用户空间的轻量级的线程,有runtime调度器调度,与操作系统的thread有多对一的关系,相关的数据结构如下图:

其中M是操作系统的线程,G是用户启动的goroutine,P是与调度相关的context,每个M都拥有一个P,P维护了一个能够运行的goutine队列,用于该线程执行。
当G1向buf已经满了的ch发送数据的时候,当runtine检测到对应的hchan的buf已经满了,会通知调度器,调度器会将G1的状态设置为waiting, 移除与线程M的联系,然后从P的runqueue中选择一个goroutine在线程M中执行,此时G1就是阻塞状态,但是不是操作系统的线程阻塞,所以这个时候只用消耗少量的资源。
那么G1设置为waiting状态后去哪了?怎们去resume呢?我们再回到hchan结构体,注意到hchan有个sendq的成员,其类型是waitq,查看源码如下:
type hchan struct {
...
recvq waitq // list of recv waiters
sendq waitq // list of send waiters
...
}
//
type waitq struct {
first *sudog
last *sudog
}
实际上,当G1变为waiting状态后,会创建一个代表自己的sudog的结构,然后放到sendq这个list中,sudog结构中保存了channel相关的变量的指针(如果该Goroutine是sender,那么保存的是待发送数据的变量的地址,如果是receiver则为接收数据的变量的地址,之所以是地址,前面我们提到在传输数据的时候使用的是copy的方式)

当G2从ch中接收一个数据时,会通知调度器,设置G1的状态为runnable,然后将加入P的runqueue里,等待线程执行.

wait empty channel
前面我们是假设G1先运行,如果G2先运行会怎么样呢?如果G2先运行,那么G2会从一个empty的channel里取数据,这个时候G2就会阻塞,和前面介绍的G1阻塞一样,G2也会创建一个sudog结构体,保存接收数据的变量的地址,但是该sudog结构体是放到了recvq列表里,当G1向ch发送数据的时候,runtime并没有对hchan结构体题的buf进行加锁,而是直接将G1里的发送到ch的数据copy到了G2 sudog里对应的elem指向的内存地址!

select
select就是用来监听和channel有关的IO操作,当 IO 操作发生时,触发相应的动作。
一个简单的示例如下
package main
import (
"fmt"
"time"
)
func goRoutineD(ch chan int, i int) {
time.Sleep(time.Second * 3)
ch <- i
}
func goRoutineE(chs chan string, i string) {
time.Sleep(time.Second * 3)
chs <- i
}
func main() {
ch := make(chan int, 5)
chs := make(chan string, 5)
go goRoutineD(ch, 5)
go goRoutineE(chs, "ok")
select {
case msg := <-ch:
fmt.Println(" received the data ", msg)
case msgs := <-chs:
fmt.Println(" received the data ", msgs)
default:
fmt.Println("no data received ")
time.Sleep(time.Second * 1)
}
}
运行程序,因为当前时间没有到3s,所以select 选择defult
no data received
修改程序,我们注释掉default,并多执行几次结果为
received the data 5
received the data ok
received the data ok
received the data ok
select语句会阻塞,直到监测到一个可以执行的IO操作为止,而这里goRoutineD和goRoutineE睡眠时间是相同的,都是3s,从输出可看出,从channel中读出数据的顺序是随机的。
再修改代码,goRoutineD睡眠时间改成4s
func goRoutineD(ch chan int, i int) {
time.Sleep(time.Second * 4)
ch <- i
}
此时会先执行goRoutineE,select 选择case msgs := <-chs。
range
可以持续从channel读取数据,一直到channel被关闭,当channel中没有数据时会阻塞当前goroutine,与读channel时阻塞处理机制一样。
package main
import (
"fmt"
"time"
)
func goRoutineD(ch chan int, i int) {
for i := 1; i <= 5; i++{
ch <- i
}
}
func chanRange(chanName chan int) {
for e := range chanName {
fmt.Printf("Get element from chan: %d\n", e)
if len(chanName) <= 0 { // 如果现有数据量为0,跳出循环
break
}
}
}
func main() {
ch := make(chan int, 5)
go goRoutineD(ch, 5)
chanRange(ch)
}
结果:
Get element from chan: 1
Get element from chan: 2
Get element from chan: 3
Get element from chan: 4
Get element from chan: 5
死锁(deadlock)
指两个或两个以上的协程的执行过程中,由于竞争资源或由于彼此通信而造成的一种阻塞的现象。
在非缓冲信道若发生只流入不流出,或只流出不流入,就会发生死锁。
下面是一些死锁的例子
1、
package main
func main() {
ch := make(chan int)
ch <- 3
}
上面情况,向非缓冲通道写数据会发生阻塞,导致死锁。解决办法创建缓冲区 ch := make(chan int,3)
2、
package main
import (
"fmt"
)
func main() {
ch := make(chan int)
fmt.Println(<-ch)
}
向非缓冲通道读取数据会发生阻塞,导致死锁。 解决办法开启缓冲区,先向channel写入数据。
3、
package main
func main() {
ch := make(chan int, 3)
ch <- 3
ch <- 4
ch <- 5
ch <- 6
}
写入数据超过缓冲区数量也会发生死锁。解决办法将写入数据取走。
死锁的情况有很多这里不再赘述。
还有一种情况,向关闭的channel写入数据,不会产生死锁,产生panic。
package main
func main() {
ch := make(chan int, 3)
ch <- 1
close(ch)
ch <- 2
}
解决办法别向关闭的channel写入数据。
5万+

被折叠的 条评论
为什么被折叠?



