① 问题描述(Problem Description)
给定一个整数序列 S=[a1,a2,…,an],
要求计算其中“逆序对”的数量。
若存在 i<j且 ai>aj,
则称 (ai,aj)为一个逆序对。
例如:
S = [2, 4, 1, 3, 5]
逆序对为:(2,1), (4,1), (4,3)
共3个。
② 算法思想(Design Idea)
使用 分治法(Divide and Conquer):
-
将数组平均分为左右两半。
-
递归地分别计算左右部分的逆序对数。
-
在合并(归并)时,再统计跨左右的逆序对。
💡 关键思想:
当左半部分和右半部分已排好序后,
如果左边的元素 A[i] > 右边的元素 B[j],
则 A[i] 及其之后的所有元素都与 B[j] 形成逆序。
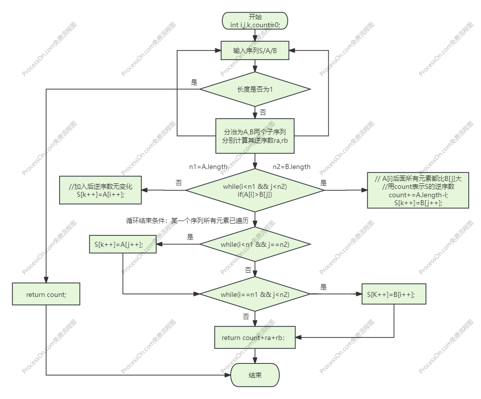
③ 流程图(Flowchart)

④ 伪代码(Pseudocode)
Algorithm CountInversions(S)
Input: 数组 S[1..n]
Output: 逆序对数量 countif n == 1 then
return 0
split S into A and B
rA ← CountInversions(A)
rB ← CountInversions(B)
(r, S_sorted) ← MergeAndCount(A, B)
return rA + rB + r
Algorithm MergeAndCount(A, B)
Input: 已排序的A、B
Output: 合并后序列C和逆序数counti ← 0, j ← 0, count ← 0
C ← []
while i < len(A) and j < len(B):
if A[i] ≤ B[j]:
append A[i] to C
i ← i + 1
else:
append B[j] to C
count ← count + (len(A) - i)
j ← j + 1
append remaining A and B to C
return (count, C)
⑤ 正确性分析
递归终止条件保证单元素序列逆序数为0;
每层合并统计保证所有跨左右区间的逆序都被精确计入。
因此算法能正确计算所有逆序对。
⑥ 时间复杂度分析
递推关系:
T(n)=2T(n/2)+O(n)
根据主定理:
T(n)=O(nlogn)
⑦ 实验结果与结论
-
普通算法:O(n²)
-
分治算法:O(n log n)
-
当 n 较大时,性能提升显著。
-
算法本质是“归并排序 + 计数”。
⑧ 源代码
已在Dev C++中测试过以下代码
#include <iostream>
#include <vector>
using namespace std;
long long MergeAndCount(vector<int>& S,int left,int mid,int right){
int n1 = mid - left + 1;// 序列A的长度
int n2 = right - (mid + 1) +1;// 序列B的长度:n2 = right - mid
vector<int> A(n1),B(n2);
for(int i=0;i<n1;i++) A[i] = S[left+i];// A为S的左半部分
for(int j=0;j<n2;j++) B[j] = S[mid+1+j];// B为S的右半部分
int i=0,j=0,k=left;// left为待求序列起始位置的下标
long long count=0;// 累计逆序数
while(i<n1 && j<n2){
if(A[i]>B[j]){
count += (n1 - i);// 如果A[i]>B[j],则A[i+1]...都比B[j]大
S[k++] = B[j++];// 存入较小数
}else{
S[k++] = A[i++];// 存入较小数
}
}
while(i<n1 && j==n2) S[k++] = A[i++];// 如果A还有剩余元素而B元素全部遍历,则存入
while(i==n1 && j<n2) S[k++] = B[j++];// 如果A元素全部遍历而B还有剩余元素,则存入
return count;
}
long long CountInversions(vector<int>& S,int left,int right){
long long count = 0;// 逆序数初始值赋为0
if(left<right){// 如果序列长度不为1
int mid = left + (right-left)/2;// 划分为左右两部分子序列
count += CountInversions(S,left,mid);// A序列
count += CountInversions(S,mid+1,right);// B序列
count += MergeAndCount(S,left,mid,right);// A、B有序序列合并
}
return count;// 返回逆序数
}
int main(){
ios::sync_with_stdio(false);// 禁用同步I/O
cout<<"请输入待求逆序数的整数序列"<<endl<<"空格分隔,按ctrl+Z(windows)/ctrl+D(Linux)后回车结束,各值不同"<<endl<<"S=";// 输入序列S
vector<int> S;
int num;
while(cin>>num) S.push_back(num);
long long inversions = CountInversions(S,0,S.size()-1); // 计算逆序数
cout<<"\n排序后的数组:S=";// 输出结果
for(int i=0;i<S.size();i++) {
cout<<S[i]<<" ";
}
cout<<"\n逆序数为:"<<inversions;
return 0;
}




1万+

被折叠的 条评论
为什么被折叠?



