你好,这里是程序员张小厨!
今天想结合自身10年计算机工作经历和当下就业环境,和大家聊聊大学计算机相关专业该如何学习的问题。首先声明一下,所说内容仅表达个人观点,有说的不对或者不恰当的地方,还请大家批评指正。
一、大学学习的认知
我们从高中进入大学,一切都比较新奇,大学班级里没有固定的教室,所有教室都是公共资源,不同的课在不同的教学楼里的不同的教室里,甚至同一门课在不同教学楼的不同教室里。其次上课方式、上课速度等都有很大的变化。这时候我们要尽快适应这种变化。其次,我们不能像高中那样上课听老师讲,下课做作业就结束了。这远远不够,一定要学会扩展,借助互联网的力量,扩展课程之外的内容,这是非常非常重要的,因为课堂里的内容都很基础,甚至有写内容都与社会脱节了…
大学,最重要的的学会自学,清楚认识到开设课程的目的是让你知道你这个专业需要掌握哪方面的知识点,而不是具体要掌握哪些知识点,因为要掌握这些知识点,主要还在于你自己,老师只是起一个引导的作用。你课堂上跟着老师的节奏走,期末考试不挂科是没有问题的,但是将来面对就业是不够的,因此你要不断地扩展。
二、计算机相关专业学习流程
结合我10年计算机工作经历,简单的和大家说说我认为的计算机相关专业学习流程。
我们上大学,选择某个专业进行学习,以及后面计划考研或者考公考编,最终的目的都是为了就业,所以一切都要围绕就业来展开学习,哪怕你以后是回家继承家业,你也得学习家业的相关管理知识、生产知识。在这里我们要说的是你未来会从事你所学专业对应的工作。
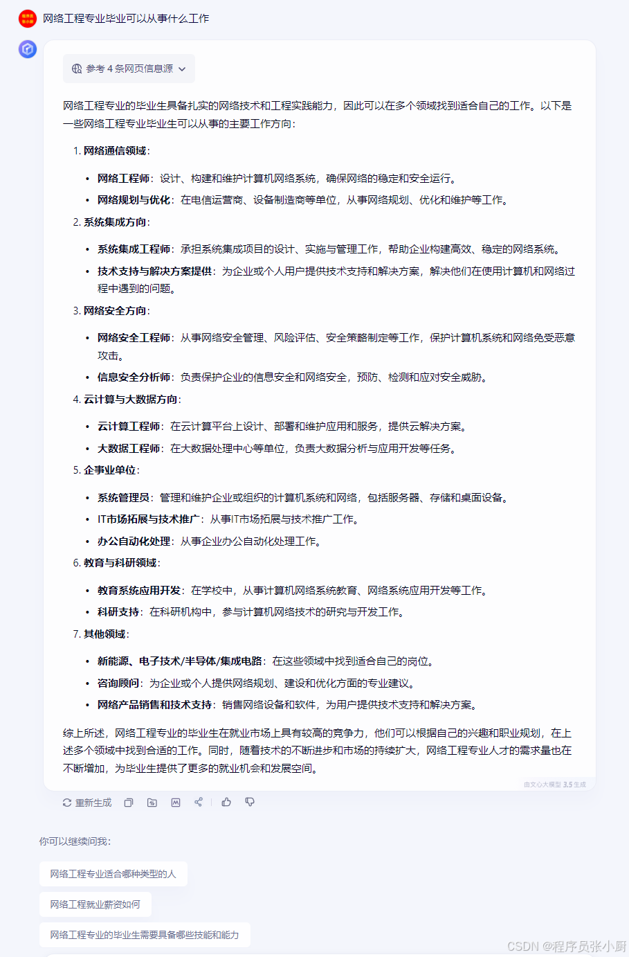
首先,你得知道你所学专业未来可以从事哪方面的工作,这个你可以借助网络或者招聘网站来查询所学专业可以从事哪方面的工作,比如我所学的“网络工程”专业,我就可以搜索“网络工程专业毕业可以从事什么工作?”,以下是文心一言大模型给出的答案:

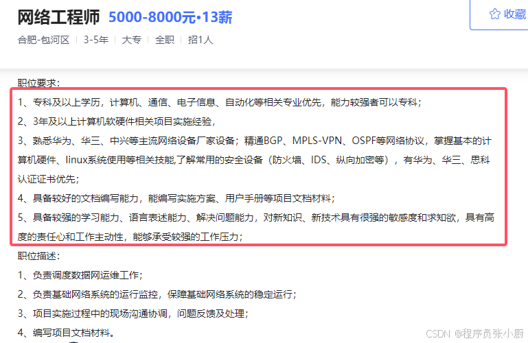
然后,当你得到一定答案后,你就可以到招聘网站上去搜索这些职位,看这些职位需要的技能要求有哪些,例如,我在智联招聘网站上搜索“网络工程师”岗位,选择几家公司的招聘,看到了如下一些要求:


多看几家,汇总一下,你就知道你将来想从事职业的技能要求了,这写通用技能要求就是你要在大学里学习的专业知识。
接着,你可以到你们学校的官网或者教务系统里查询一下你这个专业的课程体系结构图。我至今还保留着我2011年上大学时安徽农业大学经济技术学院(现在改名为合肥经济学院)网络工程专业的课程体系结构图,如下图所示:

这个图中清晰的标明了4学年8学期的课程体系结构,以及各个课程之间的层次关系。你就可以拿这个体系结构图和招聘岗位中的技能要求进行对比,你就会很清楚的知道哪些课程是你的重点学习课程。当然,其他开设的课程也很重要,都需要竭尽所能,拼命的去学习,拿高分,拿相关竞赛比赛奖项,不管是专业的还是非专业的,对你后续的就业会很有帮助的。相信我,这是教训!
最后,你要做的就是好好学习各科专业技能,不能局限于课堂上的内容,远远不够。你可以借助B站、抖音精选APP、其他相关网站上学习各大培训结构和高层次大学免费的IT技能,只要你想学,资源都可以找到。学习的时候,不能只看只听不操作,这是学习计算机的大忌,计算机一定要动手实践,动手写代码,动手写项目,写不同的项目案例。学习过程中,注重在刷图网站上刷各种算法题,并保持相关记录,这都是你面试时的加分项。在学习过程中,针对你写的代码,还要学会用自己的语言流畅的表达出来,会写会说,你的职业之路会走的更远一些…
三、计算机考研
计算机考研,我认为是一个伪命题,因为不管你怎么选择,都是有利有弊的。但是我还是建议你去考研,不遗余力的去考,因为学历贬值是一方面问题,另外一方面就是很多公司或者政府部门里的一些高级岗位,招聘都是研究生学历起步了,尤其是当下人工智能、大数据方向,对学历要求都是比较高的,基本上都是研究生起步了。再者能考上研究生,也说明你的学习能力还是很强的,对于招聘单位来说,还是很受欢迎的。
如果选择考研,尽量考知名院校,钱途无量!
四、计算机考证、竞赛
学习过程中的考证和比赛,选择一些含金量高的证书和竞赛去参加,并努力获取奖项,非常锻炼人,也能说明你的能力。那些水赛,就别浪费时间和精力了,没什么用…
五、最后寄语
愿所有计算机专业的同学,都能学有所成。考研的都能成功上岸,就业的都能找到高薪工作!谢谢大家!大家可以关注我!
55万+

被折叠的 条评论
为什么被折叠?



