

*以上消息来及天津大学研究生招生网,天津市内其他高校同样有发布。
2020年往届生在天津参加研究生考试将受限,重点如下:
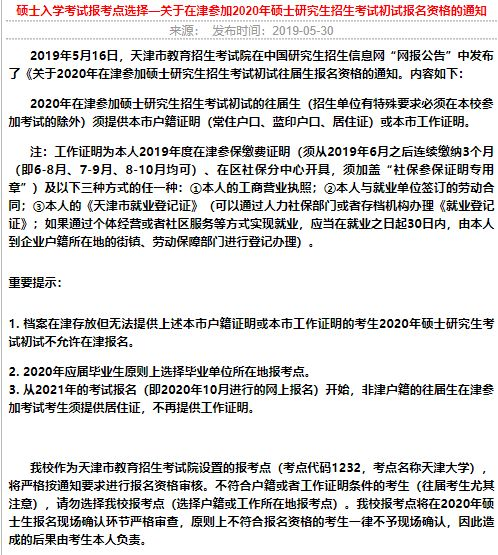
2020年在津参加硕士研究生招生考试初试的往届生(招生单位有特殊要求必须在本校参加考试的除外)须提供本市户籍证明(常住户口、蓝印户口、居住证)或本市工作证明。
注:工作证明为本人2019年度在津参保缴费证明(须从2019年6月之后连续缴纳3个月(即6-8月、7-9月、8-10月均可)、在区社保分中心开具,须加盖“社保参保证明专用章”)及以下三种方式的任一种:
①本人的工商营业执照;
②本人与就业单位签订的劳动合同;
③本人的《天津市就业登记证》(可以通过人力社保部门或者存档机构办理《就业登记证》;如果通过个体经营或者社区服务等方式实现就业,应当在就业之日起30日内,由本人到企业户籍所在地的街镇、劳动保障部门进行登记办理)。
来源于网络
20考研的QQ群,有各个学校的考研资料,欢迎加入
群号是 984844252





您还可以在以下平台找到我们

你点的每个在看,我都认真当成了喜欢



982

被折叠的 条评论
为什么被折叠?



