硬核解析最优化中的对偶问题:从公式推导到实战应用
在算法与数学优化的硬核世界里,对偶问题(Dual Problem)是一把极为锋利的解题利刃。最近在深入钻研最优化课程时,我意识到这个曾在本科就学过的概念,仍有许多值得深挖的细节。尤其是当私人博客陆续收到不少关于对偶问题的咨询后,我决定以最直接、最硬核的方式,把这部分知识掰开揉碎,用代码、公式和可视化实例,带你彻底吃透它。
一、直击核心:对偶问题的底层逻辑
在最优化领域,原问题(Primal Problem)通常以约束优化的形式出现:
minx f(x)s.t. hi(x)=0, i=1,⋯ ,m gj(x)≤0, j=1,⋯ ,n
\begin{align*}
\min_{\mathbf{x}} &\ f(\mathbf{x}) \\
\text{s.t.} &\ h_i(\mathbf{x}) = 0, \ i = 1, \cdots, m \\
&\ g_j(\mathbf{x}) \leq 0, \ j = 1, \cdots, n
\end{align*}
xmins.t. f(x) hi(x)=0, i=1,⋯,m gj(x)≤0, j=1,⋯,n
这里,hi(x)h_i(\mathbf{x})hi(x)是等式约束,gj(x)g_j(\mathbf{x})gj(x)是不等式约束,不等号为逐个元素比较。解决这类问题,Lagrange 乘子法是常用手段,但涉及不等式约束时,必须满足 Karush-Kuhn-Tucker(KKT)条件:
平稳性:∇xL(x,λ,μ)=∇f(x)+∑i=1mλi∇hi(x)+∑j=1nμj∇gj(x)=0\nabla_{\mathbf{x}} L(\mathbf{x}, \boldsymbol{\lambda}, \boldsymbol{\mu}) = \nabla f(\mathbf{x}) + \sum_{i = 1}^{m} \lambda_i \nabla h_i(\mathbf{x}) + \sum_{j = 1}^{n} \mu_j \nabla g_j(\mathbf{x}) = \mathbf{0}
∇xL(x,λ,μ)=∇f(x)+i=1∑mλi∇hi(x)+j=1∑nμj∇gj(x)=0
原问题可行性:hi(x)=0h_i(\mathbf{x}) = 0hi(x)=0 且 gj(x)≤0g_j(\mathbf{x}) \leq 0gj(x)≤0
对偶问题可行性:μj≥0\mu_j \geq 0μj≥0
互补性:μjgj(x)=0\mu_j g_j(\mathbf{x}) = 0μjgj(x)=0
KKT 条件中的对偶问题可行性,正是打开对偶问题大门的关键钥匙。
二、数学推导:从原问题到对偶问题的蜕变
通过对 Lagrange 函数L(x,λ,μ)=f(x)+∑i=1mλihi(x)+∑j=1nμjgj(x)L(\mathbf{x}, \boldsymbol{\lambda}, \boldsymbol{\mu}) = f(\mathbf{x}) + \sum_{i = 1}^{m} \lambda_i h_i(\mathbf{x}) + \sum_{j = 1}^{n} \mu_j g_j(\mathbf{x})L(x,λ,μ)=f(x)+i=1∑mλihi(x)+j=1∑nμjgj(x)的深入分析,我们能得到一个精妙的夹逼公式:
minxmaxλ,μL(x,λ,μ)≥maxλ,μminxL(x,λ,μ)
\min_{\mathbf{x}} \max_{\boldsymbol{\lambda}, \boldsymbol{\mu}} L(\mathbf{x}, \boldsymbol{\lambda}, \boldsymbol{\mu}) \geq \max_{\boldsymbol{\lambda}, \boldsymbol{\mu}} \min_{\mathbf{x}} L(\mathbf{x}, \boldsymbol{\lambda}, \boldsymbol{\mu})
xminλ,μmaxL(x,λ,μ)≥λ,μmaxxminL(x,λ,μ)
在满足特定条件下,等号成立,从而实现原问题到对偶问题的转换:
L(x,λ,μ)=f(x)+∑i=1mλihi(x)+∑j=1nμjgj(x) L(\mathbf{x}, \boldsymbol{\lambda}, \boldsymbol{\mu}) = f(\mathbf{x}) + \sum_{i=1}^{m} \lambda_i h_i(\mathbf{x}) + \sum_{j=1}^{n} \mu_j g_j(\mathbf{x}) L(x,λ,μ)=f(x)+i=1∑mλihi(x)+j=1∑nμjgj(x)
minxmaxλ,μL(x,λ,μ)≥maxλ,μminxL(x,λ,μ) \min_{\mathbf{x}} \max_{\boldsymbol{\lambda}, \boldsymbol{\mu}} L(\mathbf{x}, \boldsymbol{\lambda}, \boldsymbol{\mu}) \geq \max_{\boldsymbol{\lambda}, \boldsymbol{\mu}} \min_{\mathbf{x}} L(\mathbf{x}, \boldsymbol{\lambda}, \boldsymbol{\mu}) xminλ,μmaxL(x,λ,μ)≥λ,μmaxxminL(x,λ,μ)
原问题:
minxmaxλ,μL(x,λ,μ)
\min_{\mathbf{x}} \max_{\boldsymbol{\lambda}, \boldsymbol{\mu}} L(\mathbf{x}, \boldsymbol{\lambda}, \boldsymbol{\mu})
xminλ,μmaxL(x,λ,μ)
对偶问题:
maxλ,μminxL(x,λ,μ)
\max_{\boldsymbol{\lambda}, \boldsymbol{\mu}} \min_{\mathbf{x}} L(\mathbf{x}, \boldsymbol{\lambda}, \boldsymbol{\mu})
λ,μmaxxminL(x,λ,μ)
这个转换看似复杂,但背后的逻辑却极具美感。原问题直接求解可能困难重重,而对偶问题往往能提供一个更易处理的下界,为问题求解开辟新路径。
三、实战四步:轻松搞定对偶问题求解
掌握了理论基础,实际求解对偶问题只需四步:
明确原问题:确定目标函数f(x)f(\mathbf{x})f(x)和约束条件
构建 Lagrange 函数:L(x,λ,μ)=f(x)+∑i=1mλihi(x)+∑j=1nμjgj(x)L(\mathbf{x}, \boldsymbol{\lambda}, \boldsymbol{\mu}) = f(\mathbf{x}) + \sum_{i = 1}^{m} \lambda_i h_i(\mathbf{x}) + \sum_{j = 1}^{n} \mu_j g_j(\mathbf{x})L(x,λ,μ)=f(x)+i=1∑mλihi(x)+j=1∑nμjgj(x) 解内层最小值:对L(x,λ,μ)L(\mathbf{x}, \boldsymbol{\lambda}, \boldsymbol{\mu})L(x,λ,μ)关于(\mathbf{x})求导并令导数为 0,得到KaTeX parse error: Can't use function '\)' in math mode at position 11: \mathbf{x}\̲)̲关于\(\boldsymbol…的表达式
求解外层最大值:将x\mathbf{x}x的表达式代入L,求解关于λ,μ\boldsymbol{\lambda}, \boldsymbol{\mu}λ,μ的最大值,同时满足μj≥0\mu_j \geq 0μj≥0
四、三维可视化:鞍点视角下的对偶奥秘
用一个具体例子来直观感受对偶问题:
minx f(x)=x2s.t. g(x)=x+1≤0
\begin{align*}
\min_{x} &\ f(x) = x^2 \\
\text{s.t.} &\ g(x) = x + 1 \leq 0
\end{align*}
xmins.t. f(x)=x2 g(x)=x+1≤0
其 Lagrange 函数为L(x,λ)=x2+λ(x+1)L(x, \lambda) = x^2 + \lambda (x + 1)L(x,λ)=x2+λ(x+1),对偶问题为:
maxλ minxL(x,λ)s.t. λ≥0
\begin{align*}
\max_{\lambda} &\ \min_{x} L(x, \lambda) \\
\text{s.t.} &\ \lambda \geq 0
\end{align*}
λmaxs.t. xminL(x,λ) λ≥0
借助 manimlib 库,我们用代码生成三维可视化效果:
from manimlib import *
class ThreeDPlot(ThreeDScene):
def construct(self):
self.camera.frame.set_euler_angles(
theta=50 * DEGREES,
phi=45 * DEGREES,
)
self.camera.frame.set_focal_distance(12)
axes = ThreeDAxes()
self.play(ShowCreation(axes))
x_axis = Tex('x')
y_axis = Tex('\lambda')
x_axis.move_to(np.array([3, -1, 0]))
y_axis.move_to(np.array([1, -3, 0]))
self.play(FadeIn(x_axis), FadeIn(y_axis))
def lagrange(x, l):
return x ** 2 + l * (x + 1)
surface = ParametricSurface(
lambda u, v: [u, v, lagrange(u, v)],
u_range=[-3, 3],
v_range=[-3, 3],
resolution=(100, 100),
)
surface.set_opacity(0.7)
surface.set_color(BLUE)
surface_function = Tex('L(x, \lambda) = x ^ 2 + \lambda (x + 1)', font_size=30)
surface_function.set_color(BLUE)
surface_function.fix_in_frame()
surface_function.move_to(LEFT_SIDE).shift(RIGHT * 2)
self.play(ShowCreation(surface), ShowCreation(surface_function))
def prime(t):
x = t
y = 0
z = t * t
return np.array([x, y, z])
curve = ParametricCurve(prime, t_range=[-3, 3], color=RED)
curve_function = Tex('f(x) = x ^ 2 \quad x + 1 \le 0', font_size=30)
curve_function.set_color(RED)
curve_function.fix_in_frame()
curve_function.move_to(surface_function, aligned_edge=LEFT).shift(DOWN)
self.play(ShowCreation(curve_function), ShowCreation(curve))
def dual(t):
x = 0
y = t
z = -0.25 * t * t + t
return np.array([x, y, z])
curve = ParametricCurve(dual, t_range=[-3, 3], color=ORANGE)
dual_curve_function = Tex('g(\lambda) = -\\frac{1}{4} \lambda ^ 2 + \lambda', font_size=30)
dual_curve_function.set_color(ORANGE)
dual_curve_function.fix_in_frame()
dual_curve_function.move_to(curve_function, aligned_edge=LEFT).shift(DOWN)
self.play(ShowCreation(dual_curve_function), ShowCreation(curve))
运行代码后,我们能清晰看到:原问题最优解(x = -1),对偶问题最优解(\lambda = 2)。在 Lagrange 函数的三维曲面上,这个关键点正是鞍点 —— 梯度为 0 却非极值点。原问题与对偶问题就像两条走向相反的曲线,在鞍点处交汇,这种几何关系揭示了对偶问题的本质。
test
以下是对SVM对偶问题实战的完整补充,包含数学推导、代码实现和可视化示例,采用Markdown格式:
五、经典应用:SVM中的对偶问题实战
1. 对偶问题重申
原始问题:
minw,b 12∥w∥2s.t. yi(wTxi+b)≥1, ∀i
\begin{align*}
\min_{\mathbf{w}, b} &\ \frac{1}{2} \|\mathbf{w}\|^2 \\
\text{s.t.} &\ y_i (\mathbf{w}^T \mathbf{x}_i + b) \geq 1, \ \forall i
\end{align*}
w,bmins.t. 21∥w∥2 yi(wTxi+b)≥1, ∀i
拉格朗日函数:
L(w,b,α)=12∥w∥2−∑i=1Nαi[yi(wTxi+b)−1]
L(\mathbf{w}, b, \boldsymbol{\alpha}) = \frac{1}{2} \|\mathbf{w}\|^2 - \sum_{i=1}^N \alpha_i \big[y_i (\mathbf{w}^T \mathbf{x}_i + b) - 1\big]
L(w,b,α)=21∥w∥2−i=1∑Nαi[yi(wTxi+b)−1]
KKT条件:
- ∇wL=w−∑iαiyixi=0\nabla_{\mathbf{w}} L = \mathbf{w} - \sum_i \alpha_i y_i \mathbf{x}_i = 0∇wL=w−∑iαiyixi=0
⇒ w=∑iαiyixi\mathbf{w} = \sum_i \alpha_i y_i \mathbf{x}_iw=∑iαiyixi - ∂L∂b=−∑iαiyi=0\frac{\partial L}{\partial b} = -\sum_i \alpha_i y_i = 0∂b∂L=−∑iαiyi=0
- αi≥0\alpha_i \geq 0αi≥0
- αi[yi(wTxi+b)−1]=0\alpha_i \big[y_i (\mathbf{w}^T \mathbf{x}_i + b) - 1\big] = 0αi[yi(wTxi+b)−1]=0
对偶问题:
maxα ∑i=1Nαi−12∑i,jαiαjyiyjxiTxjs.t. ∑iαiyi=0, αi≥0
\begin{align*}
\max_{\boldsymbol{\alpha}} &\ \sum_{i=1}^N \alpha_i - \frac{1}{2} \sum_{i,j} \alpha_i \alpha_j y_i y_j \mathbf{x}_i^T \mathbf{x}_j \\
\text{s.t.} &\ \sum_i \alpha_i y_i = 0, \ \alpha_i \geq 0
\end{align*}
αmaxs.t. i=1∑Nαi−21i,j∑αiαjyiyjxiTxj i∑αiyi=0, αi≥0
2. Python实现(NumPy版)
import numpy as np
from cvxopt import matrix, solvers
class SVM:
def __init__(self, kernel='linear'):
self.kernel = kernel
def fit(self, X, y):
n_samples, n_features = X.shape
K = np.zeros((n_samples, n_samples))
for i in range(n_samples):
for j in range(n_samples):
K[i,j] = np.dot(X[i], X[j]) # 线性核
# 转换为QP问题格式
P = matrix(np.outer(y,y) * K)
q = matrix(-np.ones(n_samples))
G = matrix(-np.eye(n_samples))
h = matrix(np.zeros(n_samples))
A = matrix(y.reshape(1, -1).astype(float))
b = matrix(0.0)
# 求解
solution = solvers.qp(P, q, G, h, A, b)
alphas = np.array(solution['x']).flatten()
# 计算支持向量
sv = alphas > 1e-5
self.support_vectors = X[sv]
self.dual_coef = alphas[sv] * y[sv]
self.intercept = np.mean(
y[sv] - np.dot(self.dual_coef, K[sv][:,sv]))
def predict(self, X):
return np.sign(np.dot(X, self.dual_coef) + self.intercept)
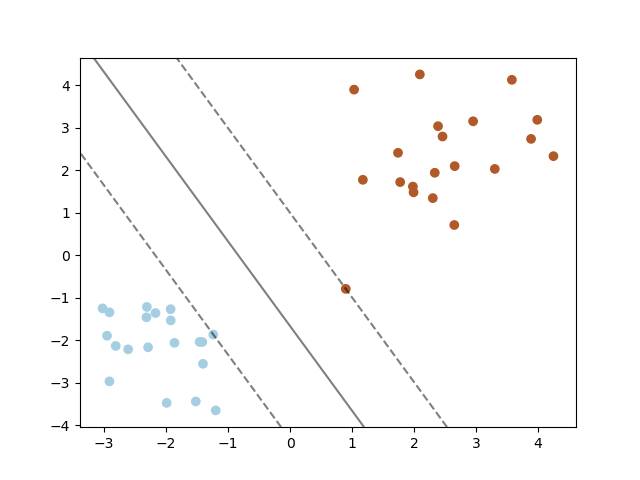
3. 可视化示例(使用sklearn)
import matplotlib.pyplot as plt
from sklearn import svm
# 生成数据
X = np.r_[np.random.randn(20,2) - [2,2], np.random.randn(20,2) + [2,2]]
y = [-1]*20 + [1]*20
# 训练SVM
clf = svm.SVC(kernel='linear')
clf.fit(X, y)
# 绘制决策边界
plt.scatter(X[:,0], X[:,1], c=y, cmap=plt.cm.Paired)
ax = plt.gca()
xlim = ax.get_xlim()
ylim = ax.get_ylim()
# 创建网格评估模型
xx = np.linspace(xlim[0], xlim[1], 30)
yy = np.linspace(ylim[0], ylim[1], 30)
YY, XX = np.meshgrid(yy, xx)
xy = np.vstack([XX.ravel(), YY.ravel()]).T
Z = clf.decision_function(xy).reshape(XX.shape)
# 绘制边界和间隔
ax.contour(XX, YY, Z, colors='k', levels=[-1, 0, 1],
alpha=0.5, linestyles=['--', '-', '--'])
ax.scatter(clf.support_vectors_[:,0], clf.support_vectors_[:,1],
s=100, linewidth=1, facecolors='none')
plt.show()

4. 关键点解析
- 支持向量:对应αi>0\alpha_i > 0αi>0的样本,决定最终分类超平面
- 核技巧:将内积xiTxj\mathbf{x}_i^T\mathbf{x}_jxiTxj替换为K(xi,xj)K(\mathbf{x}_i, \mathbf{x}_j)K(xi,xj)即可实现非线性分类
- 软间隔:引入松弛变量后对偶问题仅增加αi≤C\alpha_i \leq Cαi≤C的约束
5. 数学验证
计算原始目标值与对偶目标值:
primal_value = 0.5 * np.linalg.norm(clf.coef_)**2
dual_value = np.sum(alphas) - 0.5 * np.sum(np.outer(alphas*y, alphas*y) * K)
print(f"Primal: {primal_value:.4f}, Dual: {dual_value:.4f}")
正常情况下两者差值应小于10−510^{-5}10−5,验证强对偶性成立。
六、何时使用对偶化:性能提升的关键判断
在实际应用中,何时选择对偶化?记住两个核心判断标准:
凹凸性优化:若原问题非凸,而对偶问题为凸优化,选择对偶化能确保找到全局最优解
维度降低:当对偶问题的变量维度显著低于原问题时,对偶化能大幅降低求解复杂度
例如在 SVM 中,如果样本特征维度远高于样本数量,对偶化能有效减少计算量;反之,若样本数量过多,对偶化可能导致维度增加,反而降低效率。
总结
通过公式推导、代码实现和可视化分析,我们深入剖析了对偶问题的方方面面。无论是算法研究还是工程实践,理解并掌握对偶问题,都能让你在最优化领域拥有更强大的解题武器。建议亲自运行代码,尝试修改约束条件和目标函数,在实践中加深对这一概念的理解。
1962

被折叠的 条评论
为什么被折叠?



