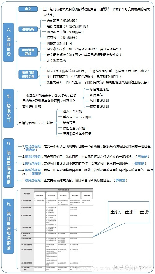
六、项目阶段
定义:
是一组具有逻辑关系的项目活动的集合,通常以一个或多个可交付成果的完成未结束。
通用结构:
启动项目(概念阶段)
组织与准备(开发/规划阶段)
执行项目工作(实施阶段)
结束项目(收尾阶段)
阶段管理要求:
明确定义起止时间
定义准入标准(如:获启动文件审批、召开启动会等)
定义退出标准(如:可交付成果已经得到退出和移交)
定义资源需求
阶段与阶段的关系:
顺序关系(阶段按顺序进行,一个阶段只能在前一阶段完成后开始,减少了项目的不确定性,但也排除缩短项目总工期的可能性)。
交叠关系(一个阶段在前一个阶段完成前开始可能增加风险和返工的机会)。
七、阶段关口
1.设立在阶段结束点,在该时点,把项目的绩效及进展与各种项目文件及业务文件进行比较
项目商业论证
项目章程
项目管理计划
效益管理计划
2.根据结果做出决定,以便:
进入下个阶段
整改后进入下个阶段
结束项目
停留在当前阶段
重复阶段或某个要素
八、项目管理过程组
1.启动过程组:定义一个新项目或现有项目的一个新阶段,授权开始该项目或阶段的一组过程。(想清楚)
2.规划过程组:明确项目范围,优化目标,为实现目标制定行动方案的一组过程。(写清楚)
3.执行过程组:完成项目管理计划中确定的工作,以满足项目要求的一组过程。(做清楚)
4.监控过程组:跟踪、审查和调整项目进展与绩效,识别必要的变更并启动相应的变更的一组过程。(看清楚)
5.收尾过程组:正式完成或结束项目、阶段或合同所执行的过程。(算清楚)
九、项目管理知识领域


十、项目管理过程
项目生命周期是通过一系列项目活动进行的。
每个项目管理过程通过合适的项目管理工具和技术,将一个或多个输入转化成一个或多个输出。
分类:
1.仅开展一次或仅在项目预定义点开展的过程
2.根据需要定期开展的过程
3.在整个项目期间持续开展的过程
十一、项目管理数据和信息
分类:
工作绩效数据:在执行工作的过程中,从每个正在执行的活动中,收集到的原始观察结果和测量值。
工作绩效信息:从各控制过程中收集并结合相关背景和跨领域关系,进行整合分析而得到的绩效数据。
工作绩效报告:为制定决策,提出问题,采取行动或引起关注,而汇编工作绩效信息,所形成的实务或电子项目文件。
数据流向:

十二、商业文件
项目商业论证:文档化的经济可行性研究报告,用来对尙缺乏充分定义的所选方案的收益进行有效性论证,是启动后续项目管理活动的依据。
项目效益管理计划:对创造、提高和保持项目效益的过程进行定义的书面文件
1.目标效益
2.战略一致性
3.实现效益时限
4.效益责任人
5.测量指标
6.假设
7.风险

十三、项目成功标准
1.完成项目效益管理计划
2.达到商业论证中记录的已商定的财务测量指标
(1)现值—将来的(或过去的)折算成现在的值
(2)净现值—收入现值减支出现值,越大越好
(3)内部收益率(IRR)—净现值等于零的折现率,越大越好
(4)回收期(PBP)—投入等于产出的时间期限,越小越好
(5)效益成本比率(BCR)—效益与成本之比,越大越好
(6)投资利润率(ROI)—年均利润/项目投资额*100%,越大越好
3.达到商业论证的非财务指标
4.完成组织从“当前状态”转到“未来状态”
5.履行合同条款和条件
6.达到组织战略、目的和目标
7.使相关方满意
8.可接受的客户/最终用户的采纳度
9.将可交付成果整合到组织的运营环境中
10.满足商定的其他成功标准或准则

本文详细介绍了项目管理的阶段,包括启动、规划、执行和收尾,强调了阶段管理的要求和阶段之间的关系。此外,还讨论了阶段关口的重要性和项目管理过程组,如启动、规划、执行、监控和收尾过程组的功能。同时,提到了项目管理数据和信息的分类,以及项目成功的关键标准,包括财务和非财务指标、相关方满意度等。
745

被折叠的 条评论
为什么被折叠?



