你好,我是坚持分享干货的 EarlGrey,翻译出版过《Python编程无师自通》、《Python并行计算手册》等技术书籍。
如果我的分享对你有帮助,请关注我,一起向上进击。
转自:程序人生(ID:coder_life)
在 2023 雷军年度「成长」主题演讲中,他分享了自己在武汉大学设立的三个目标:
两年修完大学所有学分
成为优秀的程序员
在学报上发论文
对于彼时的在校生来说,在一级学报上发表论文是十分困难的事情,但雷军并没有因困难而畏惧、放弃。1992 年 8 月,雷军的《计算机病毒判定专家系统原理与设计》论文正式刊登在权威学术期刊《计算机研究与发展》。

时隔 30 年,雷军的论文在网上被曝光,网友纷纷表示:思想太超前了,连华为消费者 BG 战略 Marketing 部副总裁李昌竹在也转发表示:“技术创新和前沿探索都是值得尊敬和学习的

”

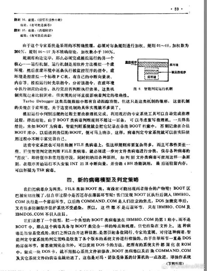
这份论文详细地描述了计算机病毒判定专家系统的原理与具体设计方法,一定程度上解决了流行病毒的判定问题。论文一共分为 5 个部分:引言、病毒判定专家系统的基本原理、病毒判定专家系统的设计方法、新的病毒模型及判定策略、结束语。
论文结束语中提到:“研制解决流行病毒的判定问题的专家系统,在目前具有相当大的实用价值。本文介绍的这种智能判定方法大大优于传统的检测方法,具有准确率高,适用性广的优点,还可以不断发展和扩充。关于这种方法,目前国内外文献上尚未提及。”
以下是来自微博用户「Oneline科技」分享的论文全文:








- EOF -
文章已经看到这了,别忘了在右下角点个“赞”和“在看”鼓励哦~
推荐阅读 点击标题可跳转
回复下方「关键词」,获取优质资源
回复关键词「 pybook03」,领取进击的Grey与小伙伴一起翻译的《Think Python 2e》电子版
回复关键词「书单02」,领取进击的Grey整理的 10 本 Python 入门书的电子版
👇关注我的公众号👇
告诉你更多细节干货

欢迎围观我的朋友圈
👆每天更新所想所悟
雷军30年前的计算机病毒专家系统论文:超前理念与实用价值

149

被折叠的 条评论
为什么被折叠?



