获取源码请滑到最底部访问官网
项目配套调试视频和相对应的软件安装包
1、项目描述
具体请看视频演示
2、项目开发工具
开发工具:Idea或Eclipse
数据库:Mysql
Jar包仓库:Maven
前端框架:Vue2
后端框架:Springboot
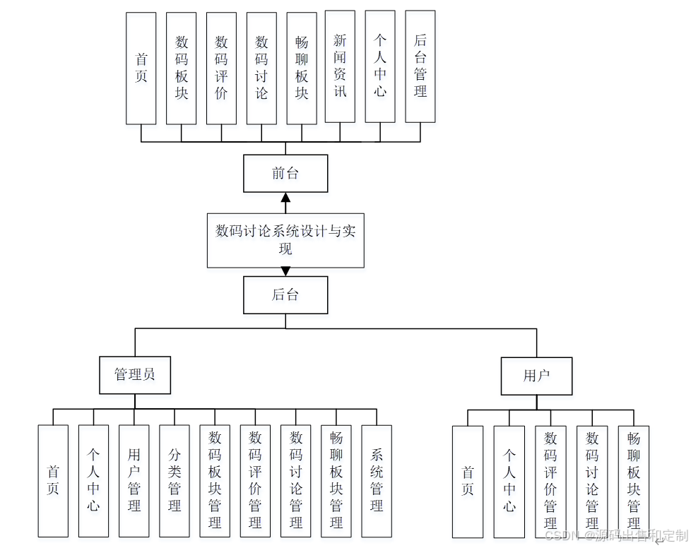
3、项目图片






4、演示视频
(附论文)基于Springboot和Vue的数码论坛系统(705)
项目配套调试视频和相对应的软件安装包
具体请看视频演示
开发工具:Idea或Eclipse
数据库:Mysql
Jar包仓库:Maven
前端框架:Vue2
后端框架:Springboot






(附论文)基于Springboot和Vue的数码论坛系统(705)

被折叠的 条评论
为什么被折叠?