
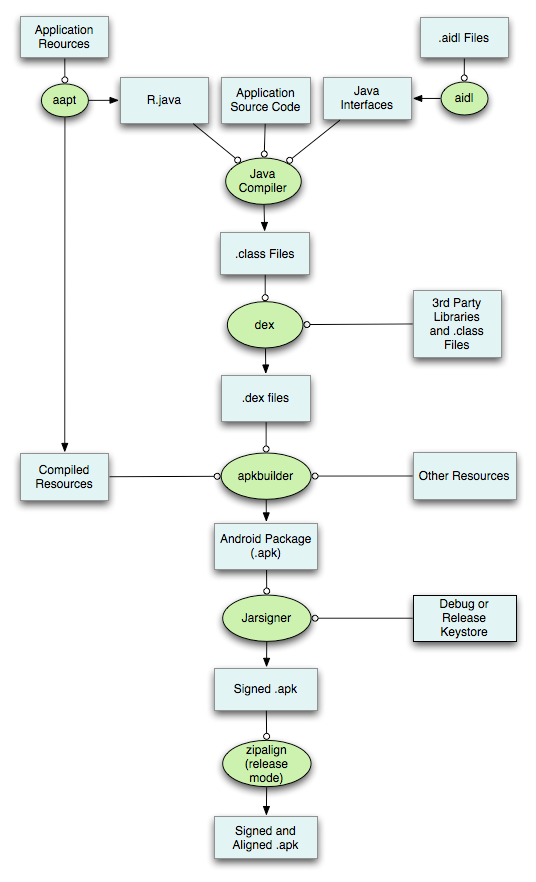
aapt
(Android Asset Packaging Tool)编译和打包资源的工具
- 将资源文件编译成二进制文件
使用方法
- F:\AndroidStudio\sdk\build-tools\30.0.2添加到path环境变量
- 下载openhub的apk,
修改apk文件
-
(aapt l)执行aapt list -v -a base.apk打印和apk相关的所有详细信息
-
-a:会详细输出所有目录的内容
-
-v:会以table的形式输出目录,
-
table的表目有:Length、Method(压缩形式,deflate(同时使用了LZ77算法与哈夫曼编码(Huffman Coding)的一个无损数据压缩算法)Stored()直接存储,压缩率为0%)、Size、Ratio、Date、Time、CRC-32、Name。

- aapt r base.apk AndroidManifest.xml, 这个就是将apk中的AndroidManifest移除掉
AndroidAAPT工具详解:资源编译、打包与学习资源指南,

最低0.47元/天 解锁文章
532

被折叠的 条评论
为什么被折叠?



