有如下所示的数塔,要求从底层走到顶层,若每一步只能走到相邻的结点,则经过的结点的数字之和最大是多少?

输入
输入数据首先包括一个整数整数N(1 <= N <= 100),表示数塔的高度,接下来用N行数字表示数塔,其中第i行有个i个整数,且所有的整数均在区间[0,99]内。
输出
从底层走到顶层经过的数字的最大和是多少?
样例输入 复制
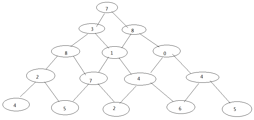
5
7
3 8
8 1 0
2 7 4 4
4 5 2 6 5
样例输出 复制
30
题解:#include <bits/stdc++.h>
using namespace std;
int a[1005][1005];
int main(){
int n;
cin>>n;
for(int i=1;i<=n;i++){
for(int j=1;j<=i;j++){
cin>>a[i][j];
}
}
for(int i=n;i>=1;i--){
for(int j=1;j<=i;j++){
a[i][j]=max(a[i+1][j],a[i+1][j+1])+a[i][j];
}
}
cout<<a[1][1];
return 0;
}
1万+

被折叠的 条评论
为什么被折叠?



