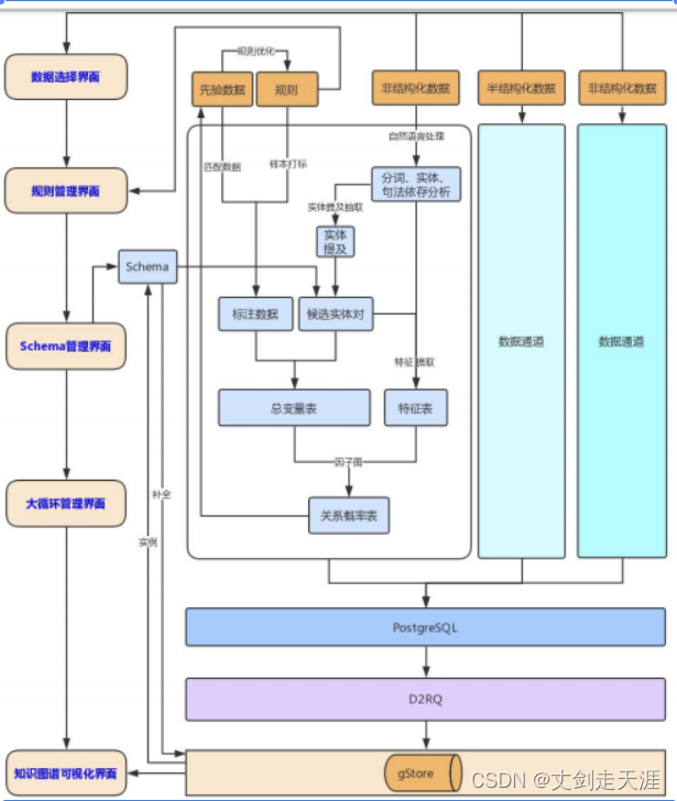
系统框架
系统的输入分为三类数据:结构化数据 非结构化数据 半结构化数据
结构化数据之间导入数据库;
半结构化数 据经过处理导入数据库。
而非结构化数据库,会经过系统 处理转化三元组存入数据库。
在系统中,数据会经过以下处理:
Ø 自然语言处理,生成候选实体对,抽取特征。
Ø 通过规则对候选实体对打标,并对打标结果投票融合。
Ø 构建因子图模型,学习已经打标的数据,预测未打标的
数据,并给出置信度。
对于存在数据库之中的数据,经过D2RQ导入到图数据库 之中。





该博客详细介绍了三元组图谱系统框架,包括如何处理结构化、半结构化和非结构化数据。结构化数据直接导入数据库,半结构化数据经处理后入库,非结构化数据则转化为三元组存储。
系统框架
系统的输入分为三类数据:结构化数据 非结构化数据 半结构化数据
结构化数据之间导入数据库;
半结构化数 据经过处理导入数据库。
而非结构化数据库,会经过系统 处理转化三元组存入数据库。
在系统中,数据会经过以下处理:
Ø 自然语言处理,生成候选实体对,抽取特征。
Ø 通过规则对候选实体对打标,并对打标结果投票融合。
Ø 构建因子图模型,学习已经打标的数据,预测未打标的
数据,并给出置信度。
对于存在数据库之中的数据,经过D2RQ导入到图数据库 之中。





1204

被折叠的 条评论
为什么被折叠?