SCT81621为芯洲科技推出国产化电源管理芯片,可以完全替代德州仪器的LM3481.
高效升压,反激式控制器应用,满足车载行业的需求,具有AECQ100认证
在国产化浪潮下的今天,国产芯片已经是众多硬件设计师们绕不过去的名词,。芯洲科技践行围绕客户需求创新和质量第一的文化,致力于功率转换、功率控制和功率保护的核心技术开发,提供有商业竞争力的模拟电源芯片解决方案,帮助客户解决功率密度、效率、电磁干扰、散热、产品体积、安全以及芯片设计易用性等系统应用方面的挑战,保障客户电子电气产品高效节能安全运行,创造客户价值。芯洲科技和生态中的上下游合作伙伴共同打造可持续的核心竞争力和产业价值,为世界节能降耗,共创绿色低碳新生活。
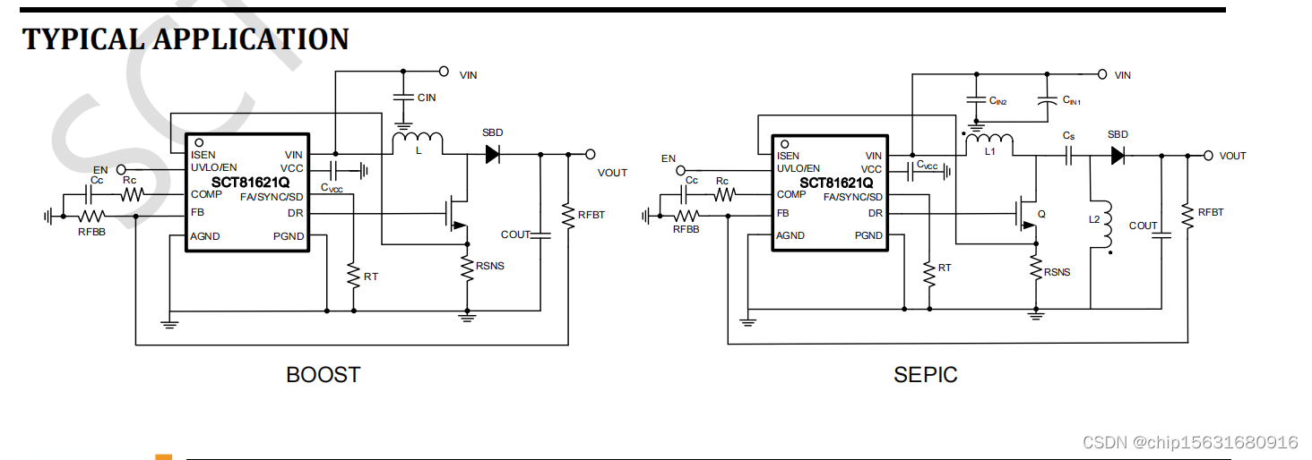
SCT81621Q设备是一个宽输入、非同步升压控制器。该装置可用于增压、间隔和反馈转换器。
SCT81621Q设备的开关频率可以通过使用一个外部电阻或同步SCT81621Q设备调整到100 kHz到2.2MHz之间的任何值。电流模式控制提供了优越的带宽和瞬态响应,除了逐周期的电流限制。电流限制可通过外部电阻器进行调节。

参考电路如上图,可提供MSOP-10L(3mm*3mm)和MSOP-8L(3mm*3mm)两种不同封装
芯洲科技发布了SCT81621,一款高效的国产电源管理芯片,可替代LM3481,专为车载行业设计,具有AECQ100认证,支持电流模式控制和可调开关频率,助力中国硬件设计的国产化与绿色节能趋势。
1764

被折叠的 条评论
为什么被折叠?



