
✅博主简介:本人擅长数据处理、建模仿真、程序设计、论文写作与指导,项目与课题经验交流。项目合作可私信或扫描文章底部二维码。
-
智能家居控制系统的需求与功能分析
智能家居系统旨在通过集成各种传感器和设备,实现家庭环境的自动化控制与监控。本文将系统功能细分为三个主要模块:终端节点、智能网关以及云端服务器,每个模块都具备不同的功能,以满足智能家居的需求:
-
终端节点:主要负责数据的采集与执行,例如采集温湿度、光照强度、红外人体感应等数据,并接收控制命令进行相应操作,如开关灯、调节空调温度等。终端节点需要具备低功耗、稳定的无线通信能力。
-
智能网关:负责将终端节点的数据汇总并上传到云端服务器,同时从云端接收用户的控制指令,并转发到相应的终端节点。智能网关是整个系统的核心节点,承担本地组网与外部网络连接的双重功能。
-
云端服务器:云端服务器用于存储、分析和处理终端节点采集的数据,并提供用户远程控制的功能。用户通过移动端应用或网页可以随时查看家中的数据并进行设备操作。
-
-
技术选型与整体框架
-
蓝牙Mesh技术选型:对于终端节点与网关之间的本地通信,本文选择了蓝牙Mesh网络。蓝牙Mesh能够实现多设备间的自组网通信,适合终端节点较多的场景。它具备低功耗、较强的拓展性和较长的传输距离,特别适合智能家居这种环境变化较少的场景。
-
WiFi技术选型:智能网关与云端服务器之间采用WiFi进行通信。WiFi具有带宽高、连接稳定的优势,能够将本地网络连接到互联网,实现远程控制。WiFi可以保证在传输大量数据时依然保持较好的响应速度,适合需要传输多种传感器数据的场景。
-
云端服务器选型:云端服务器采用轻量级架构,支持数据存储、数据处理以及远程用户请求的转发。本文设计中采用了RESTful API架构,通过HTTP协议实现移动端与云端服务器的数据交互。
通过上述技术选型,系统的整体框架设计如下:
- 本地端通过蓝牙Mesh组网,终端节点和智能网关实现自组织通信。
- 智能网关通过WiFi连接到云端服务器,进行数据上传与接收用户指令。
- 云端服务器通过网络接口提供用户远程访问和控制。
-
-
系统的软硬件设计
为了实现系统的功能,本文设计了包括终端节点、智能网关和云端服务器在内的软硬件方案。
-
终端节点设计:
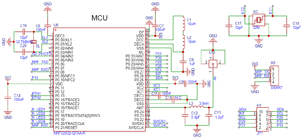
- 硬件部分:终端节点配备了多种传感器,如温湿度传感器、光照传感器和红外感应传感器,并通过蓝牙Mesh模块与网关进行通信。节点使用低功耗微控制器,支持长时间的稳定运行。
- 软件部分:终端节点的软件控制逻辑基于事件驱动模式,能够实时采集传感器数据并打包成自定义数据帧发送至网关。同时,它具备接受命令并执行相应操作的功能,如控制灯光、空调等设备。
-
智能网关设计:
- 硬件部分:智能网关配备了支持蓝牙Mesh和WiFi的双模通信模块,能够同时与终端节点和云端服务器通信。网关的处理器需要较强的计算能力,以处理大量的终端节点数据。
- 软件部分:智能网关的软件主要实现数据的汇总与转发功能。网关会根据不同设备的类型进行数据的预处理,并通过WiFi上传到云端。同时,网关会定期从云端获取控制命令,并将命令分发到终端节点。网关的通信协议基于自定义的蓝牙Mesh数据帧格式,保证数据在本地网络中的传输效率。
-
云端服务器设计:
- 硬件部分:云端服务器采用云计算平台,支持弹性扩展,以应对不同规模的用户需求。
- 软件部分:云端服务器的软件架构采用微服务设计,分为数据存储、数据分析、用户管理、远程控制等模块。用户通过移动端应用发送控制命令,服务器将这些命令转发到智能网关并进行相应处理。同时,云端会对终端节点上传的数据进行分析与存储,提供实时状态显示功能。
-
-
蓝牙Mesh组网与自定义传输模型设计
蓝牙Mesh网络是智能家居系统中重要的通信技术,它能够实现多设备之间的多跳通信,并且支持大规模设备的组网。本文针对智能家居场景,设计了自定义的蓝牙Mesh传输模型:
-
自定义数据帧格式:终端节点的数据需要通过蓝牙Mesh网络进行传输,本文设计了自定义的数据帧结构。数据帧中包括设备ID、数据类型、传感器值和时间戳等信息,以保证在复杂网络环境下的数据传输准确性。
-
Mesh组网模型:在本地网络中,蓝牙Mesh支持多个终端节点同时连接到智能网关,每个终端节点都能够充当中继节点,确保即使某些节点失效,网络依然能够正常通信。通过这种自组织网络,提升了网络的健壮性和扩展性。
-
-
系统测试与验证
为了验证系统的功能与性能,本文对系统的各个模块进行了详细的软硬件测试:
- 供电部分测试:通过测试系统在不同电压下的稳定性,确保终端节点在供电不稳定的情况下仍能正常运行。
- 数据采集测试:针对温湿度、光照强度以及红外感应等传感器进行了多次采集测试,保证数据的准确性和稳定性。
- 无线通信功能测试:对蓝牙Mesh网络的自组织通信能力进行了验证,测试了不同距离下的通信性能以及网络的稳定性。
- 云端服务器功能测试:对云端服务器的数据存储与处理功能进行了测试,确保上传的数据能够被正确解析、存储并显示在用户界面上。
- 用户显示界面测试:测试了用户界面的响应速度与显示效果,确保终端数据能够实时反馈到用户移动端,并提供良好的用户体验。
- 移动端软件测试:对远程控制功能进行了测试,确保用户能够通过WiFi远程控制终端设备,并实现对家居环境的实时监控。








1763

被折叠的 条评论
为什么被折叠?



