每天都有很多关于失业的信息冲击着你,大浪来袭,聪明的人早就意识到,这念头只有多种技能+多种身份才能扛得住社会的毒打。
抓紧学习一门可移植的技能。当下社会,这三类人将成为企业必备资源:
1.能利用数据为公司做决策的管理人才,他们通过捕捉市场机会,找到企业发展趋势
2.能利用数据为公司搭建数据系统的专业人才。例如数据工程师、数据经理。
3.利用数据为业务赋能的应用人才,用数据信息和数据工具为业务增长赋能,例如运营、营销。。。
数据处理与分析能力日趋成为互联网必备技能
据劳动节统计:截止2028年,与数据相关的岗位或将增加12%的岗位量。
未来几年,我们将看到超过54.6万个和数据相关的岗位。


不得不说,这对于求职者来说无疑是一个红利。
在企业数字化转型的加速进程中,企业对数字化人才的需求越来越多,但对口人才供给严重不足。会写代码的人不懂业务,懂业务的人不会处理数据。因此,催生了一个新兴的IT岗位就是数据分析师。毕竟既会写PPT又会写代码的人,哪个老板不爱呢?
数据分析师是一个快速发展,且具备职业潜力的职业,它为各行各业提供更科学、更合理的专业分析。
人才配比失衡
专业数据分析师技术栈的溢出,过高的薪资期望,以及在垂直领域的业务经验不足,并不适合处于数字化转型初期的中小型企业。中小企业更需要需要垂直领域的数字化人才他们不需要懂算法,也不需要有很强的编程能力,他们更理解企业运营模式,同样能提供高质量的数据给决策者,解决企业数字化管理环节中的卡点。
随着AI的出现,学习成本降低,达成能力的路径缩短。具备复合型能力的人才更受企业的欢迎。

“数据分析师”的名称或许会随着科技的发展,逐渐淡出人们的视野,但从业者所具备的部分通用技能只要能与不同的能力相融合,依然能产生1+1>2的化学反应,让你在职场中保有一席之地。
当然,学习能力强喜欢搞技术的,以技术开发为核心,成为数据技术型人才(比如数据科学家)。数据科学家的对于专业、学历要求是非常高的。
数据分析能力是未来职场不可或缺的一项核心能力,借助AI学习专业的数据分析技能,可以快速的达成职业赋能,无论是升职还是跳槽,都是非常实用的。
一份好的学习资料可以让你的学习事半功倍。从数据分析行业拆解到excel、数据库SQL、可视化Tableau——到——python爬虫爬取数据、python高阶数据处理与可视化、从数据分析工具到商业分析思维打造,以互联网行业为案例模版(15个),详细讲解了数据指标体系、数据分析的落地、数据报表PPT输出。基础理论到实战项目全覆盖。实用性★★★★★





篇幅有限
扫码备注【人人数据】
即可领取

华为数据分析岗历年笔试、面试高频题集也是一份不错的入门资料,知识体系从就业需求入手,数据分析查缺补漏最近伴侣,实用性★★★★★
一、SQL高频题(30题)

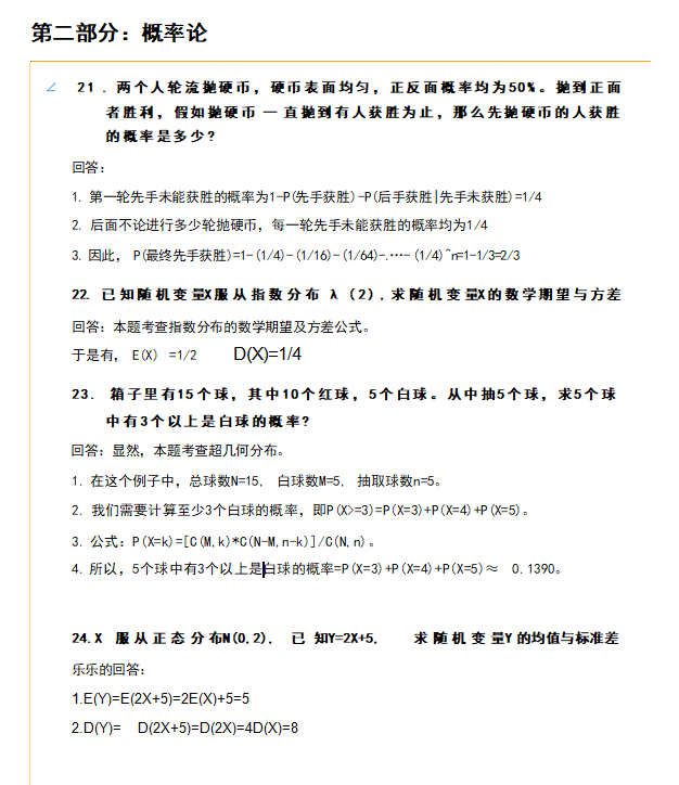
二、概率论(10道)

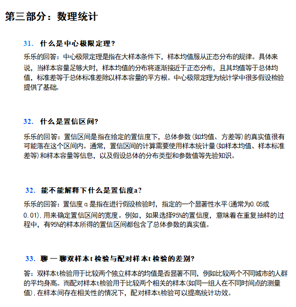
三、数理统计学(11题)

四、机器学习(34题)

五、Python(10题)

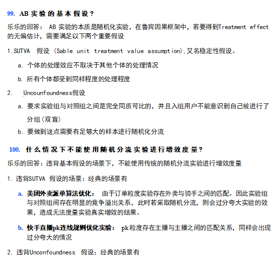
六、AB实验(10题)

篇幅有限
扫码备注【人人数据】
即可领取

数据驱动时代:企业急需的复合型数据人才及其发展策略
1万+

被折叠的 条评论
为什么被折叠?



