我的小册:(小白零基础用Python量化股票分析小册) ,原价299,限时特价2杯咖啡,满100人涨10元。
为了大家能够对人工智能常用的 Python 库有一个初步的了解,以选择能够满足自己需求的库进行学习,对目前较为常见的人工智能库进行简要全面的介绍。
1、Numpy
NumPy(Numerical Python)是 Python的一个扩展程序库,支持大量的维度数组与矩阵运算,此外也针对数组运算提供大量的数学函数库,Numpy底层使用C语言编写,数组中直接存储对象,而不是存储对象指针,所以其运算效率远高于纯Python代码。我们可以在示例中对比下纯Python与使用Numpy库在计算列表sin值的速度对比:
import numpy as np
import math
import random
import time
start = time.time()
for i in range(10):
list_1 = list(range(1,10000))
for j in range(len(list_1)):
list_1[j] = math.sin(list_1[j])
print("使用纯Python用时{}s".format(time.time()-start))
start = time.time()
for i in range(10):
list_1 = np.array(np.arange(1,10000))
list_1 = np.sin(list_1)
print("使用Numpy用时{}s".format(time.time()-start))
从如下运行结果,可以看到使用 Numpy 库的速度快于纯 Python 编写的代码:
使用纯Python用时0.017444372177124023s
使用Numpy用时0.001619577407836914s
2、OpenCV
OpenCV 是一个的跨平台计算机视觉库,可以运行在 Linux、Windows 和 Mac OS 操作系统上。它轻量级而且高效——由一系列 C 函数和少量 C++ 类构成,同时也提供了 Python 接口,实现了图像处理和计算机视觉方面的很多通用算法。下面代码尝试使用一些简单的滤镜,包括图片的平滑处理、高斯模糊等:
import numpy as np
import cv2 as cv
from matplotlib import pyplot as plt
img = cv.imread('h89817032p0.png')
kernel = np.ones((5,5),np.float32)/25
dst = cv.filter2D(img,-1,kernel)
blur_1 = cv.GaussianBlur(img,(5,5),0)
blur_2 = cv.bilateralFilter(img,9,75,75)
plt.figure(figsize=(10,10))
plt.subplot(221),plt.imshow(img[:,:,::-1]),plt.title('Original')
plt.xticks([]), plt.yticks([])
plt.subplot(222),plt.imshow(dst[:,:,::-1]),plt.title('Averaging')
plt.xticks([]), plt.yticks([])
plt.subplot(223),plt.imshow(blur_1[:,:,::-1]),plt.title('Gaussian')
plt.xticks([]), plt.yticks([])
plt.subplot(224),plt.imshow(blur_1[:,:,::-1]),plt.title('Bilateral')
plt.xticks([]), plt.yticks([])
plt.show()
OpenCV
3、Scikit-image
scikit-image是基于scipy的图像处理库,它将图片作为numpy数组进行处理。例如,可以利用scikit-image改变图片比例,scikit-image提供了rescale、resize以及downscale_local_mean等函数。
from skimage import data, color, io
from skimage.transform import rescale, resize, downscale_local_mean
image = color.rgb2gray(io.imread('h89817032p0.png'))
image_rescaled = rescale(image, 0.25, anti_aliasing=False)
image_resized = resize(image, (image.shape[0] // 4, image.shape[1] // 4),
anti_aliasing=True)
image_downscaled = downscale_local_mean(image, (4, 3))
plt.figure(figsize=(20,20))
plt.subplot(221),plt.imshow(image, cmap='gray'),plt.title('Original')
plt.xticks([]), plt.yticks([])
plt.subplot(222),plt.imshow(image_rescaled, cmap='gray'),plt.title('Rescaled')
plt.xticks([]), plt.yticks([])
plt.subplot(223),plt.imshow(image_resized, cmap='gray'),plt.title('Resized')
plt.xticks([]), plt.yticks([])
plt.subplot(224),plt.imshow(image_downscaled, cmap='gray'),plt.title('Downscaled')
plt.xticks([]), plt.yticks([])
plt.show()
Scikit-image
4、PIL
Python Imaging Library(PIL) 已经成为 Python 事实上的图像处理标准库了,这是由于,PIL 功能非常强大,但API却非常简单易用。但是由于PIL仅支持到 Python 2.7,再加上年久失修,于是一群志愿者在 PIL 的基础上创建了兼容的版本,名字叫 Pillow,支持最新 Python 3.x,又加入了许多新特性,因此,我们可以跳过 PIL,直接安装使用 Pillow。
5、Pillow
使用 Pillow 生成字母验证码图片:
from PIL import Image, ImageDraw, ImageFont, ImageFilter
import random
# 随机字母:
def rndChar():
return chr(random.randint(65, 90))
# 随机颜色1:
def rndColor():
return (random.randint(64, 255), random.randint(64, 255), random.randint(64, 255))
# 随机颜色2:
def rndColor2():
return (random.randint(32, 127), random.randint(32, 127), random.randint(32, 127))
# 240 x 60:
width = 60 * 6
height = 60 * 6
image = Image.new('RGB', (width, height), (255, 255, 255))
# 创建Font对象:
font = ImageFont.truetype('/usr/share/fonts/wps-office/simhei.ttf', 60)
# 创建Draw对象:
draw = ImageDraw.Draw(image)
# 填充每个像素:
for x in range(width):
for y in range(height):
draw.point((x, y), fill=rndColor())
# 输出文字:
for t in range(6):
draw.text((60 * t + 10, 150), rndChar(), font=font, fill=rndColor2())
# 模糊:
image = image.filter(ImageFilter.BLUR)
image.save('code.jpg', 'jpeg')
验证码
6、SimpleCV
SimpleCV 是一个用于构建计算机视觉应用程序的开源框架。使用它,可以访问高性能的计算机视觉库,如 OpenCV,而不必首先了解位深度、文件格式、颜色空间、缓冲区管理、特征值或矩阵等术语。但其对于 Python3 的支持很差很差,在 Python3.7 中使用如下代码:
from SimpleCV import Image, Color, Display
# load an image from imgur
img = Image('http://i.imgur.com/lfAeZ4n.png')
# use a keypoint detector to find areas of interest
feats = img.findKeypoints()
# draw the list of keypoints
feats.draw(color=Color.RED)
# show the resulting image.
img.show()
# apply the stuff we found to the image.
output = img.applyLayers()
# save the results.
output.save('juniperfeats.png')
会报如下错误,因此不建议在 Python3 中使用:
SyntaxError: Missing parentheses in call to 'print'. Did you mean print('unit test')?
7、Mahotas
Mahotas 是一个快速计算机视觉算法库,其构建在 Numpy 之上,目前拥有超过100种图像处理和计算机视觉功能,并在不断增长。使用 Mahotas 加载图像,并对像素进行操作:
import numpy as np
import mahotas
import mahotas.demos
from mahotas.thresholding import soft_threshold
from matplotlib import pyplot as plt
from os import path
f = mahotas.demos.load('lena', as_grey=True)
f = f[128:,128:]
plt.gray()
# Show the data:
print("Fraction of zeros in original image: {0}".format(np.mean(f==0)))
plt.imshow(f)
plt.show()

Mahotas
8、Ilastik
Ilastik 能够给用户提供良好的基于机器学习的生物信息图像分析服务,利用机器学习算法,轻松地分割,分类,跟踪和计数细胞或其他实验数据。大多数操作都是交互式的,并不需要机器学习专业知识。
9、Scikit-Learn
Scikit-learn 是针对 Python 编程语言的免费软件机器学习库。它具有各种分类,回归和聚类算法,包括支持向量机,随机森林,梯度提升,k均值和 DBSCAN 等多种机器学习算法。使用Scikit-learn实现KMeans算法:
import time
import numpy as np
import matplotlib.pyplot as plt
from sklearn.cluster import MiniBatchKMeans, KMeans
from sklearn.metrics.pairwise import pairwise_distances_argmin
from sklearn.datasets import make_blobs
# Generate sample data
np.random.seed(0)
batch_size = 45
centers = [[1, 1], [-1, -1], [1, -1]]
n_clusters = len(centers)
X, labels_true = make_blobs(n_samples=3000, centers=centers, cluster_std=0.7)
# Compute clustering with Means
k_means = KMeans(init='k-means++', n_clusters=3, n_init=10)
t0 = time.time()
k_means.fit(X)
t_batch = time.time() - t0
# Compute clustering with MiniBatchKMeans
mbk = MiniBatchKMeans(init='k-means++', n_clusters=3, batch_size=batch_size,
n_init=10, max_no_improvement=10, verbose=0)
t0 = time.time()
mbk.fit(X)
t_mini_batch = time.time() - t0
# Plot result
fig = plt.figure(figsize=(8, 3))
fig.subplots_adjust(left=0.02, right=0.98, bottom=0.05, top=0.9)
colors = ['#4EACC5', '#FF9C34', '#4E9A06']
# We want to have the same colors for the same cluster from the
# MiniBatchKMeans and the KMeans algorithm. Let's pair the cluster centers per
# closest one.
k_means_cluster_centers = k_means.cluster_centers_
order = pairwise_distances_argmin(k_means.cluster_centers_,
mbk.cluster_centers_)
mbk_means_cluster_centers = mbk.cluster_centers_[order]
k_means_labels = pairwise_distances_argmin(X, k_means_cluster_centers)
mbk_means_labels = pairwise_distances_argmin(X, mbk_means_cluster_centers)
# KMeans
for k, col in zip(range(n_clusters), colors):
my_members = k_means_labels == k
cluster_center = k_means_cluster_centers[k]
plt.plot(X[my_members, 0], X[my_members, 1], 'w',
markerfacecolor=col, marker='.')
plt.plot(cluster_center[0], cluster_center[1], 'o', markerfacecolor=col,
markeredgecolor='k', markersize=6)
plt.title('KMeans')
plt.xticks(())
plt.yticks(())
plt.show()
KMeans
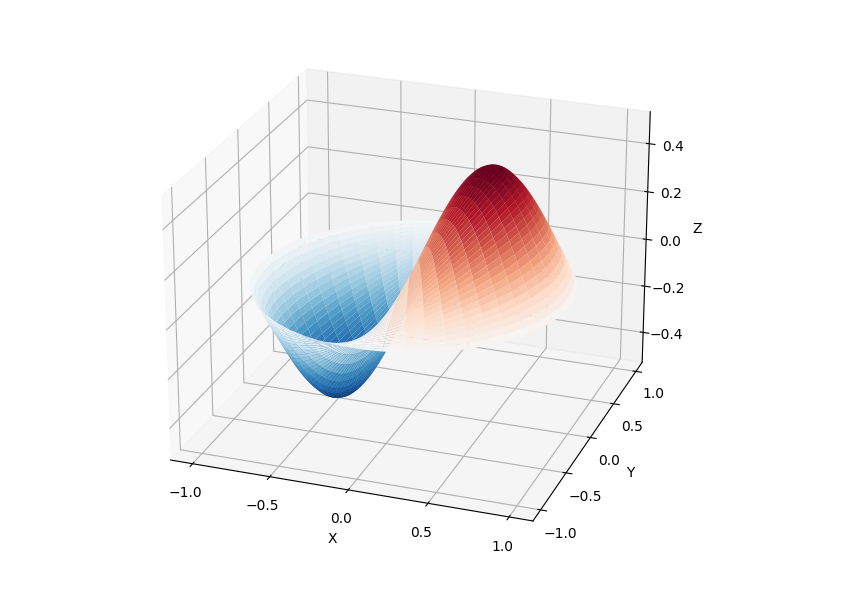
10、SciPy
SciPy 库提供了许多用户友好和高效的数值计算,如数值积分、插值、优化、线性代数等。SciPy 库定义了许多数学物理的特殊函数,包括椭圆函数、贝塞尔函数、伽马函数、贝塔函数、超几何函数、抛物线圆柱函数等等。
from scipy import special
import matplotlib.pyplot as plt
import numpy as np
def drumhead_height(n, k, distance, angle, t):
kth_zero = special.jn_zeros(n, k)[-1]
return np.cos(t) * np.cos(n*angle) * special.jn(n, distance*kth_zero)
theta = np.r_[0:2*np.pi:50j]
radius = np.r_[0:1:50j]
x = np.array([r * np.cos(theta) for r in radius])
y = np.array([r * np.sin(theta) for r in radius])
z = np.array([drumhead_height(1, 1, r, theta, 0.5) for r in radius])
fig = plt.figure()
ax = fig.add_axes(rect=(0, 0.05, 0.95, 0.95), projection='3d')
ax.plot_surface(x, y, z, rstride=1, cstride=1, cmap='RdBu_r', vmin=-0.5, vmax=0.5)
ax.set_xlabel('X')
ax.set_ylabel('Y')
ax.set_xticks(np.arange(-1, 1.1, 0.5))
ax.set_yticks(np.arange(-1, 1.1, 0.5))
ax.set_zlabel('Z')
plt.show()
SciPy
11、NLTK
NLTK 是构建Python程序以处理自然语言的库。它为50多个语料库和词汇资源(如 WordNet )提供了易于使用的接口,以及一套用于分类、分词、词干、标记、解析和语义推理的文本处理库、工业级自然语言处理 (Natural Language Processing, NLP) 库的包装器。NLTK被称为 “a wonderful tool for teaching, and working in, computational linguistics using Python”。
import nltk
from nltk.corpus import treebank
# 首次使用需要下载
nltk.download('punkt')
nltk.download('averaged_perceptron_tagger')
nltk.download('maxent_ne_chunker')
nltk.download('words')
nltk.download('treebank')
sentence = """At eight o'clock on Thursday morning Arthur didn't feel very good."""
# Tokenize
tokens = nltk.word_tokenize(sentence)
tagged = nltk.pos_tag(tokens)
# Identify named entities
entities = nltk.chunk.ne_chunk(tagged)
# Display a parse tree
t = treebank.parsed_sents('wsj_0001.mrg')[0]
t.draw()
NLTK
12、spaCy
spaCy 是一个免费的开源库,用于 Python 中的高级 NLP。它可以用于构建处理大量文本的应用程序;也可以用来构建信息提取或自然语言理解系统,或者对文本进行预处理以进行深度学习。
import spacy
texts = [
"Net income was $9.4 million compared to the prior year of $2.7 million.",
"Revenue exceeded twelve billion dollars, with a loss of $1b.",
]
nlp = spacy.load("en_core_web_sm")
for doc in nlp.pipe(texts, disable=["tok2vec", "tagger", "parser", "attribute_ruler", "lemmatizer"]):
# Do something with the doc here
print([(ent.text, ent.label_) for ent in doc.ents])
nlp.pipe 生成 Doc 对象,因此我们可以对它们进行迭代并访问命名实体预测:
[('$9.4 million', 'MONEY'), ('the prior year', 'DATE'), ('$2.7 million', 'MONEY')]
[('twelve billion dollars', 'MONEY'), ('1b', 'MONEY')]
13、LibROSA
librosa 是一个用于音乐和音频分析的 Python 库,它提供了创建音乐信息检索系统所必需的功能和函数。
# Beat tracking example
import librosa
# 1. Get the file path to an included audio example
filename = librosa.example('nutcracker')
# 2. Load the audio as a waveform `y`
# Store the sampling rate as `sr`
y, sr = librosa.load(filename)
# 3. Run the default beat tracker
tempo, beat_frames = librosa.beat.beat_track(y=y, sr=sr)
print('Estimated tempo: {:.2f} beats per minute'.format(tempo))
# 4. Convert the frame indices of beat events into timestamps
beat_times = librosa.frames_to_time(beat_frames, sr=sr)
14、Pandas
Pandas 是一个快速、强大、灵活且易于使用的开源数据分析和操作工具, Pandas 可以从各种文件格式比如 CSV、JSON、SQL、Microsoft Excel 导入数据,可以对各种数据进行运算操作,比如归并、再成形、选择,还有数据清洗和数据加工特征。Pandas 广泛应用在学术、金融、统计学等各个数据分析领域。
import matplotlib.pyplot as plt
import pandas as pd
import numpy as np
ts = pd.Series(np.random.randn(1000), index=pd.date_range("1/1/2000", periods=1000))
ts = ts.cumsum()
df = pd.DataFrame(np.random.randn(1000, 4), index=ts.index, columns=list("ABCD"))
df = df.cumsum()
df.plot()
plt.show()
Pandas
15、Matplotlib
Matplotlib 是Python的绘图库,它提供了一整套和 matlab 相似的命令 API,可以生成出版质量级别的精美图形,Matplotlib 使绘图变得非常简单,在易用性和性能间取得了优异的平衡。使用 Matplotlib 绘制多曲线图:
# plot_multi_curve.py
import numpy as np
import matplotlib.pyplot as plt
x = np.linspace(0.1, 2 * np.pi, 100)
y_1 = x
y_2 = np.square(x)
y_3 = np.log(x)
y_4 = np.sin(x)
plt.plot(x,y_1)
plt.plot(x,y_2)
plt.plot(x,y_3)
plt.plot(x,y_4)
plt.show()
Matplotlib
16、Seaborn
Seaborn 是在 Matplotlib 的基础上进行了更高级的API封装的Python数据可视化库,从而使得作图更加容易,应该把 Seaborn 视为 Matplotlib 的补充,而不是替代物。
import seaborn as sns
import matplotlib.pyplot as plt
sns.set_theme(style="ticks")
df = sns.load_dataset("penguins")
sns.pairplot(df, hue="species")
plt.show()
seaborn
17、Orange
Orange 是一个开源的数据挖掘和机器学习软件,提供了一系列的数据探索、可视化、预处理以及建模组件。Orange 拥有漂亮直观的交互式用户界面,非常适合新手进行探索性数据分析和可视化展示;同时高级用户也可以将其作为 Python 的一个编程模块进行数据操作和组件开发。使用 pip 即可安装 Orange,好评~
$ pip install orange3
安装完成后,在命令行输入 orange-canvas 命令即可启动 Orange 图形界面:
$ orange-canvas
启动完成后,即可看到 Orange 图形界面,进行各种操作。
Orange
18、PyBrain
PyBrain 是 Python 的模块化机器学习库。它的目标是为机器学习任务和各种预定义的环境提供灵活、易于使用且强大的算法来测试和比较算法。PyBrain 是 Python-Based Reinforcement Learning, Artificial Intelligence and Neural Network Library 的缩写。我们将利用一个简单的例子来展示 PyBrain 的用法,构建一个多层感知器 (Multi Layer Perceptron, MLP)。首先,我们创建一个新的前馈网络对象:
from pybrain.structure import FeedForwardNetwork
n = FeedForwardNetwork()
接下来,构建输入、隐藏和输出层:
from pybrain.structure import LinearLayer, SigmoidLayer
inLayer = LinearLayer(2)
hiddenLayer = SigmoidLayer(3)
outLayer = LinearLayer(1)
为了使用所构建的层,必须将它们添加到网络中:
n.addInputModule(inLayer)
n.addModule(hiddenLayer)
n.addOutputModule(outLayer)
可以添加多个输入和输出模块。为了向前计算和反向误差传播,网络必须知道哪些层是输入、哪些层是输出。这就需要明确确定它们应该如何连接。为此,我们使用最常见的连接类型,全连接层,由 FullConnection 类实现:
from pybrain.structure import FullConnection
in_to_hidden = FullConnection(inLayer, hiddenLayer)
hidden_to_out = FullConnection(hiddenLayer, outLayer)
与层一样,我们必须明确地将它们添加到网络中:
n.addConnection(in_to_hidden)
n.addConnection(hidden_to_out)
所有元素现在都已准备就位,最后,我们需要调用.sortModules()方法使MLP可用:
n.sortModules()
这个调用会执行一些内部初始化,这在使用网络之前是必要的。
19、Milk
MILK(MACHINE LEARNING TOOLKIT) 是 Python 语言的机器学习工具包。它主要是包含许多分类器比如 SVMS、K-NN、随机森林以及决策树中使用监督分类法,它还可执行特征选择,可以形成不同的例如无监督学习、密切关系传播和由 MILK 支持的 K-means 聚类等分类系统。使用 MILK 训练一个分类器:
import numpy as np
import milk
features = np.random.rand(100,10)
labels = np.zeros(100)
features[50:] += .5
labels[50:] = 1
learner = milk.defaultclassifier()
model = learner.train(features, labels)
# Now you can use the model on new examples:
example = np.random.rand(10)
print(model.apply(example))
example2 = np.random.rand(10)
example2 += .5
print(model.apply(example2))
20、TensorFlow
TensorFlow 是一个端到端开源机器学习平台。它拥有一个全面而灵活的生态系统,一般可以将其分为 TensorFlow1.x 和 TensorFlow2.x,TensorFlow1.x 与 TensorFlow2.x 的主要区别在于 TF1.x 使用静态图而 TF2.x 使用Eager Mode动态图。这里主要使用TensorFlow2.x作为示例,展示在 TensorFlow2.x 中构建卷积神经网络 (Convolutional Neural Network, CNN)。
import tensorflow as tf
from tensorflow.keras import datasets, layers, models
# 数据加载
(train_images, train_labels), (test_images, test_labels) = datasets.cifar10.load_data()
# 数据预处理
train_images, test_images = train_images / 255.0, test_images / 255.0
# 模型构建
model = models.Sequential()
model.add(layers.Conv2D(32, (3, 3), activation='relu', input_shape=(32, 32, 3)))
model.add(layers.MaxPooling2D((2, 2)))
model.add(layers.Conv2D(64, (3, 3), activation='relu'))
model.add(layers.MaxPooling2D((2, 2)))
model.add(layers.Conv2D(64, (3, 3), activation='relu'))
model.add(layers.Flatten())
model.add(layers.Dense(64, activation='relu'))
model.add(layers.Dense(10))
# 模型编译与训练
model.compile(optimizer='adam',
loss=tf.keras.losses.SparseCategoricalCrossentropy(from_logits=True),
metrics=['accuracy'])
history = model.fit(train_images, train_labels, epochs=10,
validation_data=(test_images, test_labels))
21、PyTorch
PyTorch 的前身是 Torch,其底层和 Torch 框架一样,但是使用 Python 重新写了很多内容,不仅更加灵活,支持动态图,而且提供了 Python 接口。
# 导入库
import torch
from torch import nn
from torch.utils.data import DataLoader
from torchvision import datasets
from torchvision.transforms import ToTensor, Lambda, Compose
import matplotlib.pyplot as plt
# 模型构建
device = "cuda" if torch.cuda.is_available() else "cpu"
print("Using {} device".format(device))
# Define model
class NeuralNetwork(nn.Module):
def __init__(self):
super(NeuralNetwork, self).__init__()
self.flatten = nn.Flatten()
self.linear_relu_stack = nn.Sequential(
nn.Linear(28*28, 512),
nn.ReLU(),
nn.Linear(512, 512),
nn.ReLU(),
nn.Linear(512, 10),
nn.ReLU()
)
def forward(self, x):
x = self.flatten(x)
logits = self.linear_relu_stack(x)
return logits
model = NeuralNetwork().to(device)
# 损失函数和优化器
loss_fn = nn.CrossEntropyLoss()
optimizer = torch.optim.SGD(model.parameters(), lr=1e-3)
# 模型训练
def train(dataloader, model, loss_fn, optimizer):
size = len(dataloader.dataset)
for batch, (X, y) in enumerate(dataloader):
X, y = X.to(device), y.to(device)
# Compute prediction error
pred = model(X)
loss = loss_fn(pred, y)
# Backpropagation
optimizer.zero_grad()
loss.backward()
optimizer.step()
if batch % 100 == 0:
loss, current = loss.item(), batch * len(X)
print(f"loss: {loss:>7f} [{current:>5d}/{size:>5d}]")
22、Theano
Theano 是一个 Python 库,它允许定义、优化和有效地计算涉及多维数组的数学表达式,建在 NumPy 之上。在 Theano 中实现计算雅可比矩阵:
import theano
import theano.tensor as T
x = T.dvector('x')
y = x ** 2
J, updates = theano.scan(lambda i, y,x : T.grad(y[i], x), sequences=T.arange(y.shape[0]), non_sequences=[y,x])
f = theano.function([x], J, updates=updates)
f([4, 4])
23、Keras
Keras 是一个用 Python 编写的高级神经网络 API,它能够以 TensorFlow, CNTK, 或者 Theano 作为后端运行。Keras 的开发重点是支持快速的实验,能够以最小的时延把想法转换为实验结果。
from keras.models import Sequential
from keras.layers import Dense
# 模型构建
model = Sequential()
model.add(Dense(units=64, activation='relu', input_dim=100))
model.add(Dense(units=10, activation='softmax'))
# 模型编译与训练
model.compile(loss='categorical_crossentropy',
optimizer='sgd',
metrics=['accuracy'])
model.fit(x_train, y_train, epochs=5, batch_size=32)
24、Caffe
在 Caffe2 官方网站上,这样说道:Caffe2 现在是 PyTorch 的一部分。虽然这些 api 将继续工作,但鼓励使用 PyTorch api。
25、MXNet
MXNet 是一款设计为效率和灵活性的深度学习框架。它允许混合符号编程和命令式编程,从而最大限度提高效率和生产力。使用 MXNet 构建手写数字识别模型:
import mxnet as mx
from mxnet import gluon
from mxnet.gluon import nn
from mxnet import autograd as ag
import mxnet.ndarray as F
# 数据加载
mnist = mx.test_utils.get_mnist()
batch_size = 100
train_data = mx.io.NDArrayIter(mnist['train_data'], mnist['train_label'], batch_size, shuffle=True)
val_data = mx.io.NDArrayIter(mnist['test_data'], mnist['test_label'], batch_size)
# CNN模型
class Net(gluon.Block):
def __init__(self, **kwargs):
super(Net, self).__init__(**kwargs)
self.conv1 = nn.Conv2D(20, kernel_size=(5,5))
self.pool1 = nn.MaxPool2D(pool_size=(2,2), strides = (2,2))
self.conv2 = nn.Conv2D(50, kernel_size=(5,5))
self.pool2 = nn.MaxPool2D(pool_size=(2,2), strides = (2,2))
self.fc1 = nn.Dense(500)
self.fc2 = nn.Dense(10)
def forward(self, x):
x = self.pool1(F.tanh(self.conv1(x)))
x = self.pool2(F.tanh(self.conv2(x)))
# 0 means copy over size from corresponding dimension.
# -1 means infer size from the rest of dimensions.
x = x.reshape((0, -1))
x = F.tanh(self.fc1(x))
x = F.tanh(self.fc2(x))
return x
net = Net()
# 初始化与优化器定义
# set the context on GPU is available otherwise CPU
ctx = [mx.gpu() if mx.test_utils.list_gpus() else mx.cpu()]
net.initialize(mx.init.Xavier(magnitude=2.24), ctx=ctx)
trainer = gluon.Trainer(net.collect_params(), 'sgd', {'learning_rate': 0.03})
# 模型训练
# Use Accuracy as the evaluation metric.
metric = mx.metric.Accuracy()
softmax_cross_entropy_loss = gluon.loss.SoftmaxCrossEntropyLoss()
for i in range(epoch):
# Reset the train data iterator.
train_data.reset()
for batch in train_data:
data = gluon.utils.split_and_load(batch.data[0], ctx_list=ctx, batch_axis=0)
label = gluon.utils.split_and_load(batch.label[0], ctx_list=ctx, batch_axis=0)
outputs = []
# Inside training scope
with ag.record():
for x, y in zip(data, label):
z = net(x)
# Computes softmax cross entropy loss.
loss = softmax_cross_entropy_loss(z, y)
# Backpropogate the error for one iteration.
loss.backward()
outputs.append(z)
metric.update(label, outputs)
trainer.step(batch.data[0].shape[0])
# Gets the evaluation result.
name, acc = metric.get()
# Reset evaluation result to initial state.
metric.reset()
print('training acc at epoch %d: %s=%f'%(i, name, acc))
26、PaddlePaddle
飞桨 (PaddlePaddle) 以百度多年的深度学习技术研究和业务应用为基础,集深度学习核心训练和推理框架、基础模型库、端到端开发套件、丰富的工具组件于一体。是中国首个自主研发、功能完备、开源开放的产业级深度学习平台。使用 PaddlePaddle 实现 LeNtet5:
# 导入需要的包
import paddle
import numpy as np
from paddle.nn import Conv2D, MaxPool2D, Linear
## 组网
import paddle.nn.functional as F
# 定义 LeNet 网络结构
class LeNet(paddle.nn.Layer):
def __init__(self, num_classes=1):
super(LeNet, self).__init__()
# 创建卷积和池化层
# 创建第1个卷积层
self.conv1 = Conv2D(in_channels=1, out_channels=6, kernel_size=5)
self.max_pool1 = MaxPool2D(kernel_size=2, stride=2)
# 尺寸的逻辑:池化层未改变通道数;当前通道数为6
# 创建第2个卷积层
self.conv2 = Conv2D(in_channels=6, out_channels=16, kernel_size=5)
self.max_pool2 = MaxPool2D(kernel_size=2, stride=2)
# 创建第3个卷积层
self.conv3 = Conv2D(in_channels=16, out_channels=120, kernel_size=4)
# 尺寸的逻辑:输入层将数据拉平[B,C,H,W] -> [B,C*H*W]
# 输入size是[28,28],经过三次卷积和两次池化之后,C*H*W等于120
self.fc1 = Linear(in_features=120, out_features=64)
# 创建全连接层,第一个全连接层的输出神经元个数为64, 第二个全连接层输出神经元个数为分类标签的类别数
self.fc2 = Linear(in_features=64, out_features=num_classes)
# 网络的前向计算过程
def forward(self, x):
x = self.conv1(x)
# 每个卷积层使用Sigmoid激活函数,后面跟着一个2x2的池化
x = F.sigmoid(x)
x = self.max_pool1(x)
x = F.sigmoid(x)
x = self.conv2(x)
x = self.max_pool2(x)
x = self.conv3(x)
# 尺寸的逻辑:输入层将数据拉平[B,C,H,W] -> [B,C*H*W]
x = paddle.reshape(x, [x.shape[0], -1])
x = self.fc1(x)
x = F.sigmoid(x)
x = self.fc2(x)
return x
27、CNTK
CNTK(Cognitive Toolkit) 是一个深度学习工具包,通过有向图将神经网络描述为一系列计算步骤。在这个有向图中,叶节点表示输入值或网络参数,而其他节点表示对其输入的矩阵运算。CNTK 可以轻松地实现和组合流行的模型类型,如 CNN 等。CNTK 用网络描述语言 (network description language, NDL) 描述一个神经网络。简单的说,要描述输入的 feature,输入的 label,一些参数,参数和输入之间的计算关系,以及目标节点是什么。
NDLNetworkBuilder=[
run=ndlLR
ndlLR=[
# sample and label dimensions
SDim=$dimension$
LDim=1
features=Input(SDim, 1)
labels=Input(LDim, 1)
# parameters to learn
B0 = Parameter(4)
W0 = Parameter(4, SDim)
B = Parameter(LDim)
W = Parameter(LDim, 4)
# operations
t0 = Times(W0, features)
z0 = Plus(t0, B0)
s0 = Sigmoid(z0)
t = Times(W, s0)
z = Plus(t, B)
s = Sigmoid(z)
LR = Logistic(labels, s)
EP = SquareError(labels, s)
# root nodes
FeatureNodes=(features)
LabelNodes=(labels)
CriteriaNodes=(LR)
EvalNodes=(EP)
OutputNodes=(s,t,z,s0,W0)
]

最后推荐一下我们团队写的量化小册的内容,45篇内容!从Python安装,入门,数据分析,爬取股票基金的历史+实时数据,以及如何写一个简单量化策略,策略回测,如何看资金曲线统统都有介绍!非常超值!
欢迎订阅:原价299 早鸟价2杯咖啡钱,即可永久阅读。满400人又要涨价了,现在的价格非常非常低,只要2杯奶茶,就可以终身订阅+课程源码,还有永久陪伴群。48小时无理由退款,放心食用!

推荐阅读:
量化: 如何用Python爬取创业板历史+实时股票数据!|实战股票分析篇利用Pandas 9招挖掘五粮液股价!|实战股票数据分析篇 Pandas滚动操作 |量化股票第一步,用Python画股票K线,双均线图,可视化你的股票数据!|如何用Python爬取全部800多只ETF基金数据!|如何用Python写一个双均线策略 |如何用Python开发一个多策略机器人!上篇!|Python量化系列-用布林策略买五粮液能赚多少钱?|只要4秒钟!用Python 获取上证指数34年的历史日线数据!
入门: 最全的零基础学Python的问题 | 零基础学了8个月的Python | 实战项目 |学Python就是这条捷径
干货:爬取豆瓣短评,电影《后来的我们》 | 38年NBA最佳球员分析 | 从万众期待到口碑扑街!唐探3令人失望 | 笑看新倚天屠龙记 | 灯谜答题王 |用Python做个海量小姐姐素描图 |碟中谍这么火,我用机器学习做个迷你推荐系统电影
趣味:弹球游戏 | 九宫格 | 漂亮的花 | 两百行Python《天天酷跑》游戏!
AI: 会做诗的机器人 | 给图片上色 | 预测收入 | 碟中谍这么火,我用机器学习做个迷你推荐系统电影
小工具: Pdf转Word,轻松搞定表格和水印! | 一键把html网页保存为pdf!| 再见PDF提取收费! | 用90行代码打造最强PDF转换器,word、PPT、excel、markdown、html一键转换 | 制作一款钉钉低价机票提示器! |60行代码做了一个语音壁纸切换器天天看小姐姐!|
774

被折叠的 条评论
为什么被折叠?



