介绍
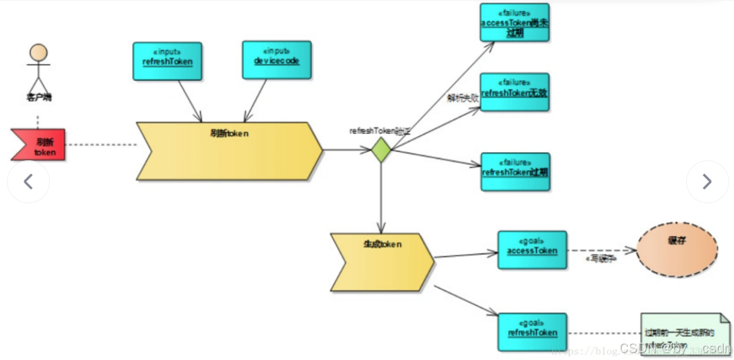
前端实现Token无感刷新主要通过双Token机制(Access Token和Refresh Token)结合请求拦截器完成。Access Token用于API访问且生命周期较短(如1-2小时),Refresh Token用于刷新Access Token且生命周期较长(如7天)。
实现原理
在响应拦截器中捕获401状态码,触发Refresh Token流程。刷新期间通过标志位(如isRefreshing)防止重复请求,并将过期请求暂存队列中,待获取新Token后重新发送。
核心步骤
- Token存储:Access Token建议存内存(如Vuex),Refresh Token需存HttpOnly Cookie提升安全性。
- 拦截器配置:
- 请求拦截器自动添加有效Access Token;
- 响应拦截器对401状态码调用刷新接口,刷新失败则跳转登录页。
- 时间校验:可结合登录时间与当前时间差,在特定区间(如1-2小时)内触发刷新。

代码示例
以下为基于Axios的完整实现:
1.TokenManager.js
class TokenManager {
constructor() {
this.isRefreshing = false;
this.requestsQueue = [];
}
// 存储Token
setTokens(accessToken, refreshToken) {
localStorage.setItem('accessToken', accessToken);
localStorage.setItem('refreshToken', refreshToken);
}
getAccessToken() {
return localStorage.getItem('accessToken');
}
getRefreshToken() {
return localStorage.getItem('refreshToken');
}
removeTokens() {
localStorage.removeItem('accessToken');
localStorage.removeItem('refreshToken');
}
// 刷新Token核心逻辑
async refreshToken() {
if (this.isRefreshing) {
return new Promise((resolve) => {
this.requestsQueue.push(resolve);
});
}
this.isRefreshing = true;
try {
const response = await axios.post('/api/auth/refresh', {
refreshToken: this.getRefreshToken()
});
const newAccessToken = response.data.accessToken;
localStorage.setItem('accessToken', newAccessToken);
// 执行队列中的请求
this.requestsQueue.forEach(callback => callback(newAccessToken));
this.requestsQueue = [];
return newAccessToken;
} catch (error) {
this.requestsQueue = [];
this.removeTokens();
window.location.href = '/login';
throw error;
} finally {
this.isRefreshing = false;
}
}
}
export const tokenManager = new TokenManager();
2.axiosConfig.js
import axios from 'axios';
import { tokenManager } from './tokenManager.js';
// 创建axios实例
const service = axios.create({
baseURL: process.env.VITE_API_BASE_URL,
timeout: 10000
});
// 请求拦截器
service.interceptors.request.use(
(config) => {
const token = tokenManager.getAccessToken();
if (token) {
config.headers.Authorization = `Bearer ${token}`;
}
return config;
},
(error) => {
return Promise.reject(error);
}
);
// 响应拦截器
service.interceptors.response.use(
(response) => {
return response;
},
async (error) => {
const { config, response } = error;
// 处理Token过期情况
if (response?.status === 401 && !config._retry) {
config._retry = true;
try {
const newToken = await tokenManager.refreshToken();
config.headers.Authorization = `Bearer ${newToken}`;
return service(config);
} catch (refreshError) {
return Promise.reject(refreshError);
}
}
return Promise.reject(error);
}
);
export default service;
3.LoginTimeManager.js
export class LoginTimeManager {
static setLoginTime() {
localStorage.setItem('loginTime', Date.now().toString());
}
static shouldRefreshToken() {
const loginTime = localStorage.getItem('loginTime');
if (!loginTime) return false;
const currentTime = Date.now();
const elapsed = currentTime - parseInt(loginTime);
const oneHour = 60 * 60 * 1000;
const twoHours = 2 * oneHour;
return elapsed > oneHour && elapsed < twoHours;
}
}
4.authDemo.vue
<template>
<div class="auth-container">
<h2>Token无感刷新演示</h2>
<button @click="handleLogin" class="login-btn">模拟登录</button>
<button @click="fetchUserData" class="fetch-btn">获取用户数据</button>
<div v-if="userData" class="data-display">
<h3>用户数据:</h3>
<pre>{{ JSON.stringify(userData, null, 2) }}</pre>
</div>
</div>
</template>
<script>
import axios from './axiosConfig.js';
import { tokenManager } from './tokenManager.js';
import { LoginTimeManager } from './loginHandler.js';
export default {
name: 'AuthDemo',
data() {
return {
userData: null
};
},
methods: {
async handleLogin() {
try {
const response = await axios.post('/api/auth/login', {
username: 'user',
password: 'pass'
});
const { accessToken, refreshToken } = response.data;
tokenManager.setTokens(accessToken, refreshToken);
LoginTimeManager.setLoginTime();
alert('登录成功!');
} catch (error) {
alert('登录失败!');
}
},
async fetchUserData() {
try {
const response = await axios.get('/api/user/profile');
this.userData = response.data;
} catch (error) {
console.error('获取用户数据失败:', error);
}
}
},
mounted() {
// 全局点击监听触发Token刷新
document.addEventListener('click', async () => {
if (LoginTimeManager.shouldRefreshToken() && !window.isRefreshing) {
window.isRefreshing = true;
try {
await tokenManager.refreshToken();
LoginTimeManager.setLoginTime();
} finally {
window.isRefreshing = false;
}
}
});
}
};
</script>
<style scoped>
.auth-container {
padding: 20px;
max-width: 800px;
margin: 0 auto;
}
.login-btn, .fetch-btn {
margin: 10px;
padding: 10px 20px;
background: #4CAF50;
color: white;
border: none;
border-radius: 5px;
cursor: pointer;
}
.data-display {
margin-top: 20px;
padding: 15px;
background: #f5f5f5;
border-radius: 8px;
}
</style>
文件作用
TokenManager.js 的作用
TokenManager.js 负责Token的存储管理和刷新逻辑核心实现。它通过双Token机制(Access Token和Refresh Token)来确保认证连续性,当Access Token过期时自动使用Refresh Token获取新的Access Token。该文件实现了防止重复刷新的标志位控制(isRefreshing)和过期请求的队列管理(requestsQueue),确保在刷新期间到达的请求能够在新Token获取后重新发送。同时提供完整的Token设置、获取和清理方法,并在刷新失败时自动跳转登录页面。
axiosConfig.js 的作用
axiosConfig.js 专门配置Axios的请求和响应拦截器。在请求拦截器中自动为每个API请求添加有效的Access Token到Authorization头部。在响应拦截器中捕获401状态码(Token过期),并调用TokenManager的刷新方法。该文件还负责在Token刷新成功后,使用新Token重新发送之前失败的请求,确保用户操作不被中断。
LoginTimeManager.js 的作用
LoginTimeManager.js 提供基于时间的Token刷新策略。它记录用户登录时间,并通过计算当前时间与登录时间的时间差来判断是否应该主动刷新Token。这种时间校验机制可以作为401状态码的补充,在Token即将过期但尚未过期时提前刷新,进一步优化用户体验。
authDemo.vue 的作用
authDemo.vue 是前端界面组件,负责用户交互和功能演示。它提供登录按钮触发认证流程,并展示获取用户数据等受保护接口的调用效果。该组件还集成了全局点击监听,在特定时间窗口内触发Token刷新,展示无感刷新的实际运行效果。
这四个文件共同协作:TokenManager处理核心刷新逻辑,axiosConfig拦截网络请求,LoginTimeManager提供时间策略,authDemo则展示完整功能。这种模块化设计使得代码结构清晰,易于维护和扩展。
关键优化点
- 防抖刷新:通过标志位控制刷新频率,避免短时间多次刷新。
- 错误处理:Refresh Token过期时清理本地存储并跳转登录。
- 时间安全:优先依赖服务端401状态码而非本地时间判断。
此方案在Token过期时自动静默更新,用户操作不受中断,显著提升体验。


3万+

被折叠的 条评论
为什么被折叠?



