
目录
longest-substring-without-repeating-characters
1. 两数之和 Two Sum
给定一个整数数组 nums 和一个整数目标值 target,请你在该数组中找出 和为目标值 target 的那 两个 整数,并返回它们的数组下标。
你可以假设每种输入只会对应一个答案。但是,数组中同一个元素在答案里不能重复出现。
你可以按任意顺序返回答案。
示例 1:
输入:nums = [2,7,11,15], target = 9 输出:[0,1] 解释:因为 nums[0] + nums[1] == 9 ,返回 [0, 1] 。
示例 2:
输入:nums = [3,2,4], target = 6 输出:[1,2]
示例 3:
输入:nums = [3,3], target = 6 输出:[0,1]
提示:
2 <= nums.length <= 10^4-10^9 <= nums[i] <= 10^9-10^9 <= target <= 10^9- 只会存在一个有效答案
进阶:你可以想出一个时间复杂度小于 O(n^2) 的算法吗?
代码:
package main
import (
"fmt"
)
func twoSum(nums []int, target int) []int {
imap := make(map[int]int)
for i := 0; i < len(nums); i++ {
two := target - nums[i]
if _, ok := imap[two]; ok {
return []int{imap[two], i}
}
imap[nums[i]] = i
}
return nil
}
func main() {
nums := []int{2, 7, 11, 15}
target := 9
fmt.Println(twoSum(nums, target))
nums = []int{3, 2, 4}
target = 6
fmt.Println(twoSum(nums, target))
nums = []int{3, 3}
fmt.Println(twoSum(nums, target))
}
输出:
[0 1]
[1 2]
[0 1]
2. 两数相加 Add Two Numbers
给你两个 非空 的链表,表示两个非负的整数。它们每位数字都是按照 逆序 的方式存储的,并且每个节点只能存储 一位 数字。
请你将两个数相加,并以相同形式返回一个表示和的链表。
你可以假设除了数字 0 之外,这两个数都不会以 0 开头。
示例 1:

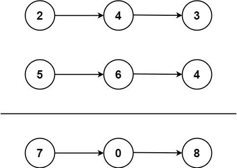
输入:l1 = [2,4,3], l2 = [5,6,4] 输出:[7,0,8] 解释:342 + 465 = 807.
示例 2:
输入:l1 = [0], l2 = [0] 输出:[0]
示例 3:
输入:l1 = [9,9,9,9,9,9,9], l2 = [9,9,9,9] 输出:[8,9,9,9,0,0,0,1]
提示:
- 每个链表中的节点数在范围
[1, 100]内 0 <= Node.val <= 9- 题目数据保证列表表示的数字不含前导零
代码:
package main
import (
"fmt"
)
type ListNode struct {
data int
next *ListNode
}
func (head *ListNode) build(list []int) {
for i := len(list) - 1; i >= 0; i-- {
node := &ListNode{data: list[i]}
node.next = head.next
head.next = node
}
}
func (head *ListNode) travel() {
for p := head.next; p != nil; p = p.next {
fmt.Print(p.data)
if p.next != nil {
fmt.Print("->")
}
}
fmt.Println("<nil>")
}
func addTwoNumbers(l1 *ListNode, l2 *ListNode) *ListNode {
if l1 == nil || l2 == nil {
return nil
}
head := &ListNode{data: 0, next: nil}
current := head
carry := 0
for l1 != nil || l2 != nil {
var x, y int
if l1 == nil {
x = 0
} else {
x = l1.data
}
if l2 == nil {
y = 0
} else {
y = l2.data
}
current.next = &ListNode{data: (x + y + carry) % 10, next: nil}
current = current.next
carry = (x + y + carry) / 10
if l1 != nil {
l1 = l1.next
}
if l2 != nil {
l2 = l2.next
}
}
if carry > 0 {
current.next = &ListNode{data: carry % 10, next: nil}
}
return head.next
}
func main() {
l1 := &ListNode{}
l2 := &ListNode{}
l1.build([]int{2, 4, 3})
l2.build([]int{5, 6, 4})
l1.travel()
l2.travel()
res := addTwoNumbers(l1, l2)
res.travel()
l1 = &ListNode{}
l2 = &ListNode{}
l1.build([]int{0})
l2.build([]int{0})
res = addTwoNumbers(l1, l2)
res.travel()
l1 = &ListNode{}
l2 = &ListNode{}
l1.build([]int{9, 9, 9, 9, 9, 9, 9})
l2.build([]int{9, 9, 9, 9})
res = addTwoNumbers(l1, l2)
res.travel()
}
输出:
2->4->3<nil>
5->6->4<nil>
7->0->8<nil>
0<nil>
8->9->9->9->0->0->0->1<nil>
3. 无重复字符的最长子串
Longest substring without repeating characters
给定一个字符串 s ,请你找出其中不含有重复字符的 最长子串 的长度。
示例 1:
输入: s = "abcabcbb" 输出: 3 解释: 因为无重复字符的最长子串是 "abc",所以其长度为 3。
示例 2:
输入: s = "bbbbb" 输出: 1 解释: 因为无重复字符的最长子串是 "b",所以其长度为 1。
示例 3:
输入: s = "pwwkew" 输出: 3 解释: 因为无重复字符的最长子串是 "wke",所以其长度为 3。 请注意,你的答案必须是 子串 的长度,"pwke" 是一个子序列,不是子串。
提示:
0 <= s.length <= 5 * 10^4s由英文字母、数字、符号和空格组成
代码:
package main
import (
"fmt"
)
func lengthOfLongestSubstring(s string) int {
if len(s) == 0 {
return 0
}
var freq [256]int
res, left, right := 0, 0, -1
for left < len(s) {
if right+1 < len(s) && freq[s[right+1]-'a'] == 0 {
freq[s[right+1]-'a']++
right++
} else {
freq[s[left]-'a']--
left++
}
tmp := right - left + 1
if tmp > res {
res = tmp
}
}
return res
}
func main() {
str := "abcabcbb"
fmt.Println(lengthOfLongestSubstring(str))
str = "bbbbb"
fmt.Println(lengthOfLongestSubstring(str))
str = "pwwkew"
fmt.Println(lengthOfLongestSubstring(str))
}
输出:
3
1
3
🌟 每日一练刷题专栏 🌟
✨ 持续,努力奋斗做强刷题搬运工!
👍 点赞,你的认可是我坚持的动力!
🌟 收藏,你的青睐是我努力的方向!
✎ 评论,你的意见是我进步的财富!
|
| C/C++ 每日一练 专栏 |
|
| Python 每日一练 专栏 |
![]() | Golang 每日一练 专栏 |
|
| Java 每日一练 专栏 |

本文介绍了三个编程问题的解决方案,包括数组中寻找两数之和等于目标值的索引,逆序存储的链表相加以及找到字符串中无重复字符的最长子串。所有问题都提供了高效的算法实现,如使用哈希映射来降低时间复杂度。

1万+





