前言
🔥这里是小殷学长,单片机毕业设计篇18-基于stm32c8t6的恒温恒湿系统设计
🧿创作不易,拒绝白嫖可私

一、功能介绍
------------------------------------------恒温恒湿系统设计-----------------------------------------
功能:
1.实时显示当前温度湿度,温湿度上限限阈值
2.按键进行界面,参数调整,风扇&加湿&加热&制冷控制
3.自动模式下根据温湿度值来自动控制风扇&加湿&加热&制冷
4.语音和蓝牙控制温湿度阈值和控制风扇&加湿&加热&制冷
功能可定制
🔥 实物展示





二、硬件部分
下面为该毕设中所用到的相关硬件说明,具体参数不做细节描述
硬件材料

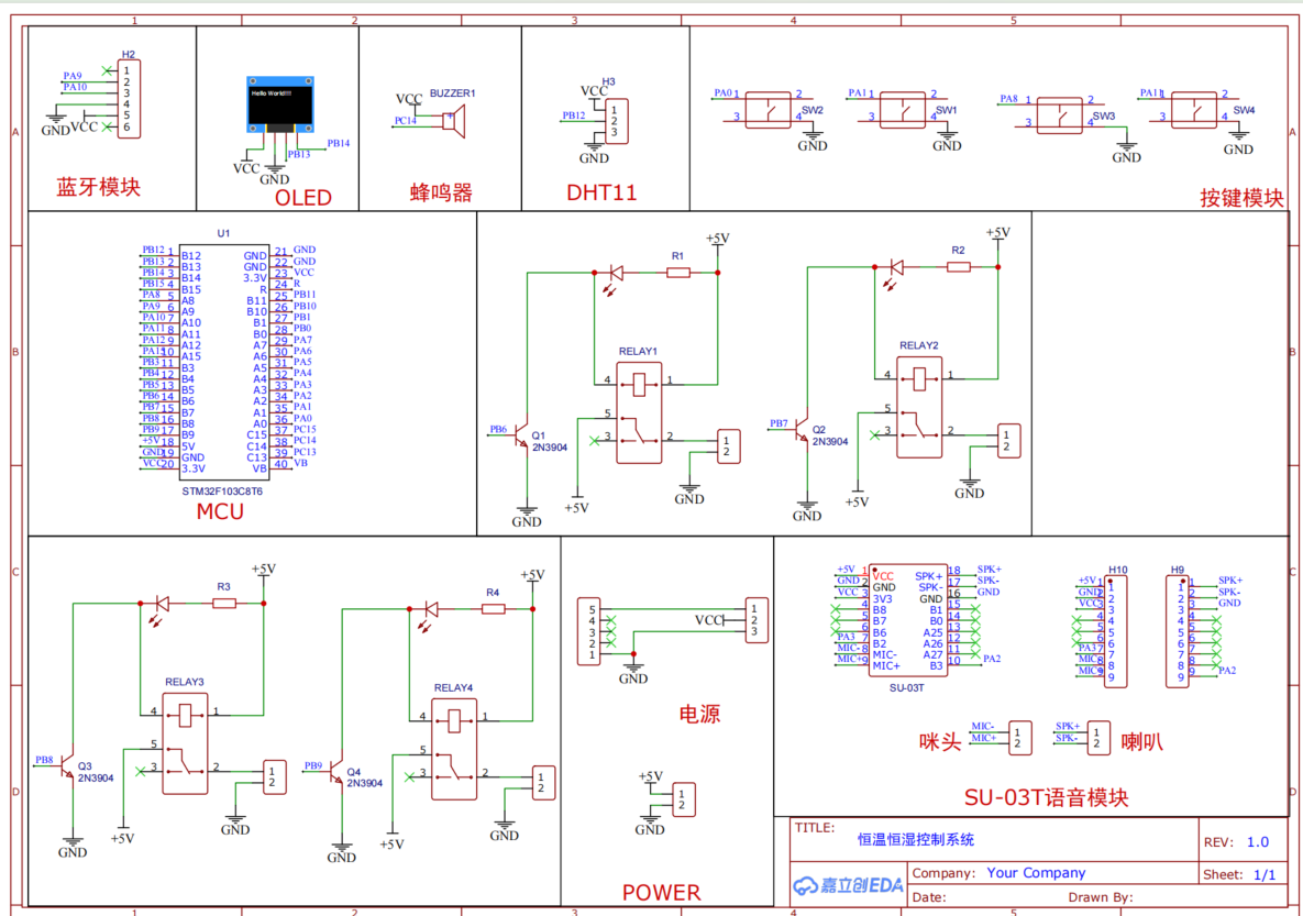
PCB和原理图


三、软件部分

main.c部分代码
int main(void)
{
delay_init(); //延时函数初始化
NVIC_Configuration(); //设置NVIC中断分组2:2位抢占优先级,2位响应优先级
LED_Init(); //LED初始化
Relay_Init(); //继电器初始
DHT11_Init(); //温湿度初始化
TIM3_PWM_Init(); //定时器初始化
Beep_Init(); //蜂鸣器初始化
Init_Usart(); //串口初始化
Exit_Init(); //外部中断初始化
OLED_Init(); //OLED初始化
OLED_Clear(0);
Buzzer_Voice();
while(1)
{
DHT11_Read_Data(&temp,&humi); //温湿度获取
Interface_Task(work_mode); //界面任务界面
Data_Task(); //数据处理任务
Usart_Task(); //串口任务
}
}
总结
上面为基于stm32f103c8t6的恒温恒湿系统设计相关的大致介绍,源码,pcb和原理图以及相关文档说明做了详细说明,有需可私
🧿创作不易,拒绝白嫖

536

被折叠的 条评论
为什么被折叠?



