前面的文章中对SpringAOP进行了简单的实践,本章将说明在实际的开发中如何对切面进行配置使用.
一、Spring中显示的配置ProxyFactory
1,直接使用Advice来作用到目标类的所有方法上
<!--配置Advice-->
<bean id="customAdvice" class=""/>
<!--目标对象-->
<bean id="target" class=""/>
<!--配置代理工厂-->
<bean id="proxy" class="org.springframework.aop.framework.ProxyFactoryBean"
p:proxyInterfaces="com.xx.MyInterface" <!--指定代理的接口-->
p:interceptorNames="customAdvice" <!--指定增强-->
p:target-ref="target"/> <!--指定要代理的bean-->
proxyInterfaces(interfaces):代理索要实现的接口,多个可用逗号分隔;
interceptorNames:目标对象列表,多个可用逗号分隔;
singleton:返回的代理是否为单例,默认是;
optimize属性设置为true,强制使用CGLib动态代理。
还可以使用属性proxyTargetClass指明是否是对类进行代理而不是接口, 当设置为true时,使用CGlib动态代理并且无需再设置proxyInterfaces属性,即便设置也会被忽略;
除了上面说到的使用逗号来分隔多个增强外,还可以像下面这样使用
<property name="interceptorNames">
<list>
<idref local="advice1" />
<idref local="advice2" />
</list>
</property>
2,通过自定义切面来应用增强
<bean id="customAdvice" class=""/>
<bean id="customAdvisor" class="com.custom.xx"
p:advice-ref="customAdvice"/> <!--定义切面-->
<bean id="base" abstract="true" <!--定义公共配置类-->
class="org.springframework.aop.framework.ProxyFactoryBean"
p:interceptorNames="customAdvisor" />
<bean id="proxy1" parent="base" p:target-ref="" />
<bean id="proxy2" parent="base" p:target-ref="" />
3,通过正则切面来应用增强
<bean id="regexAdvisor"
class="org.springframework.aop.support.RegexpMethonPointcutAdvisor"
p:advice-ref="customAdvice"
<property name="patterns">
<list>
<value>.*insert*</value>
</list>
</property>
</bean>
<bean id="proxy"
class="org.springframework.aop.framework.ProxyFactoryBean"
p:interceptorNames="regexAdvisor"
p:target-ref=""
p:proxyTargetClass="true"/>
二、Spring的自动代理机制
上面的配置都需要显示的配置代理对象,对于小型的应用或不嫌麻烦的话还是可以接受的,大如果面对中大型的系统来讲,通过上面的配置来达到目的既容易出错,更是十分的麻烦,所以Spring提供了自动代理机制,从而让开发人员从烦乱的配置中解脱出来。
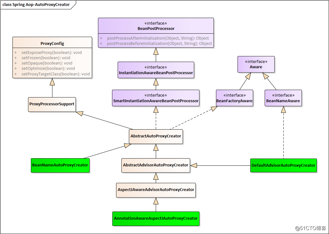
自动代理机制是基于BeanPostProcessor实现,自动代创建器根据 一些规则来自动在容器中实例化Bean时为匹配的Bean生成代理实例。其代理创建器主要分为3类
1,基于Bean配置名规则的自动代理创建器:允许为一组特定配置名的Bean自动创建代理实例,实现类为BeanNameAutoProxyCreator
2,基于Advisor匹配机制的自动代理创建器:它对容器中所有的Advisor进行扫描,自动将这些切面应用到匹配的Bean中(为目标Bean创建代理实例),实现类为DefaultAdvisorAutoProxyCreator.
3,基于Bean中AspectJ注解的自动代理创建器:为包含AspectJ注解的Bean自动创建代理实例,实现类为AnnotationAwareAspectJAutoProxyCreator.
BeanNameAutoProxyCreator
<bean class="org.springframework.aop.framework.autoproxy.BeanNameAutoProyCreator"
p:beanNames="*er"
p:interceptorNames=""
p:optimize="true" />
DefaultAdvisorAutoProxyCreator
<bean id="regexAdrisor" class="" />
<bean class="org.springframework.aop.framework.autoproxy.DefaultAdvisorAutoProxyCreator" />
AnnotationAwareAspectJAutoProxyCreator
1)XML配置来启用AnnotationAwareAspectJAutoProxyCreator
<!--使用@AspectJ注解定义的切面类-->
<bean id="aspectJAnnotationBean" class="" />
<!--自动代理创建器,自动将@AspectJ注解切面类织入目标bean中-->
<bean class="org.springframework.aop.framework.autoproxy.AnnotationAwareAspectJAutoProxyCreator" />
2)使用Schema的aop命名空间进行配置
<!--基于@AspectJ切面的驱动器-->
<aop:aspectj-autoproxy/>
<!--使用@AspectJ注解定义的切面类-->
<bean class="com.xx.customAspectJAdvisor" />
3)还可以使用注解的方式来装配
<!-- 使用注解来装配(等同schema方式)-->
@EnableAspectJAutoProxy(exposeProxy=true)
<!--使用@AspectJ注解定义的切面类-->
<bean id="aspectJAnnotationBean" class="" />
切面类举例:
@Aspect
@Component
public class CustomAspect {
/*
执行getName方法后执行
*/
@AfterReturning(returning = "result", pointcut = "execution(* com.xx.getName())")
public void singeLoginAfter(String result) throws Exception {
//TODO
}
/*
使用注解CustomAnnoation的方法执行后
*/
@AfterReturning("@annotation(com.xx.annotation.CustomAnnoation)")
public void refreshLinkGroupCache(JoinPoint joinPoint) {
}
}
多个增强(Advice)的织入顺序
1,如果增强在同一个切面类中申明,则依照增强在连接点上的织入顺序进行织入
2,如果增强位于不同的切面类中,且这些切面类都实现了org.springframework.core.Ordered接口,则有切口方法的顺序号决定(顺序号小的先织入)
3,如果增强位于不同的切面类中,且这些切面类没有实现了org.springframework.core.Ordered接口,则织入的顺序不确定
Spring AOP实践与配置
本文深入探讨了Spring AOP的实践与配置方法,包括显示配置ProxyFactoryBean、自动代理机制及不同类型的自动代理创建器。并通过具体示例介绍了如何在实际开发中应用切面,如使用Advice、自定义切面、正则切面等。
168万+

被折叠的 条评论
为什么被折叠?



