文章目录
前言
体能状态先于精神状态,习惯先于决心,聚焦先于喜好。
HashMap 源码学习的基础准备工作
学习方式
笔者通过 一小段测试代码,然后开启 debug 运行模式,对 HashMap 代码逻辑进行跟踪。
这样的好处非常明显,类似于拆毛衣,顺着一根线一直拽。
版本声明:本文源码基于JDK1.8
本文展示的源码来自JDK1.8
基本策略和方式
从线到面的策略
向 HashMap 对象放入第一个键值对时引起第一次扩容-从 null 到默认容量;
向HashMap 对象放入第13个元素时,触发 扩容阈值 的扩容;
“Aa”.hashCode()和"BB".hashCode()结果一样,观察链表产生逻辑;
HashMap对象可以存储 null 值,null 值作为 key,按照hashCode()=0处理
HashMap同一个key只允许占用一个节点位置-后来者覆盖前者
借助测试代码
这代码可不是乱扔的 ,而是专门为debug 设计的,在关键位置设置 debug ,跟踪代码将有事半功倍的效果。
@Test
/**
* 观察一些基本流程
*/
public void testHashMap() {
HashMap<Integer,Integer> map=new HashMap<Integer,Integer>();
//观察 HashMap 数组初始化-开始HashMap对象数组为null
map.put(1, 1);
//添加第2-第11个元素
for(int i=2;i<=12;i++) {
map.put(i, i);
}
//观察key值覆盖-返回旧值
System.out.println(map.put(12, 1212));
//观察第一次扩容-添加第13个元素
map.put(13, 13);
}
/*
* 观察新键值对放入链表
*/
@Test
public void testLink(){
HashMap map=new HashMap();
map.put("Aa","AA");
map.put("BB","BB");
map.get("Aa");
}
/*
* IfAbsent 在value时无效
* IfAbsent的作用是,如果key已经存在则不允许覆盖,但是当value为null时,这个命令无效
*/
@Test
public void testAbsent(){
HashMap map=new HashMap();
map.put("Aa","AA");
map.put("BB",null);
System.out.println(map.get("Aa"));
System.out.println(map.get("BB"));
//map.put("BB","CC");
map.putIfAbsent("Aa","Aa2");
map.putIfAbsent("BB","BB2");
System.out.println(map.get("Aa"));//不会被替换
System.out.println(map.get("BB"));//会被替换
}
几个重要的内部变量
HashMap 内部维护了几个重要的变量,用于在新加元素时进行是否扩容、是否链表转红黑树的判断。
/**默认数组长度:16*/
int DEFAULT_INITIAL_CAPACITY
/** 最大容量*/
int MAXIMUM_CAPACITY 1<<30
/**加载因子:扩容时判断.有缩容吗?貌似没有*/
float DEFAULT_LOAD_FACTOR = 0.75f ;
/**链表新增节点数达到8个时,该链表改为红黑树*/
int TREEIFY_THRESHOLD = 8;
/**红黑树节点减少达到6个时,红黑树恢复为链表结构*/
int UNTREEIFY_THRESHOLD = 6;
/**
* 最小树形化容量阈值:即 当哈希表中的容量 > 该值时,才允许树形化链表
*(即 将链表 转换成红黑树)
* 否则,若桶内元素太多时,则直接扩容,而不是树形化
* 为了避免进行扩容、树形化选择的冲突,这个值不能小于 4 * TREEIFY_THRESHOLD
* */
int MIN_TREEIFY_CAPACITY = 64;
/**目前 HashMap 包含的所有非空节点数*/
transient int size;
进入源码
从key定位到数组的位置
哈希表在存储元素前,需要通过hash散列函数对新元素的位置进行计算,一般的对象都是 hashCode()方法,不同的类型可能会覆盖重写。
在源码中,HashMap 对key在数组中的定位分为了两步,第一步是对 hashCode()进行了二次封装,第二部是用 & 运算确定第一步hash值在数组中的下标,从而确定这个key在数组中的位置。
第一步:对key.hashCode()的封装
/**HashMap 新增元素调用 hash(key) 方法计算hash值*/
public V put(K key, V value) {
return putVal(hash(key), key, value, false, true);
}
/**hash()函数*/
static final int hash(Object key) {
int h;
//如果新增键值对key为null,则hash值为0,
//否则计算 key.hashCode(),然后和 key.hashCode()>>>16 进行 ^运算
//int在Java中为32位,>>>16 将得到一个前16位为0后16位为原先hashCode()值高16位的组合值-(补码的角度)
//这样在key不为null时,相当于key的原hash值与hash值补码的高16位进行 ^运算
//1111 1111
//0000 1111
//1111 0000
//最终结果是 原hash值补码的高16位不变,后16位进行随机变化
//这样处理的原因是为了进一步增大hash值的分散程度
return (key == null) ? 0 : (h = key.hashCode()) ^ (h >>> 16);
}
第二步:将hash值定位到数组的具体位置
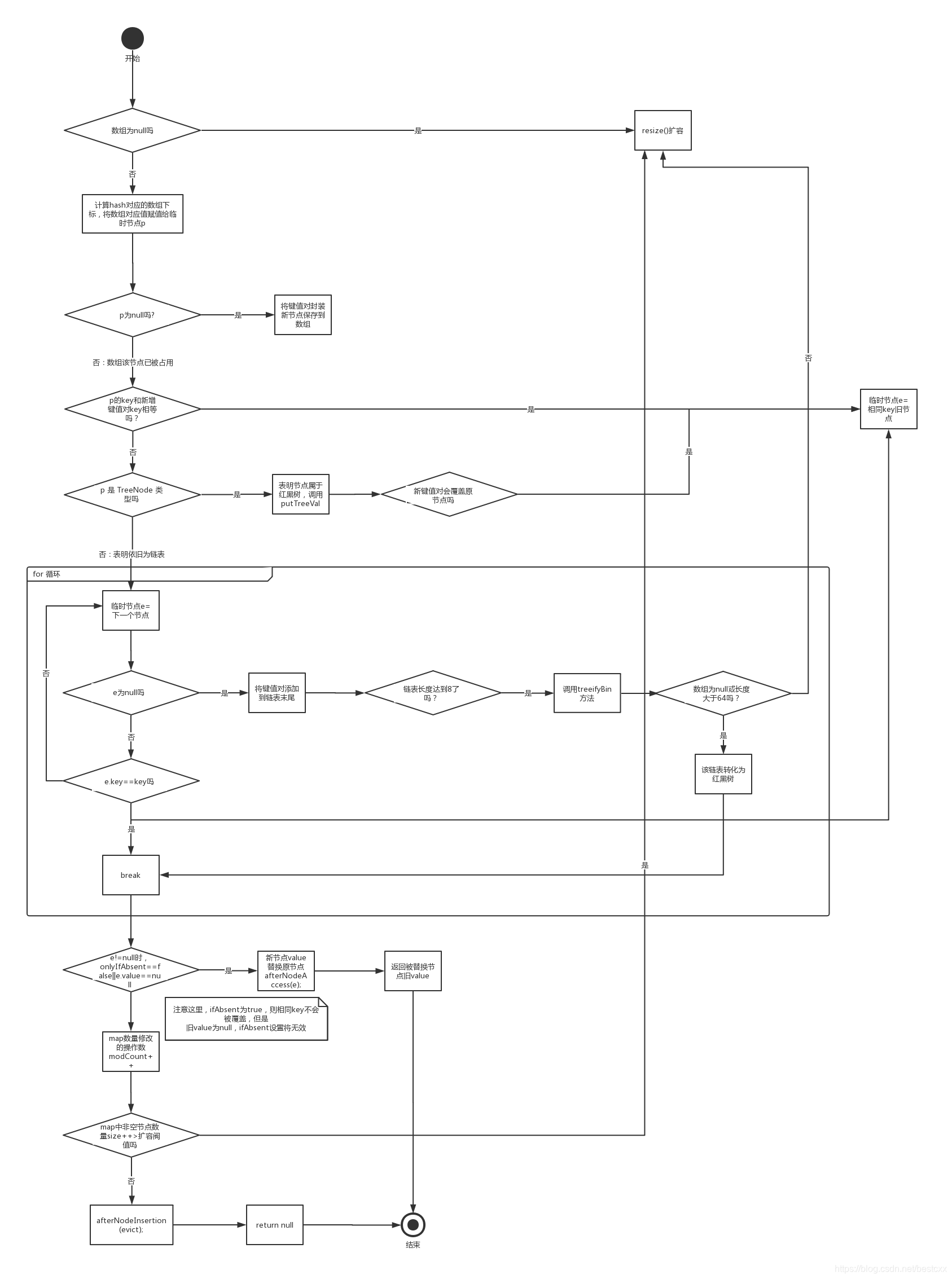
HashMap 内部有一个 Node 节点类型的数组,新增节点可以保存到数组上,也可能保存到数组节点连接的链表或红黑树上。
对于新增节点,需要先判断该节点对应数组的哪一个位置。
/**HashMap 新增元素调用 hash(key) 方法计算hash值
hash(key)计算出了hash值*/
public V put(K key, V value) {
return putVal(hash(key), key, value, false, true);
}
/**在 putVal 方法内部*/
···
//tab 用于临时取代数组
//n则为数组的当前长度
//p用于获取当前key对应的数组位置的节点-结果可能为null
Node<K,V>[] tab; int n;Node<K,V> p
···
tab = table;
n = tab.length;
···
//这里展示 hash 值如何对应到 数组的某一个位置
//n为数组的长度,之前强调其为2的倍数,其不小于16,
//那么 n-1 用二进制表示就是 10000-1 100000-1 1000000-1
//即 1111 11111 111111
//使用这个值对 hash 值进行 & 运算的结果 正好是在数组下标的范围内 0-15,0-31,0-63
//这样就定位到 key 在数组中的位置了
//额外插一句,在jdk1.7之前,这里的算法不是位运算,而是除法,对计算机来说,
//位运算的效率显然是最高的,这也是jdk1.8的一个优化举措
if ((p = tab[i = (n - 1) & hash]) == null)
···
新加节点触发的一系列逻辑
源码使用了这样的策略:
1、借助临时变量保存HashMap对象当前数组等数据。
2、对当前临时变量进行判断。
3、如果需要扩容则新建一个数组,然后重hash,将新数组赋值给原数组变量。
4、如果不涉及扩容,而是新增节点,则分为三种情况。
4.1、新节点,数组位置为null,则直接将节点保存到数组;
4.2、如果新节点hash定位的数组位置不为null,则需要将其添加到该位置对应的节点后面,判断该节点是普通节点还是红黑树节点,如果是普通节点,则将其添加到链表末端,如果在添加完毕后链表长度达到8,那么再次判断数组长度是否大于64,如果满足这俩条件,则该链表转化为红黑树,否则触发扩容
4.3、如果新节点hash定位的数组位置不为null,则需要将其添加到该位置对应的节点后面,判断该节点是普通节点还是红黑树节点,如果是红黑树节点,则将其添加到红黑树中
5、对于key相同的旧节点覆盖的逻辑:
5.1、如果一个旧键值对的value为null,那么只要新节点的key和旧节点key相同,该value一定会被替换为新值
5.2、如果使用 hashMap.putIfAbsent(“Aa”,“Aa2”);命令,只有key不存在于旧节点中时,才会将新键值对保存到map,但是5.2同样遵循5.1的规则
5.3、对于 put(key,value),如果key对应节点已存在,不论key是不是null,新节点就会覆盖旧节点的value,即使value一样,或者value为null
put之后返回被替换的旧值,对于非覆盖新增新的节点返回null,对于null还是返回null
key为null,节点存在链表数组0的位置,因为hashcode=0
源码:数组为null或长度为0 引发扩容
java.util.HashMap.putVal

源码:map非空节点数大于扩容阈值引发扩容
java.util.HashMap.putVal
注意:这里的非空节点指定是被调用者保存的节点的数目,而不是初始化时空数组时的状态,HashMap允许保存一个key为null的键值对,这个调用者保存的空节点是被包含的。
源码使用 int size 来做记录

源码:红黑树判断中引发扩容
java.util.HashMap.treeifyBin
在调用 treeifyBin(tab, hash);将链表转红黑树时,该方法会在增加一个判断
即数组不为null 并且,数组长度 > 64
static final int MIN_TREEIFY_CAPACITY = 64;

源码:链表节点数等于8时转红黑树-未必真转
java.util.HashMap.putVal
源码使用for循环计数,当计数值达到7(因为是从0开始计数,故节点数为8个)时,会调用 treeifyBin方法,当数组满足长度大于64时将会转化为红黑树
static final int TREEIFY_THRESHOLD = 8;

源码:新增节点 IfAbsent 的逻辑
java.util.HashMap.putVal
IfAbsent =true 表示与新节点相同key的旧节点不会被覆盖,但是当旧节点的value值为null时,ifAbsent的设置是无效的
在HashMap中,put(K,V) 命令 ifAbsent=false;putIfAbsent(K<V)命令,ifAbsent=true
真正替换原节点的逻辑是在 afterNodeAccess(e); 中完成的
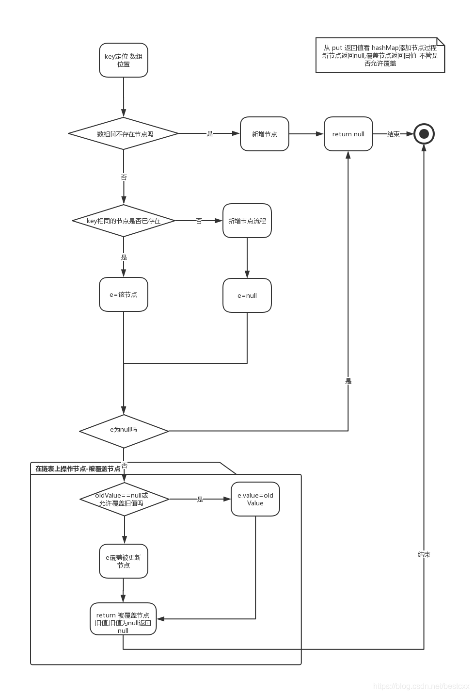
看put(key,value)和putIfAbsent(key,value)的返回值
从 put 返回值看 hashMap添加节点过程
新节点返回null,覆盖节点返回旧值-不管是否允许覆盖
如果put或者puIfAbsent 的key是null, 肯定会覆盖,只要覆盖就返回旧值(value),即使旧值为null

参考链接
[1]、https://blog.youkuaiyun.com/DZ266912/article/details/78233465
[2]、https://blog.youkuaiyun.com/DZ266912/article/details/78233777
[3]、https://blog.youkuaiyun.com/dz266912/article/details/78278570
深入解析HashMap
本文详细剖析了JDK1.8中HashMap的工作原理,包括其内部结构、扩容机制、链表转红黑树的条件及实现细节。


1096

被折叠的 条评论
为什么被折叠?



