党的二十大报告指出,“加快发展数字经济,促进数字经济和实体经济深度融合,打造具有国际竞争力的数字产业集群。”随着新一轮科技革命和产业变革深入发展,数字化转型已经不是一道“选择题”,而是一堂“必修课”。
数字化转型——是重点,同时也是痛点
埃森哲最新发布的《2022中国企业数字化转型指数研究》显示,2022年我国数字化转型效果显著的企业为17%。在时代的大环境下,如何进行数字化转型,也再次成为中小企业运营的一大难点。
在数字化转型、新冠疫情、全球经济环境动荡等多因素驱动下,使得很多企业改变了对低代码、无代码的看法,市场规模和场景化落地实现快速增长。
早在2021年,阿里云在更新的钉钉6.0版本上更新钉钉低代码开发工具,让不懂代码的用户,也能快速开发新应用,这一举动,无疑让国内的“低代码潮”再次达到一个新的高度。

通过数字化转型升级生产方式、管理模式和组织形式,激发内生动力,成为企业顺应时代变化,实现高质量发展的必然选择。

服务行业该如何应对数字化转型——企业管理咨询行业
随着数字化和科技的发展,传统企业管理咨询企业也面临着数字化转型的压力和机遇,需要进一步跟进和适应市场的变化。
那么,百数的商务模式要怎么帮助企咨业如何通过数字化转型再上一层楼呢?

CBDB——破局,就要快准狠
当大多数传统企业还在观望时,CBDB作为云南地区企咨服务的老牌企业,在考察过百数的低代码产品以及百数能力以后,不仅决定使用百数进行数字化转型,还将整个业务也搬至线上,从内到外的实现线上化、现代化、系统化。
CBDB与百数所碰撞出的火花
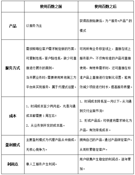
云南析比迪彼企业管理有限公司(以下简称:CBDB)提供经营和财务管理咨询服务。在使用百数前,CBDB为企业提供经营和财务管理咨询服务;在使用百数之后,CBDB通过信息化技术手段将经营数据直接最大化转为财务数据,将管理手段落地,在节约了成本的同时实现效率的提升。

CBDB与百数合作后,贴牌并形成自己的产品,不仅可以使用百数所有私有云功能,CBDB将服务结合技术,搭建出既跨行业又跨专业的企业经营管理平台,并且百数帮助CBDB实现多平台多团队对接,支持其贴牌出售给不同的企业,真正做到从使用者到盈利者的转变。

CBDB的运转模式
CBDB基于百数贴牌开发的引擎和行业数字化平台——TNT,支持多业务类型、多工作场景,对于老客户,CBDB收取年费或服务费,使用“产品”绑定客户,客户黏性直接上升60%。

在此之前,CBDB需要完成一个项目时需要与其他的产品公司合作,从中收取部分提成,但与百数合作后,CBDB的利润由自己决定,完成从“代理商”到“自定制”的性质转变。
CBDB的定制服务
CBDB除了收取新老用户的年费外,还可根据有特殊需求的用户进行产品定制,不仅可以收取定制费用,还可持续收取维护费用。

定制时,CBDB采取与百数共同完成的方式,服务仅需一位产品实施员即可完成,成本不仅可控,还比只提供服务时明显降低。

CBDB的客户续费率上涨50%
自从CBDB成为百数的服务商之后,CBDB通过服务获取新客户,使用CBDB贴牌的数字化平台,将原有客户以及新发展的客户服务全部链接至线上,所有的服务都在线上进行不仅实现了降本增效,并且还提高了用户的续费率,用户续费产生稳定的利润点,逐年累加。

如果说数字化转型是鼓励企业思考创新和变革,从传统业务模式向数字化和互联网驱动的模式转变。
那么百数的服务商模式则是帮助企业通过结合低代码技术、服务模式和创新业务的新模式,借此,企业可以开辟新市场、探索新产品和服务,在行业内保持竞争优势和领先地位。
从CBDB的成功可以看出,中小型企业要想在这个数字化的大时代站稳脚跟并向上发展,只是将企业内部实现数字化转型是远远不够的,只有从内向外地改变,将服务也做到数字化转型,才是真正的“破局”。
百数简介:
百数是一款在协同办公领域深耕十余年的低代码厂商,为企业信息化发展提供系统化、流程化、智能化的解决方案。与企业微信、阿里云、腾讯云、华为云达成深度合作,是企业微信、阿里云、腾讯云、华为云官方认证的生态合作伙伴。

党的二十大强调数字经济,企业面临数字化转型挑战。埃森哲报告显示转型效果不足。CBDB借助百数低代码工具进行全业务线上化,推动企业管理咨询行业的数字化升级。百数服务商模式助力企业创新与竞争。中小企业的数字化转型需内外兼修,从低代码技术到服务模式的全面转型是成功关键。

被折叠的 条评论
为什么被折叠?



