关键词:Amazon Monitron, 预测性维护, 工业物联网, IIoT, AWS, 机器学习, 设备监控, 优快云
作为一名开发者或运维工程师,你是否曾经历过这样的深夜“惊魂”?
生产线上的关键电机突然异响、轴承过热,最终导致非计划停机。整个团队连夜抢修,生产计划被打乱,订单交付面临延迟,损失巨大。这种“救火式”的运维模式,不仅让人疲于奔命,更是企业数字化转型道路上的巨大绊脚石。
问题的根源在于,我们传统上依赖的是预防性维护(定期检修)或更落后的事后维修。它们要么成本高昂且可能“过度维护”,要么完全被动,无法预知故障。
那么,有没有一种方案,能够让我们像“预言家”一样,提前感知设备的“亚健康”状态,从而实现预测性维护?今天,就向大家介绍一款来自AWS的“神器”—— Amazon Monitron,一个端到端的设备监控解决方案,让预测性维护变得前所未有的简单。
一、什么是Amazon Monitron?它如何解决核心痛点?
简单来说,Amazon Monitron是一个集成了硬件传感器、手机App和云端机器学习服务的完整解决方案。它的目标非常明确:通过检测工业设备(如电机、泵、风机等)的异常振动和温度,提前预警潜在故障。
它完美解决了传统运维的三大痛点:
-
从“被动”到“主动”:通过在设备上安装传感器,7x24小时持续采集振动和温度数据,变被动响应为主动监控。
-
从“经验”到“数据”:不再仅仅依赖老师傅的“听音辨位”,而是利用AWS成熟的机器学习模型进行数据分析,给出客观、量化的故障预测。
-
从“复杂”到“简单”:你无需组建庞大的数据科学团队,也无需自己搭建复杂的IoT数据管道。Monitron提供了一套开箱即用的工具,极大降低了预测性维护的技术门槛和启动成本。
二、技术架构揭秘:Monitron如何工作?
对于优快云的开发者朋友们,我们更关心技术实现。Monitron的架构清晰而高效,充分体现了AWS“将复杂留给自己,将简单留给用户”的理念。
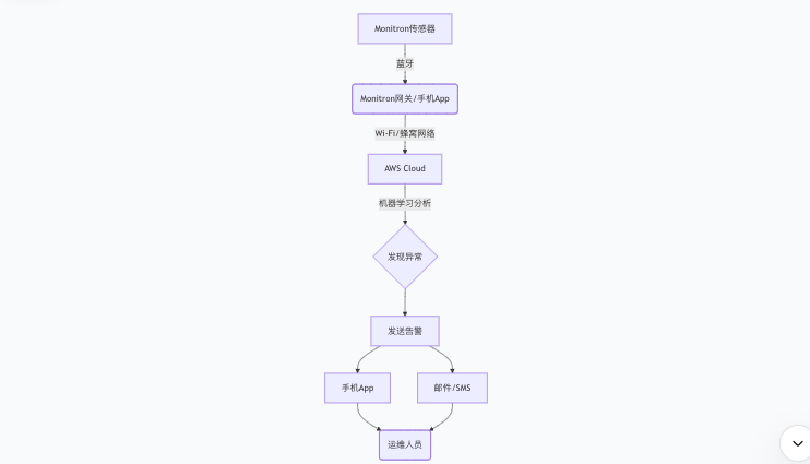
1. 感知层:Monitron传感器
-
这些小而坚固的传感器通过螺栓或磁吸方式固定在待监控的设备上。
-
它们负责持续采集设备的振动频谱和温度数据,这是判断机械健康状态的关键指标。
2. 传输层:Monitron网关与手机App
-
传感器通过低功耗蓝牙 将数据发送到附近的Monitron网关。
-
网关可以是一个专门的硬件设备,也可以直接是安装了Monitron手机App的Android手机/iOS设备。这为现场巡检提供了极大的灵活性。
-
网关通过Wi-Fi或蜂窝网络将加密后的数据安全地发送到AWS云端。
3. 平台与智能层:AWS云服务与机器学习模型
-
数据到达云端后,Amazon Monitron服务开始发挥作用。
-
其内置的机器学习模型(基于Amazon SageMaker等服务构建)会对历史数据和实时数据进行分析,自动学习每台设备的正常运行模式。
-
当检测到与正常模式偏离的异常振动(如轴承磨损、不平衡、不对中)或异常温升时,系统会自动生成警报。
4. 应用层:可视化与告警
-
运维人员可以通过手机App或网页控制台,直观地查看所有设备的健康评分(0-100分)。
-
一旦发现异常,系统会通过App推送、邮件或SMS(需集成Amazon SNS)立即通知相关人员,明确指出是哪台设备、可能是什么问题、严重程度如何。

三、为什么开发者/企业应该选择Monitron?
-
极低的入门门槛:你不需要是机器学习专家。从传感器安装、配置到查看分析结果,整个过程可能只需要几小时。这让你能快速验证预测性维护在特定场景下的价值。
-
显著的成本效益:相比动辄数十万、上百万的传统SCADA或预测性维护系统,Monitron采用按设备订阅的模式,初期投入极低。其回报是直接的:减少停机时间、降低维修成本、延长设备寿命。
-
强大的AWS生态背书:Monitron生成的数据和告警可以轻松地与更广泛的AWS服务集成。例如,你可以用Amazon SNS实现复杂的告警路由,用Amazon Kinesis进行更深入的数据流分析,或用Amazon QuickSight构建自定义的管理驾驶舱。这为未来的功能扩展留下了充足空间。
-
提升运维团队价值:将运维团队从重复性、应急性的工作中解放出来,让他们能专注于更高价值的任务,如优化流程、规划升级等,推动团队和个人的共同成长。
四、典型应用场景
-
制造业:生产线上的传送带电机、机械臂关节驱动器、 CNC机床主轴。
-
楼宇设施:中央空调的冷却塔风机、水泵,楼宇通风系统。
-
水务行业:供水泵站的大型水泵。
-
基础设施:电梯曳引机、自动扶梯驱动系统。
结语:拥抱智能运维的必然选择
在工业4.0和智能制造的大背景下,数据驱动决策已成为不可逆转的趋势。Amazon Monitron的出现,如同为传统工业设备装上了“听诊器”和“预警机”,它极大地 democratize(普及化)了预测性维护这一先进理念。
对于广大开发者和企业而言,现在正是以极小的试错成本,迈出预测性维护第一步的最佳时机。别再让非计划停机成为你数字化转型的“噩梦”,立即探索Amazon Monitron,用技术赋能运维,让你的设备“开口说话”,引领企业步入高效、可靠的智能运维新时代!
3790

被折叠的 条评论
为什么被折叠?



