跨阻放大器
TIA 全称为 trans-impedance amplifier. 也就是跨阻型放大器. 在需要电流转电压的应用场合, 如检测微弱光电流信号的场合, 通常需要用到跨阻型放大器. TI 有一系列的跨阻放大器,如 OPA656,OPA657,OPA843,OPA84,LMH6629 等等. Ti 该产品系列主要的优 势在于低噪声, 能支持反馈高增益下宽带应用. 这些特点在微弱光检测的场合是非常关键的. 另外 TI 的产品是一系列的, 在不同的指标要求如带宽升级时可以很方便地找到 pin-pin 兼容的产品. 本文介绍了高速 TIA 应用中关注的指标及计算过程. 另外介绍了在光检测应用下常见问题的解 决.
实际例程

参考老师讲解
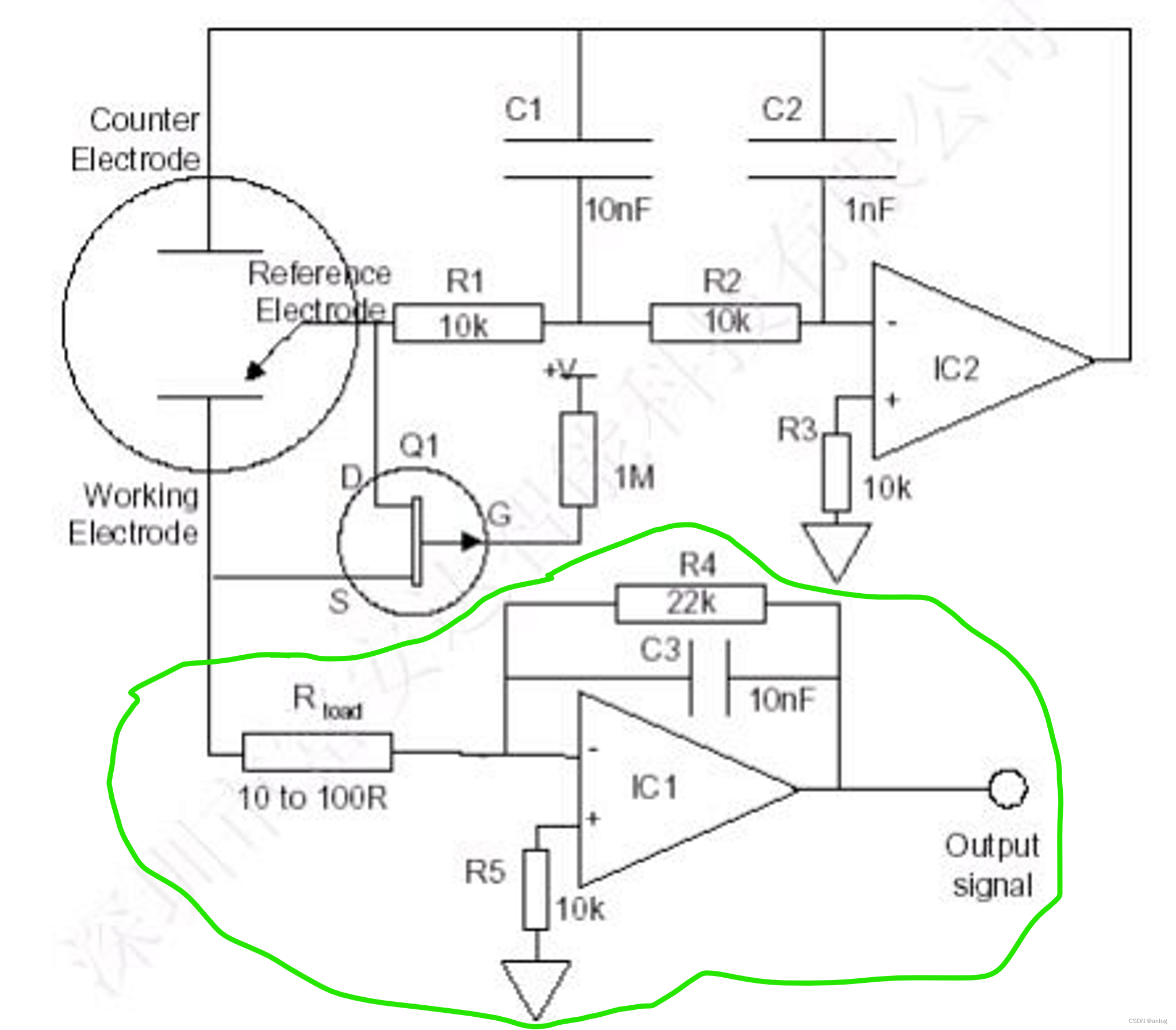
郭天祥老师直播时讲解的跨阻放大器思考
上面的电路没有什么特别的特别需要关注的时运放型号值得推荐 TP5552
TP5552

此运放的偏执输入电流只有50pA
价格较低

推荐运放型号
AD549 OPA656,OPA657,OPA843,OPA84,LMH6629
LMC6082AIMX/NOPB


ADA4530-1


ADI终于推出了AD549的升级产品ADA4530-1。“ADA4530-1和AD549最明显的区别就是从直插式封装升级为贴片式封装,体积缩小,适应仪器设备小体积的需求。另外一个关键指标就是偏置电流,ADA4530-1运算放大器在125℃时的输入偏压电流是 250 fA,是竞争产品的二十分之一;在85℃时降至20 fA,为竞争产品的五十分之一。此外,ADA4530-1是唯一一款运算放大器可在室温至 85℃范围内保持最大20 fA的输入偏置电流;也是同级产品中唯一一款在室温至125℃范围内偏压电流通过完整生产测试的放大器。”
AD549


OPA656


OPA657

OPA843,OPA84,LMH6629


TLC27L2CDR

参考链接
跨阻型放大器应用指南 (ti.com)
https://www.ti.com/cn/lit/an/zhca479/zhca479.pdf?ts=1711891519570&ref_url=https%253A%252F%252Fcn.bing.com%252FMicrosoft Word - TP5551-5552-5554_REV0.0 (szlcsc.com)
https://atta.szlcsc.com/upload/public/pdf/source/20180820/C248604_B032E33686C69856CA8B822C0CF626CE.pdfADI公司的单芯片静电计运算放大器AD549终于升级换代了 - 模拟技术 - 电子发烧友网 (elecfans.com)
https://www.elecfans.com/analog/20180903759312.htmlLMC6041 CMOS Single Micropower Operational Amplifier datasheet (Rev. E)
https://www.ti.com/cn/lit/ds/symlink/lmc6041.pdf?ts=1711866507777&ref_url=https%253A%252F%252Fso.szlcsc.com%252F
综述:
总之选择低偏置电流的运放就对了。
LMC6082高精度推荐使用此型号
AD549 偏执电流飞安级别
选择2pA的opa657或者opa656(单运放有1pA的版本) 价格较高
选择50pA的TP5552的价格较为折中。
普通应用选择TLC27L2CDR
当然还有偏执电流更小的,偏执电压小的。同时兼顾是否单电源供电。
实际使用布线注意事项
注意守护环


反馈电阻架空

特此记录
anlog
2024年4月1日
本文介绍了TI公司的跨阻放大器系列,如OPA656和OPA657等,强调其在低噪声和高增益下的优势。重点讨论了高速TIA应用中的关键指标,并推荐了适用于光检测的运放型号,如TP5552、AD549和新型的ADA4530-1。还提到了实际应用中的注意事项,如偏置电流选择和布线技巧。
6161

被折叠的 条评论
为什么被折叠?



