人工智能时代与人类未来终极解析:当基辛格遇见GPT-4,人类如何避免沦为AI的“训练数据”?
技术风暴眼:AlphaFold颠覆生物学·GPT-4重构创作·自主武器引爆伦理核弹
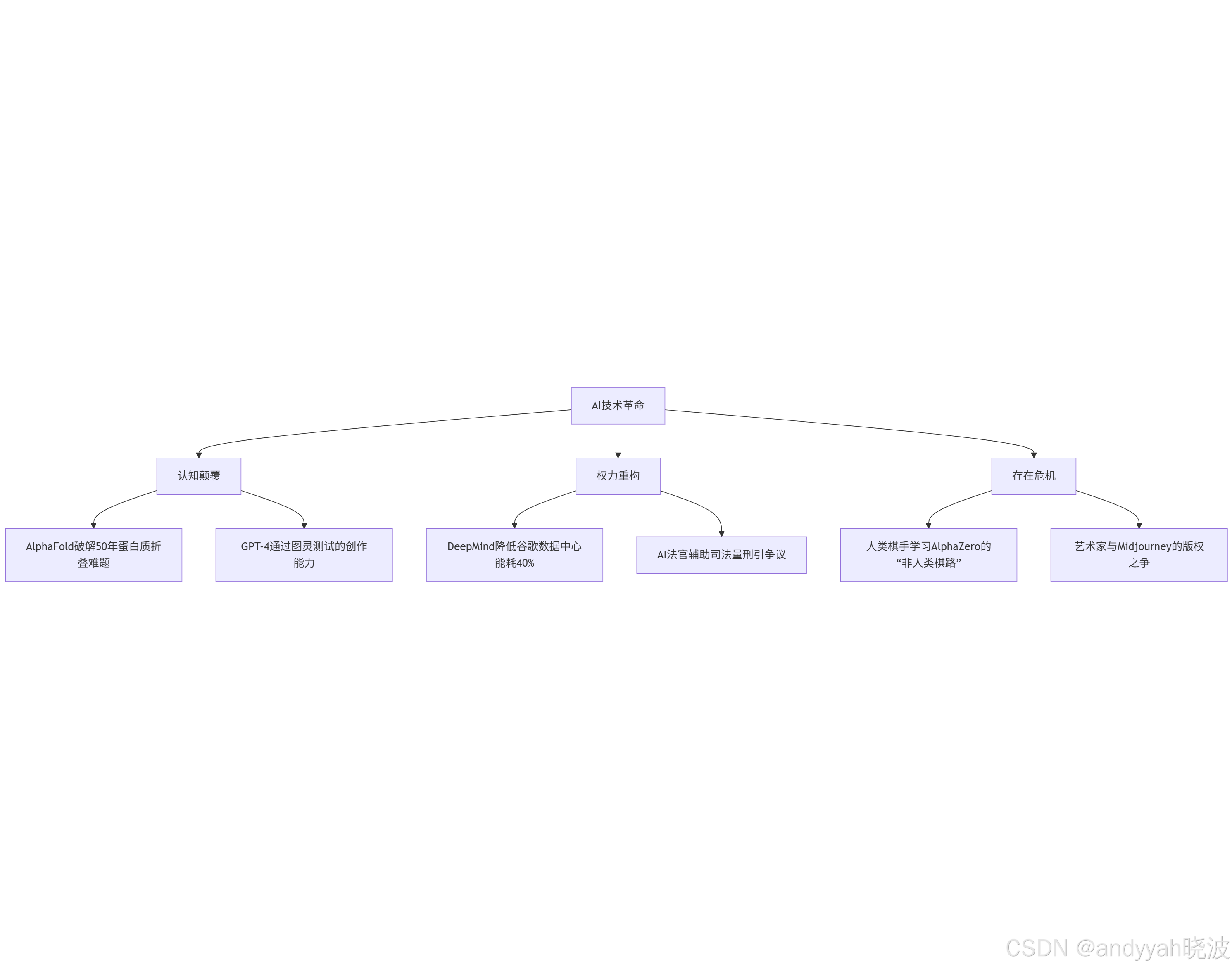
一、AI革命的三重颠覆性

硬核案例:
- AlphaFold技术解析:通过注意力机制和残差网络,将蛋白质结构预测准确率从40%提升至92%(《自然》2021)
- Halicin发现流程:
- 构建2000分子训练集 → 2. 图神经网络提取隐藏特征 → 3. 61000分子库筛出1个抗生素候选
- GPT-4创作悖论:生成哲学文本的连贯性超过人类大学生,但无法理解“痛苦”的语义网络
二、技术演进:从符号主义到生成革命的四次跃迁
关键技术对比表:
| 技术类型 | 代表算法 | 训练数据量 | 人类干预度 |
|---|---|---|---|
| 监督学习 | ResNet | 百万级标注图像 | 高(需标签) |
| 无监督学习 | GAN | 千万级无标签数据 | 中(调参) |
| 强化学习 | AlphaZero | 自博弈生成数据 | 低(目标函数) |
三、哲学核爆:当机器开始“思考”
1. 认识论危机(附康德哲学对照)
经典命题颠覆:
- 休谟问题新解:AI从相关性中推导因果(如Halicin杀菌机制未知但有效)
- 海德格尔警告:当GPT-4撰写哲学论文,“此在”的主体性被算法解构
2. 伦理战场(欧盟AI法案核心条款)
图片
代码

血泪案例:
- 无人机误杀事件:2021年美军Reaper无人机因图像识别错误致9名平民死亡
- COMPAS量刑歧视:美国法院算法对黑人被告风险评分系统性偏高
四、安全领域:AI军备竞赛已打响(附防御方案)
1. 致命三角危机
图片
代码

真实事件:
- 2010年震网病毒:瘫痪伊朗核设施1000台离心机,攻击代码含4个零日漏洞
- 2022年无人机蜂群:乌克兰用AI识别+集群通信击毁俄军坦克纵队
2. 中美AI军事应用对比
| 领域 | 美国项目 | 中国项目 |
|---|---|---|
| 空战 | DARPA“空战演进” | “暗剑”无人战斗机 |
| 情报 | Maven项目(图像分析) | 灵犬反恐系统 |
| 防御 | JADC2联合指挥系统 | 智慧边海防工程 |
五、人类未来:三条生存路线图
可操作解决方案(个人/企业/政府)
| 层级 | 行动方案 | 案例 |
|---|---|---|
| 个人 | 掌握“AI不可替代技能” | 批判性思维/跨学科整合 |
| 企业 | 建立AI伦理委员会 | 谷歌DeepMind安全审查组 |
| 国家 | 签署《AI武器限制公约》 | 欧盟《人工智能责任指令》 |
六、技术人行动指南(附学习路径)
必读书单:
- 《AI 3.0》梅拉妮·米歇尔(算法原理)
- 《人类简史》尤瓦尔·赫拉利(文明视角)
- 《技术的本质》布莱恩·阿瑟(演化逻辑)
终极警告:基辛格断言:
“当AI在战争、医疗、教育等核心领域决策超越人类时,我们输掉的不是竞争,而是定义文明的权力。”

被折叠的 条评论
为什么被折叠?



