题目
给你两个 非空 的链表,表示两个非负的整数。它们每位数字都是按照 逆序 的方式存储的,并且每个节点只能存储 一位 数字。
请你将两个数相加,并以相同形式返回一个表示和的链表。
你可以假设除了数字 0 之外,这两个数都不会以 0 开头。
示例 1:

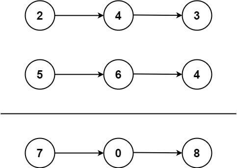
输入:l1 = [2,4,3], l2 = [5,6,4] 输出:[7,0,8] 解释:342 + 465 = 807.
示例 2:
输入:l1 = [0], l2 = [0] 输出:[0]
示例 3:
输入:l1 = [9,9,9,9,9,9,9], l2 = [9,9,9,9] 输出:[8,9,9,9,0,0,0,1]
提示:
- 每个链表中的节点数在范围
[1, 100]内 0 <= Node.val <= 9- 题目数据保证列表表示的数字不含前导零
思路
两个链表对应位置的数逐个相加,用变量存进位情况,得到的数存进新链表
代码
# Definition for singly-linked list.
# class ListNode:
# def __init__(self, val=0, next=None):
# self.val = val
# self.next = next
class Solution:
def addTwoNumbers(self, l1: Optional[ListNode], l2: Optional[ListNode]) -> Optional[ListNode]:
head = ListNode(-1) # 新链表节点
curr = head
carry = 0 # 存进位
while l1 or l2 or carry: # 遍历两个链表
val1 = l1.val if l1 else 0 # 链表为空则取值为0,不空则取对应的值
val2 = l2.val if l2 else 0
total = val1 + val2 + carry # 相加
curr.next = ListNode(total % 10) # 取余,存进新链表
carry = total // 10 # 整除10,更新进位情况
if l1: # 链表不为空,就取下一步
l1 = l1.next
if l2:
l2 = l2.next
curr = curr.next # 继续存进新链表的下一位
return head.next
LeetCode两数相加链表题解
848

被折叠的 条评论
为什么被折叠?



