2. 两数相加
给你两个 非空 的链表,表示两个非负的整数。它们每位数字都是按照 逆序 的方式存储的,并且每个节点只能存储 一位 数字。
请你将两个数相加,并以相同形式返回一个表示和的链表。
你可以假设除了数字 0 之外,这两个数都不会以 0 开头。
示例 1:

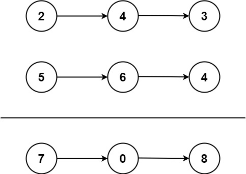
输入:l1 = [2,4,3], l2 = [5,6,4]
输出:[7,0,8]
解释:342 + 465 = 807.
示例 2:
输入:l1 = [0], l2 = [0]
输出:[0]
示例 3:
输入:l1 = [9,9,9,9,9,9,9], l2 = [9,9,9,9]
输出:[8,9,9,9,0,0,0,1]
提示:
- 每个链表中的节点数在范围 [1, 100] 内
- 0 <= Node.val <= 9
- 题目数据保证列表表示的数字不含前导零
解题思路
Go代码
/**
* Definition for singly-linked list.
* type ListNode struct {
* Val int
* Next *ListNode
* }
*/
func addTwoNumbers(l1 *ListNode, l2 *ListNode) *ListNode {
if l1 == nil {
return l2
}
if l2 == nil {
return l1
}
dummy := &ListNode{}
cur := dummy
carry := 0
for l1 != nil || l2 != nil {
sum := 0
if l1 != nil {
sum += l1.Val
l1 = l1.Next
}
if l2 != nil {
sum += l2.Val
l2 = l2.Next
}
sum += carry
val := sum % 10
carry = sum / 10
newNode := &ListNode{Val:val}
cur.Next = newNode
cur = cur.Next
}
// 最终如果还有进位,也需要加上
if carry == 1 {
newNode := &ListNode{Val:1}
cur.Next = newNode
}
return dummy.Next
}


761

被折叠的 条评论
为什么被折叠?



