↑↑↑关注"AI派"
每周送书
本文约2000字,建议阅读6分钟
审稿人:耿远昊,Datawhale成员,华东师范大学,开源教程《Joyful-Pandas》核心贡献者。
本文结合各种实际的例子详细讲解了Python5个内建高阶函数的使用,能够帮助理解Python的数据结构和提高数据处理的效率,这5个函数分别是:
map
reduce
filter
sorted/sort
zip

一、map
1.1 语法
map函数的基本语法是map(func, seq),其含义指的是:对后面可迭代序列中的每个元素执行前面的函数func的功能,最终获取到一个新的序列。注意:
Python2中直接返回的是一个列表Python3中返回的是一个可迭代器,如果想返回列表,可以使用list()进行处理
help(map) # 查看帮助信息

1.2 demo
通过举例说明map函数的使用方法
使用Python内置函数

使用自定义函数

使用匿名函数lambda
使用匿名函数的时候可以有多个参数

二、reduce
2.1 语法
reduce函数的定义:
reduce(function, sequence [, initial] ) -> value
reduce依次从sequence中取一个元素,和上一次调用function的结果做参数,再次调用function。
“第一次调用function时,如果提供initial参数,会以sequence中的第一个元素和initial作为参数调用function,否则会以序列sequence的第一个数
”
2.2 使用
Python3中已将reduce函数移到functools模块中,需要先进行导入:
from functools import reduce # 导入
help(reduce) # 查看帮助文档

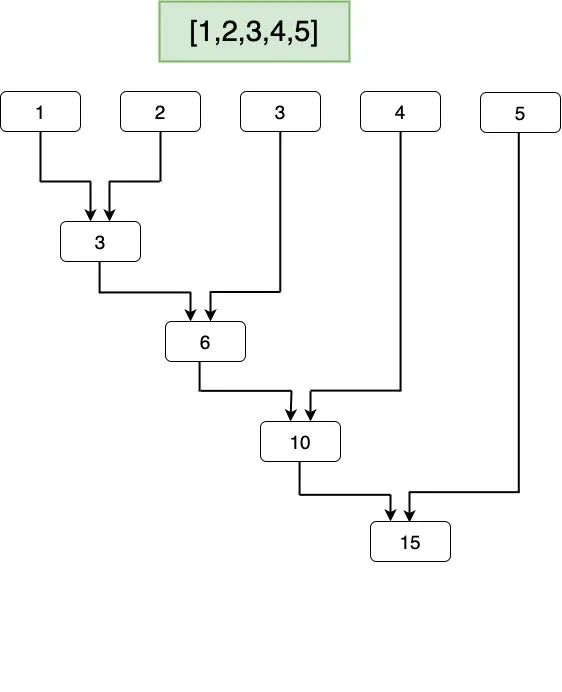
上面的例子我们通过一个图形来解释说明:

2.3 demo
使用自定义函数

使用匿名函数lambda

一个复杂的例子

具体过程为:
1. 1*2+1=3
2. 3*3+1=10 # 第一个3为上面的结果3,第2个原始数据中的3
3. 10*4+1=41
带有初始值的例子
初始化值和序列中的第一个值执行func函数,将得到的结果作为下次的起始值

# 具体过程解释为
1. 6+1=7
2. 7+2=9
3. 9+3=12
4. 12+4=16
5. 16+5=21
三、filter
3.1 语法
filter()函数用于过滤序列,过滤掉不符合条件的那些元素,返回符合条件的元素组成新列表。
序列中的每个元素作为参数传递给函数进行判断,返回True或者False,最后将返回True的元素放到新列表中。
filter()语法如下:
filter(function, iterable) # 前者为函数,后者为待执行的序列
3.2 demo
help(filter) # 帮助文档

使用自定义函数
返回10以内的偶数

使用匿名函数lambda

对字符串的筛选
选择符合指定要求的字符串

四、sorted
4.1 语法
sorted(iterable, key=None, reverse=False)
4.2 3个参数
sorted()接受3个参数,返回的是一个排序后的列表
可迭代对象
iterablereverse=False,接受一个布尔值,选择是否反转排序结果,默认是False接受一个回调函数
key=None,回调函数只能有一个参数,根据函数的返回值进行排序
4.3 demo
help(sorted) # 帮助文档

默认不反转

对元组、range对象、字典的排序

4.4 结果反转
结果反转的意义就是将结果降序排列,因为原本默认是升序的,使用的是reverse=True

4.5 理解key
key参数的作用是我们自定义一个函数,然后通过将序列中的元素作用于函数之后再进行排序
在这里我们使用绝对值函数


4.6 对比sort()
sort()方法只能对原列表list进行排序,参数和sorted是相同的
结果是将原来的列表直接原地修改,而sorted 是生成新的列表,二者是不同的

五、zip
zip()是Python中一个非常重要的方法,能够快速的实现很多功能。
5.1 语法
zip([iterable,...]) # iterable是一个或者多个可迭代器
函数执行的结果在Python3中返回的是一个zip对象,如果需要展示成列表的形式,直接使用list方法展开;展开的结果是列表中嵌套元组的形式
在Python2中直接返回的是
元组列表形式
help(zip) # 查看文档

5.2 zip接受一个序列
zip中可以接受列表、元组、字符串等形式

zip接受空列表的形式,返回的仍空列表

5.3 zip接受多个序列

同时对不同类型的序列进行合并

5.4 处理长度不同
当多个序列同时存在,取长度最小的那个序列的长度

5.5 zip(*iterables)
我们一般认为该方法是zip的反过程,是一个unzip的过程,举例说明其使用:

5.6 复杂例子
下面看一个更为复杂的例子

这个例子的解释为:
[x]是一个列表中含有列表,x本身就是一个列表[x]*3结果为[x,x,x],实际上也是[[4,5,6],[4,5,6],[4,5,6]][*[x]*3]的结果则为[(4,4,4),(5,5,5),(6,6,6)]
5.7 zip运用
下面通过zip的实际例子来说明它的应用:
列表求和

数据合并

字典的key-value转换
for循环实现:

使用zip实现:

文末福利
各位猿们,还在为记不住API发愁吗,哈哈哈,最近发现了国外大师整理了一份Python代码速查表和Pycharm快捷键sheet,火爆国外,这里分享给大家。
这个是一份Python代码速查表

下面的宝藏图片是2张(windows && Mac)高清的PyCharm快捷键一览图

怎样获取呢?可以添加我们的AI派团队的程序媛姐姐
一定要备注【高清图】哦
????????????????????

➕我们的程序媛小姐姐微信要记得备注【高清图】哦
来都来了,喜欢的话就请分享、点赞、在看三连再走吧~~~

本文详细介绍了Python中的五个重要内建高阶函数:map、reduce、filter、sorted和zip,通过丰富的实例帮助读者理解和掌握这些函数的使用方法,以提升数据处理效率。
1661

被折叠的 条评论
为什么被折叠?



