写在开头,官方文档请移步:点击打开链接
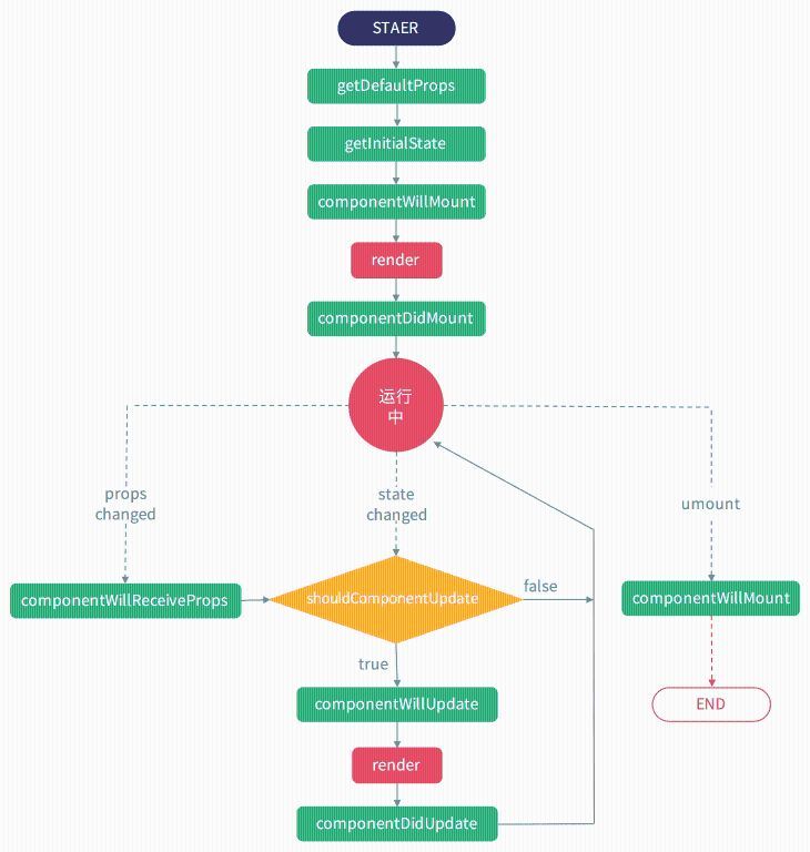
react组件在生命周期里大概有三种情况:
- 初次渲染:组件第一次在dom树种渲染。
- 重新渲染:状态更新导致再次渲染。
- 卸载:组件从dom中删除

在写三种渲染情况之前,先来说下常用的八大生命周期(16.3之前)
1.componentWillMount()
- 执行场景
在 render() 之前
- 解释
- 因为componentWillMount是在render之前执行,所以在这个方法中
setState不会发生重新渲染(re-render) - 通常情况下,推荐用
constructor()方法代替
2.render()
- 执行场景
在componentWillMount() / constructor() / componentWillReceiveProps (nextProps) 之后
3.componetDidMount()
- 执行场景
在 render()之后
- 解释
- 在 render() 之后立即执行
- 如使用 redux / mobx 等状态管理,可在此方法内加载数据
- 注意
- 可调用 setstate(),但是并不推荐在此方法内执行 setstate() ,会存在阻塞
constructor() {
super();
this.state = {
val: 0
};
}
componentDidMount() {
this.setState({val: this.state.val + 1});
console.log(this.state.val); // 第 1 次 log
this.setState({val: this.state.val + 1});
console.log(this.state.val); // 第 2 次 log
setTimeout(() => {
this.setState({val: this.state.val + 1});
console.log(this.state.val); // 第 3 次 log
this.setState({val: this.state.val + 1});
console.log(this.state.val); // 第 4 次 log
}, 0);
}
render() {
return null;
}
};
输出为 0 0 2 3
4.componentWillReceiveProps (nextProps)
- 执行场景
在接收到新的props时
- 解释
- 在props传入时props或props发生变化时,触动此方法,此时可能会需要比对初始props和nextProps,避免无谓的渲染
- 注意
- 以下是使用旧版(16.3之前)componentWillReceiveProps (nextProps) 生命周期基于新的道具值更新状态的组件示例:
// Before
class ExampleComponent extends React.Component {
state = {
isScrollingDown: false,
};
componentWillReceiveProps(nextProps) {
if (this.props.currentRow !== nextProps.currentRow) {
this.setState({
isScrollingDown:
nextProps.currentRow > this.props.currentRow,
});
}
}
}
尽管上面的代码本身并没有问题,但componentWillReceiveProps (nextProps) 生命周期可能会多次调用但是只更新一次。因此,该方法将被弃用。16。3之后版本会变更为UNSAFE_componentWillReceiveProps,17版本移除
5.shouldComponentUpdate(nextProps, nextState)
- 执行场景
- 接受到新的props或state, 在componentWillReceiveProps (nextProps)之后
- 解释
- 默认返回true,重新渲染,返回false时阻止渲染

本文详细解析了React中的八大生命周期方法,包括它们的执行时机与应用场景,特别关注初次渲染、重新渲染及卸载过程,并提供了示例代码。
1051

被折叠的 条评论
为什么被折叠?



