题目
给定节点数为 n 的二叉树的前序遍历和中序遍历结果,请重建出该二叉树并返回它的头结点。
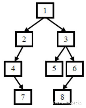
例如输入前序遍历序列{1,2,4,7,3,5,6,8}和中序遍历序列{4,7,2,1,5,3,8,6},则重建出如下图所示。

提示:
1.vin.length == pre.length
2.pre 和 vin 均无重复元素
3.vin出现的元素均出现在 pre里
4.只需要返回根结点,系统会自动输出整颗树做答案对比
数据范围:n≤2000,节点的值 −10000≤val≤10000
要求:空间复杂度 O(n),时间复杂度 O(n)
示例1
输入:[1,2,4,7,3,5,6,8],[4,7,2,1,5,3,8,6]
返回值:{1,2,3,4,#,5,6,#,7,#,#,8}
说明:返回根节点,系统会输出整颗二叉树对比结果,重建结果如题面图示
示例2
输入:[1],[1]
返回值:{1}
示例3
输入:[1,2,3,4,5,6,7],[3,2,4,1,6,5,7]
返回值:{1,2,5,3,4,6,7}
思路:递归
- 以前序遍历的第一个元素作为根节点root。
- 遍历中序序列,找root位置。
- 根据root将前序序列、中序序列分隔为左子树、右子树的前序序列、中序序列。
- 递归构建左右子树即可。
语法:按区间(左闭右开)复制数组
Arrays.copyOfRange(arr, i, j);
代码
import java.util.*;
/**
* Definition for binary tree
* public class TreeNode {
* int val;
* TreeNode left;
* TreeNode right;
* TreeNode(int x) { val = x; }
* }
*/
public class Solution {
public TreeNode reConstructBinaryTree(int [] pre,int [] vin) {
if(pre.length == 0 || vin.length == 0) {
return null;
}
if(pre.length == 1 && vin.length == 1 && pre[0] == vin[0]) {
return new TreeNode(pre[0]);
}
TreeNode root = new TreeNode(pre[0]);
int n = pre.length;
for(int i = 0; i < n; i++) {
if(vin[i] == pre[0]) {
root.left = reConstructBinaryTree(Arrays.copyOfRange(pre, 1, i + 1), Arrays.copyOfRange(vin, 0, i));
root.right = reConstructBinaryTree(Arrays.copyOfRange(pre, i + 1, n), Arrays.copyOfRange(vin, i + 1, n));
break;
}
}
return root;
}
}
给定一个二叉树的前序遍历和中序遍历序列,通过递归方法重建二叉树。首先以前序遍历的第一个元素作为根节点,然后在中序遍历中找到该根节点的位置,据此分割前后序遍历序列,分别构建左子树和右子树。最后返回根节点。

被折叠的 条评论
为什么被折叠?



