风控管理的三道防线在形成管理的应用,实现风控管理从贷前、贷中、贷后的闭环管理。风险管理在金融中的管理愈发重要,构建一套完善的信贷风控全流程体系,是互联网金融平台稳健运营的关键。通过贷前、贷中、贷后的全流程风控,结合大数据、人工智能等技术,可以有效降低风险、提高效率、优化用户体验。同时,平台需要持续关注数据安全、模型优化和监管合规,以应对不断变化的市场环境和风险挑战。
风控的整体目标如下:
-
降低违约风险:通过科学的风险评估和监控,减少不良贷款率。
-
提高审批效率:利用大数据和人工智能技术,实现快速、精准的信贷决策。
-
保障用户数据安全:确保用户隐私和数据安全,符合监管要求。
-
优化用户体验:在风险可控的前提下,提供便捷、高效的信贷服务。
一、贷前风控:精准识别风险,筑牢第一道防线
贷前风控是信贷风控的第一道防线,其核心目标是通过多维度的数据分析和风险评估,精准识别潜在风险,筛选出优质客户
二、贷中风控:实时监控预警,动态调整策略
贷中风控是对已放款用户进行实时监控和风险预警,及时发现潜在风险,并采取相应的措施进行干预和控制
三、贷后风控:总结经验教训,优化风控体系
贷后风控是对整个信贷周期进行总结和分析,评估风控策略的有效性,并不断优化风控体系。
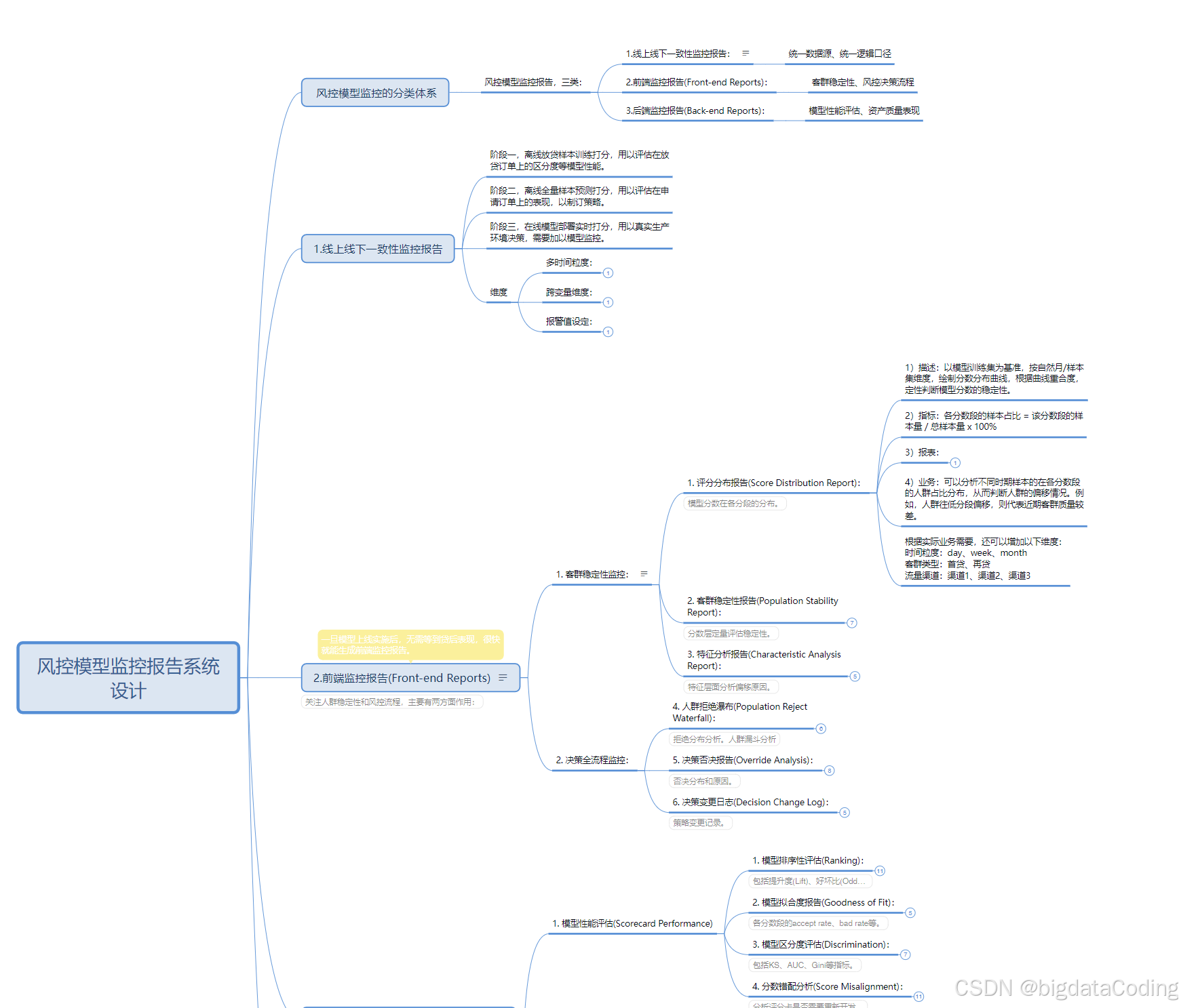
前端分析报告:通过率报告、特征分析报告、累积通过率报告、特征稳定性报告、决策覆盖跟踪报告、客群稳定性报告、特征趋势分析报告
后端分析报告:特征性能报告、逾期分布报告、当前逾期分布报告、最大逾期分布报告、样本数据量报告、评分分箱报告、评分分布报告


4348

被折叠的 条评论
为什么被折叠?



