高标准农田是指田块平整、集中连片、设施完善、节水高效、农电配套、宜机作业、土壤肥沃、生态友好、抗灾能力强,与现代农业生产和经营方式相适应的旱涝保收、稳产高产的耕地。目前国内一些发达省份在陆续推进高标准农田建设项目。
高标准农田建设项目的重要工作之一是高标准农田调查摸底上图入库,作为GIS空间数据库的核心数据集,工作底图是一切高标准农田建设的数字 “基座”和工作基准,数据的完整性、规范性和一致性对后续工作开展和工作成果生成至关重要。
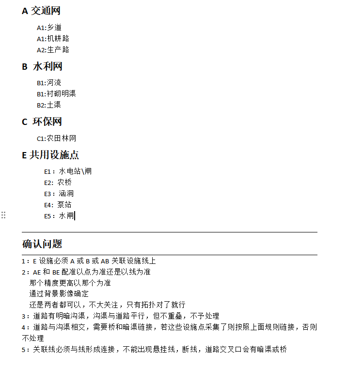
采集工作底图数据是耗时耗力的工作,空间数据不仅仅要求坐标无偏差,且要求属性数据正确,空间关系正确,而外业获取的数据通常很难满足这些要求。现有的方法是通过影像人工判读,主要判读包括确认以下图层要素是否满足以下要求,作为确认的问题图层和问题要素依据:

由于数据量大,此项工作完全依靠人工判读效率低,投入大,为此我们开发了一套全自动和半自动化数据质量检查工具:TranMap-Topo,并基于检查到的错误,自动半自动修复错误,极大提高了手动数据检查和修复的操作效率,初步估计能提高6-10倍(根据操作员的操作快慢)。
TranMap-Topo工具视频如下(由于优快云 视频需要7天的审核,而图片上传不能超过4兆,所以只能转成低分辨率gif图片):
TranMap-Topo工具视频如下(由于优快云 视频需要7天的审核,而图片上传不能超过4兆,所以只能转成低分辨率gif图片):


另外我们还训练了专门的AI模型,并集成到了工具集:TranMap-Seek,该工具基于遥感影像的高标准农田的要素的智能化识别和提取,准确率达到80%左右,合作: tranmap@qq.com.

被折叠的 条评论
为什么被折叠?



