分布式一致性协议是构建现代分布式系统的核心技术基础,其中Raft、Paxos 和 ZAB作为三大主流协议,在设计理念、实现机制和应用场景方面各有特色。本文基于 CAP 理论深入分析了这三种协议的核心机制,通过对比分析揭示了它们在节点角色、选举流程、日志复制等关键技术点的差异。研究发现,Raft 协议以其易于理解和实现的特点成为工业界首选,在 3 节点集群中可实现 8-12ms 写延迟和 12,000ops/s 吞吐量;Paxos 协议理论基础扎实但实现复杂,写延迟 15-20ms,吞吐量 4,500ops/s;ZAB 协议专为 ZooKeeper 设计,在有序状态复制场景下表现优异,写延迟仅 3-5ms,吞吐量超过 45,000ops/s。
引言
随着云计算、大数据和人工智能技术的快速发展,分布式系统已成为支撑现代应用的基础设施。在分布式环境中,如何确保多个节点间的数据一致性和状态同步是一个根本性挑战。分布式一致性协议应运而生,它们通过精巧的算法设计解决了在网络不可靠、节点可能故障的环境中达成共识的难题。
在众多一致性协议中,Raft、Paxos 和 ZAB是最为成熟和广泛应用的三种协议。Paxos 协议由 Leslie Lamport 在 1990 年代提出,奠定了分布式一致性理论的基础;Raft 协议于 2013 年由斯坦福大学 Diego Ongaro 提出,旨在提供一个比 Paxos 更易理解和实现的替代方案;ZAB 协议则是 Apache ZooKeeper 的核心,专为分布式协调服务设计(27)。
这三种协议虽然都解决一致性问题,但在设计理念、实现机制和适用场景方面存在显著差异。理解这些差异对于系统架构师和开发人员在实际项目中做出正确的技术选型至关重要。本研究将从技术原理、实现机制、性能特征、工程实践和发展趋势等多个维度,对这三种主流分布式一致性协议进行深入分析和对比。
一、分布式一致性协议的理论基础与核心概念
1.1 CAP 理论与一致性模型
在深入分析 Raft、Paxos 和 ZAB 协议之前,必须理解分布式系统的理论基石 ——CAP 理论。CAP 理论指出,分布式系统无法同时满足一致性(Consistency)、可用性(Availability)和分区容错性(Partition Tolerance)这三个基本需求,最多只能同时满足其中两个(41)。
一致性(C) 要求所有节点在同一时间看到相同的数据视图,即每次读操作都能获得最新的写操作结果或错误提示(41)。一致性又可细分为强一致性和最终一致性:强一致性要求所有读写操作均基于最新数据,如银行转账场景;最终一致性则允许数据副本经过一段时间后达到一致,如社交媒体的点赞数统计(48)。
可用性(A) 意味着每个请求都能在合理时间内收到响应,系统始终保持可服务状态(46)。可用性要求系统在部分节点故障时仍能继续提供服务,不出现整体崩溃。
分区容错性(P) 是分布式系统必须具备的特性,要求系统在网络分区(节点间通信中断)发生时仍能继续运行(49)。由于网络不可靠是客观存在的,分区容错性在实际系统中是必须保证的,因此真正的选择是在一致性和可用性之间进行权衡(47)。
基于 CAP 理论,分布式系统通常在 CP 架构(一致性 + 分区容错性) 和 AP 架构(可用性 + 分区容错性) 之间选择。CP 架构在网络分区时优先保证一致性,可能拒绝部分请求;AP 架构则优先保证可用性,容忍短暂的数据不一致(48)。
1.2 共识问题与状态机复制
分布式一致性协议的核心目标是解决共识问题,即在分布式环境中让多个节点对某个值或状态序列达成一致。共识问题可以形式化描述为:存在某个值 v,使得集群中所有节点都决定采用 v(∃v∈V,∀n∈N,decide (n)=v)。
在实际应用中,共识协议通常与 状态机复制(State Machine Replication) 结合使用。状态机复制的基本思想是:所有节点运行相同的状态机,从相同的初始状态开始,接收相同的命令序列,执行相同的操作,最终达到相同的状态。这种方法确保了所有节点的数据一致性。
三种协议在处理共识问题时采用了不同的策略:
-
Paxos:通过两阶段提交机制就单个值达成一致,需要 Multi-Paxos 扩展才能处理连续提案
-
Raft:通过强 Leader 机制管理复制日志,将共识问题分解为 Leader 选举、日志复制和安全性三个子问题
-
ZAB:采用原子广播机制,确保所有事务按相同顺序被所有节点接收和执行(27)
1.3 容错能力与多数派原则
分布式一致性协议的另一个关键特性是容错能力。根据 FLP(Fischer-Lynch-Paterson)定理,在异步通信模型中,即使只有一个进程失败,也不存在一个确定性的共识算法能够保证在有限时间内达成共识。因此,实际的协议都基于特定的假设和限制。
三种协议都采用多数派(Quorum)原则来保证容错性,即任何关键操作都需要获得超过半数节点的同意才能生效。对于一个由 N 个节点组成的集群,系统能够容忍的最大故障节点数为⌊(N-1)/2⌋。这种设计确保了在网络分区发生时,最多只有一个分区能够包含多数节点并继续提供服务,从而避免脑裂问题。
多数派原则的数学基础在于:对于 2n+1 个节点的集群,任何两个包含多数节点的分区的交集至少有一个节点。因此,不可能同时存在两个都拥有多数节点的分区,从而保证了系统的一致性。
二、Raft 协议的技术原理与实现机制
2.1 Raft 协议的设计理念与核心架构
Raft 协议的设计目标是提供一个比 Paxos 更易理解和实现的分布式一致性算法。与 Paxos 相比,Raft 通过将问题分解为选举、日志复制和安全性三个相对独立的子问题,使开发者能够更直观地理解和实现分布式系统的一致性保证。
Raft 采用强 Leader 机制,将集群中的节点分为三种角色(61):
-
Leader(领导者):唯一处理客户端写请求的节点,负责接收请求、生成日志条目并复制到所有 Follower
-
Follower(跟随者):被动响应 Leader 和 Candidate 的请求,存储 Leader 复制的日志
-
Candidate(候选人):当 Follower 超时未收到 Leader 心跳时转变为此状态,发起新的选举
Raft 使用任期(Term)机制作为逻辑时钟,将时间划分为任意长度的任期,每个任期由一次选举开始。任期号是单调递增的整数,用于标识不同的选举周期。节点间通信时会交换任期信息,若一方任期较小则更新为较大的值。
2.2 Leader 选举机制
Leader 选举是 Raft 协议的核心机制之一。当 Follower 在选举超时时间内(通常为 150-300ms 的随机值)未收到 Leader 的心跳消息时,会触发选举流程(1)。选举过程如下:
-
角色转换:Follower 增加当前任期号(current_term += 1),转变为 Candidate 状态,投票给自己(voted_for = self),并重置选举超时计时器
-
投票请求:Candidate 向集群中所有其他节点发送 RequestVote RPC,包含自己的任期号、最后一条日志的索引和任期号等信息
-
投票规则:接收方节点只有在以下条件都满足时才会投票给 Candidate:
-
Candidate 的任期号大于等于接收方的当前任期
-
Candidate 的日志至少与接收方的日志一样新(通过比较最后一条日志的索引和任期号)
-
接收方在当前任期内尚未投过票
- 选举结果:当 Candidate 获得超过半数节点的投票时,成为新的 Leader,并立即开始发送心跳消息(空的 AppendEntries RPC)以确立权威并阻止新的选举
脑裂问题: 集群因网络中断被拆分成多个独立子网,每个子网都以为其他节点故障,各自选举出新的 Leader,导致一个集群出现多个 “主节点”,进而引发数据写入冲突、数据不一致等问题。
Raft 通过随机化选举超时时间来避免多个 Follower 同时转变为 Candidate 导致的选票分裂问题。这种设计确保了在正常情况下只有一个 Leader 能够被选出,从而避免脑裂问题。
2.3 日志复制流程
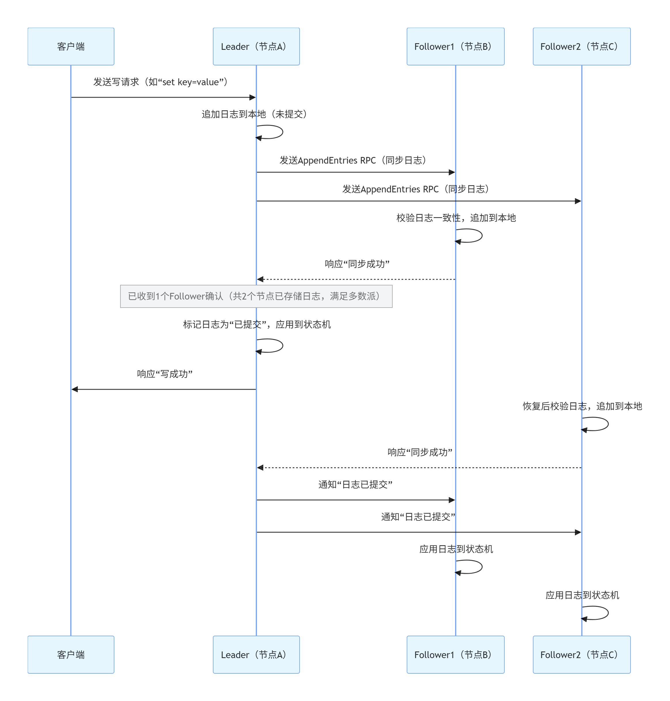
日志复制是 Raft 实现数据一致性的核心机制。当客户端发送写请求到 Leader 时,Leader 将请求作为新日志条目追加到自己的日志中,然后通过 AppendEntries RPC 将日志条目并行发送给所有 Follower。
日志复制的详细流程如下:
-
客户端请求处理:Leader 接收客户端写请求,生成包含操作内容和当前任期号的日志条目,追加到本地日志
-
日志分发:Leader 向所有 Follower 发送 AppendEntries RPC,包含前一条日志的索引和任期号、新日志条目等信息
-
一致性检查:Follower 收到 AppendEntries 后,检查前一条日志的索引和任期号是否匹配。如果匹配,就将新日志条目追加到本地日志并返回成功响应;如果不匹配,Follower 会拒绝并等待 Leader 重试
-
日志提交:当 Leader 收到超过半数 Follower 的成功响应后,将该日志条目标记为已提交(Committed),并应用到自己的状态机。Leader 在后续的 AppendEntries RPC 中通知 Follower 最新的已提交索引。
为何不要求 “所有 Follower 响应”?(全量响应的 3 大弊端)
- 可用性急剧下降(容错性为 0)
如果要求所有 Follower 确认才能提交日志,意味着:
任何一个 Follower 故障(宕机、网络抖动),Leader 都无法提交日志,整个集群的写服务直接不可用;
分布式系统的核心诉求是 “容忍部分节点故障”(Raft 支持容忍⌊N/2⌋个节点故障),全量响应会让容错性归零,完全违背分布式设计初衷。- 性能严重瓶颈(响应延迟翻倍)
集群规模越大,“等待所有节点响应” 的延迟越高(需等待最慢的节点,即 “木桶效应”);
实际场景中,节点可能分布在不同机房 / 区域,网络延迟差异大,全量响应会导致写请求延迟大幅增加,吞吐量下降。- 无额外一致性收益(多数派已足够)
日志提交的核心目标是 “确保数据不丢失、最终所有节点一致”:
多数派确认后,即使剩余 Follower 故障,日志已在 “超过半数节点” 中持久化,不会丢失;
故障节点恢复后,Leader 会自动同步未提交的日志(基于 Raft 的日志复制机制),最终所有节点数据一致;
全量响应只是 “重复确认”,并未带来更强的一致性,反而牺牲了可用性。
- 状态机应用:Follower 将已提交的日志条目按顺序应用到自己的状态机,确保所有节点执行相同的操作序列

Raft 的日志复制机制具有以下特点:
-
日志匹配原则:如果两个日志条目具有相同的索引和任期号,那么它们的内容必须相同;如果一个日志条目在某个任期被提交,那么所有任期大于该任期的 Leader 的日志中,该索引处的条目必须与它相同
-
日志连续性:日志条目在 Leader 和 Follower 之间保持连续,通过递减索引重试机制处理日志不一致的情况
-
批量提交优化:当多个日志条目被多数节点确认后,Leader 可以一次性提交连续的日志区间,减少状态机更新次数
2.4 安全性保证机制
Raft 通过一系列精心设计的安全机制确保系统的一致性,即使在各种异常情况下也不会出现数据丢失或不一致:
选举安全性:Raft 保证一个任期内最多只有一个 Leader。这通过任期号的单调递增和多数派投票机制实现。如果一个 Candidate 在选举中失败,它会退回到 Follower 状态,不会继续作为 Leader
领导者完备性:这是 Raft 最重要的安全特性之一。它保证当选的 Leader 一定包含了所有已提交的日志条目。这通过投票规则实现:只有日志至少与投票节点一样新的 Candidate 才能获得投票
状态机安全性:Raft 保证已提交的日志条目只能按顺序应用到状态机。即使某个节点因故障重启,它也会通过日志复制机制同步到最新状态,不会出现日志条目被跳过或重复应用的情况
成员变更安全性:Raft 支持安全的集群成员变更,通过 Joint Consensus 机制确保在成员变更过程中不会出现脑裂。Joint Consensus 阶段,新旧配置同时生效,只有当新配置获得多数派支持后才会完全切换
三、Paxos 协议的技术原理与实现机制
3.1 Paxos 协议的理论基础与角色模型
Paxos 协议由 Leslie Lamport 在 1990 年代提出,是第一个被证明能够在异步通信环境中解决共识问题的算法。Paxos 的设计基于一个虚构的 Paxos 岛上的议会选举故事,通过数学化的方式描述了分布式系统中的一致性问题。
Paxos 协议涉及三种角色:
-
Proposer(提议者):负责提出提案(Proposal),每个提案包含一个编号和一个值
-
Acceptor(接受者):负责接收提案并决定是否接受,存储已接受的提案
-
Learner(学习者):负责学习最终被选定的提案值,可以不参与共识过程
与 Raft 的强 Leader 模型不同,Paxos 没有固定的 Leader 角色,任何节点都可以充当 Proposer、Acceptor 或 Learner。这种设计提供了更大的灵活性,但也增加了实现的复杂性。
3.2 两阶段提交机制
Paxos 协议通过 两阶段提交(Two-Phase Commit) 机制达成共识,这是其核心算法逻辑:
第一阶段:准备阶段(Prepare Phase)
-
Proposer 选择一个全局唯一且递增的提案编号 N,向大多数(Majority)Acceptor 发送 Prepare (N) 请求
-
Acceptor 收到 Prepare (N) 请求后,如果 N 大于它之前响应过的所有 Prepare 请求的编号,就承诺不再接受任何编号小于 N 的提案,并返回它已经接受过的编号小于 N 的提案中编号最大的那个提案(如果有的话)
-
如果 Acceptor 已经接受过某些提案,它会返回这些提案中编号最大的那个的编号和值;如果没有接受过任何提案,则返回空响应
第二阶段:接受阶段(Accept Phase)
- 如果 Proposer 收到了大多数 Acceptor 的承诺响应,它就可以进入接受阶段。Proposer 根据接收到的响应决定提案的值:
-
如果所有响应都为空(没有 Acceptor 接受过任何提案),Proposer 可以选择自己想要的值 V
-
如果有响应包含已接受的提案,Proposer 必须选择其中编号最大的提案的值作为自己的提案值
-
Proposer 向大多数 Acceptor 发送 Accept (N, V) 请求,其中 N 是提案编号,V 是选定的值
-
Acceptor 收到 Accept (N, V) 请求后,如果它没有承诺过不接受编号为 N 的提案(即它没有响应过编号大于 N 的 Prepare 请求),就接受这个提案并返回接受响应
当一个提案被大多数 Acceptor 接受后,该提案的值就被选定(Chosen)。Paxos 保证只有一个值会被选定,并且一旦值被选定,所有进程最终都能学习到这个值。
3.3 多值 Paxos 与连续提案
基本 Paxos 算法只能就单个值达成一致,每次只能处理一个提案。这在实际应用中效率很低,因为大多数场景需要处理连续的多个提案。为此,研究者提出了Multi-Paxos,通过以下优化实现连续提案处理:
Leader 选举优化:Multi-Paxos 选举一个相对稳定的 Leader 来处理连续的多个提案,避免每次提案都进行完整的两阶段流程。这个 Leader 被称为主 Proposer(Primary Proposer),负责协调后续的所有提案
快速路径优化:在 Leader 稳定的情况下,后续提案可以跳过 Prepare 阶段,直接进入 Accept 阶段。这大大减少了通信开销,提高了系统性能
活锁问题处理:Paxos 存在活锁风险,当两个 Proposer 同时提出更高编号的提案时,可能导致系统无法前进。解决方法是让 Proposer 在发现有更高编号的提案时,等待一段随机时间后再重新提案
3.4 一致性保证与安全性证明
Paxos 协议的安全性基于严格的数学证明,主要包括以下保证:
安全性(Safety)保证:
-
只有一个值会被选定:一旦某个值被大多数 Acceptor 接受,就不能有其他值被选定
-
一旦值被选定,所有进程最终都会学习到这个值:通过 Learner 机制,所有节点最终都能获知被选定的值
-
如果一个进程接受了某个值,那么这个值一定是被选定的值或编号更高的提案的值
活性(Liveness)保证:只要有一个 Proposer 持续提出提案,并且网络最终能够正常工作,系统最终会达成共识。但在存在网络分区或多个 Proposer 竞争的情况下,可能出现活锁
Paxos 的数学证明相当复杂,涉及归纳法和不变式的定义。这也是 Paxos 被认为难以理解和实现的主要原因之一。
四、ZAB 协议的技术原理与实现机制
4.1 ZAB 协议的设计目标与架构特点
ZAB(ZooKeeper Atomic Broadcast)协议是为 Apache ZooKeeper 专门设计的分布式一致性协议,它不是一个通用的一致性算法,而是融合了崩溃恢复与原子广播的混合协议(27)。ZAB 的核心目标是确保 ZooKeeper 集群中所有节点的数据副本保持一致,同时应对节点崩溃、网络分区等异常场景。
ZAB 协议将 ZooKeeper 集群中的节点分为三种角色:
-
Leader(领导者):唯一处理写请求的节点,负责生成事务提案并广播给所有 Follower
-
Follower(追随者):参与 Leader 选举,接收并处理 Leader 的广播消息,参与事务投票
-
Observer(观察者):可选角色,只接收 Leader 的广播消息但不参与投票,主要用于扩展读性能
与 Raft 和 Paxos 相比,ZAB 的一个显著特点是引入了Observer 角色。Observer 不参与共识过程,因此不会影响 “多数派” 的计算,但可以分担读请求,提高系统的读性能。
4.2 崩溃恢复阶段
ZAB 协议的崩溃恢复阶段负责在集群启动或 Leader 故障时选举新的 Leader 并同步数据。这个阶段包括三个关键步骤:
Leader 选举(Fast Leader Election)
当集群启动或现有 Leader 崩溃时,所有 Follower(Observer 不参与)进入 LOOKING 状态,开始发起投票:
-
每个节点投票给自己认为最合适的 Leader,判断标准是 “zxid 最大”(因为 zxid 最大意味着数据最新),若 zxid 相同,则选择服务器 ID(myid)最大的节点
-
节点之间通过交换投票信息,统计得票情况
-
当某个节点获得超过半数 Follower 的投票(即⌈总 Follower 数 / 2⌉+1 票),则当选为新 Leader
-
选举成功后,新 Leader 进入 LEADING 状态,其他 Follower 进入 FOLLOWING 状态
数据同步(Synchronization)
新 Leader 当选后,需要确保所有 Follower 的数据与自己保持一致:
-
新 Leader 扫描本地事务日志,确定自己的最新 zxid(记为 max_zxid)
-
每个 Follower 向 Leader 发送自己的最新 zxid(记为 follower_zxid)
-
Leader 对比 follower_zxid 与 max_zxid:
-
若 follower_zxid == max_zxid:Follower 数据已最新,无需同步
-
若 follower_zxid < max_zxid:Leader 将 follower_zxid + 1 到 max_zxid 之间的事务日志发送给 Follower
- Follower 接收并执行这些日志,直到数据与 Leader 一致
广播新 epoch(Epoch Establishment)
数据同步完成后,Leader 会生成一个新的 epoch(比上一任 Leader 的 epoch 大 1),并向所有 Follower 广播 “新 epoch 通知”。Follower 接收后,将自己的 epoch 更新为新值,并向 Leader 返回确认。至此,崩溃恢复阶段结束,集群进入消息广播阶段。
4.3 原子广播阶段
当集群进入正常运行状态后,ZAB 协议通过原子广播机制处理客户端的写请求,确保所有事务以相同的顺序被所有节点接收和执行。
事务 ID(zxid)机制
ZAB 使用 64 位的 zxid(ZooKeeper Transaction ID)来标识事务的唯一性和顺序性:
-
高 32 位:epoch(纪元),代表 Leader 的任期,每次新 Leader 当选时 epoch 会加 1
-
低 32 位:事务计数器,代表当前 Leader 任期内生成的事务序号,从 0 开始递增
例如,zxid=0x100000001 表示 epoch=1,第 1 个事务。这种设计确保了全局事务的顺序性和唯一性。
消息广播流程
原子广播阶段的处理流程如下:
-
接收写请求:所有客户端写请求都路由到 Leader,Leader 根据请求内容生成事务提案
-
分配 zxid:Leader 为每个事务分配一个全局单调递增的 zxid
-
广播提案:Leader 将事务提案以 PROPOSAL 形式广播给所有 Follower(Observer 只接收不投票)
-
投票确认:Follower 接收提案后,先将提案持久化到本地事务日志,然后向 Leader 返回 ACK 投票
-
提交决策:当 Leader 收到超过半数 Follower 的 ACK 后,认为该事务已提交,向所有节点广播 COMMIT 指令
-
执行事务:Follower 收到 COMMIT 后,将事务应用到内存数据库(ZooKeeper DataTree)
ZAB 的原子广播机制具有以下特点:
-
顺序保证:严格保证事务的全局顺序,所有节点按 zxid 顺序执行事务
-
高效性:通过流水线优化,Leader 可以连续发送多个提案,Follower 异步处理
-
容错性:只要有超过半数节点存活,系统就能正常工作
4.4 与 ZooKeeper 的深度集成
ZAB 协议与 ZooKeeper 的设计深度绑定,体现了以下特点:
日志结构优化:ZAB 的事务日志与 ZooKeeper 的数据模型紧密结合,每个事务对应一个或多个节点操作(创建、更新、删除),日志中记录了完整的操作路径和数据内容
会话管理集成:ZAB 与 ZooKeeper 的会话机制深度集成,通过心跳检测和超时机制管理客户端会话。会话超时会触发临时节点的删除,这通过 ZAB 协议同步到整个集群
Watch 机制支持:ZooKeeper 的 Watch 机制(数据变更通知)依赖于 ZAB 协议的有序性保证。当节点数据发生变更时,ZAB 确保 Watch 事件按事务顺序发送给所有监听客户端
性能优化设计:ZAB 针对 ZooKeeper"读多写少" 的特点进行了优化,通过 Observer 角色扩展读性能,通过批量提交和流水线复制提高写性能(99)
五、三种协议的对比分析
5.1 核心机制对比
通过对三种协议的深入分析,可以从多个维度对它们进行对比:
| 对比维度 | Paxos | Raft | ZAB |
|---|---|---|---|
| 设计目标 | 通用分布式一致性协议 | 易理解和实现的一致性协议 | 专为 ZooKeeper 设计的原子广播协议 |
| 核心角色 | Proposer/Acceptor/Learner(抽象) | Leader/Follower/Candidate(具体) | Leader/Follower/Observer(具体) |
| 领导者机制 | 无固定 Leader(需 Multi-Paxos 扩展) | 强 Leader(读写必经 Leader) | 强 Leader(写必经 Leader) |
| 选举机制 | 多轮协商,可能出现活锁 | 单轮投票,随机超时 | Fast Leader Election,基于 zxid 和 myid |
| 日志复制 | 需 Multi-Paxos 支持连续复制 | Leader 主动推送,自动修复 | Leader 广播,Follower 同步 |
| 全局顺序 | 需额外机制实现 | 内置(通过 Leader 和日志索引) | 内置(通过 zxid 和 Leader) |
| 一致性级别 | 强一致性 | 强一致性 | 顺序一致性 |
| 容错能力 | 容忍⌊(N-1)/2⌋个节点故障 | 容忍⌊(N-1)/2⌋个节点故障 | 容忍⌊(N-1)/2⌋个节点故障 |
角色模型差异:Paxos 的角色是抽象的,一个节点可以同时充当多种角色;Raft 和 ZAB 的角色是具体的,每个节点在特定时刻只能处于一种角色。Raft 和 ZAB 都采用强 Leader 模型,而 Paxos 需要通过 Multi-Paxos 扩展才能实现类似的 Leader 机制(92)
选举机制差异:Paxos 的选举过程复杂,可能需要多轮协商,存在活锁风险;Raft 通过随机化选举超时和单轮投票机制,能够快速选出 Leader;ZAB 的 Fast Leader Election 基于 zxid(事务 ID)和 myid(节点 ID),能够快速确定拥有最新数据的 Leader(73)
日志复制差异:Paxos 的基本版本只能处理单个提案,需要 Multi-Paxos 扩展才能支持连续的日志复制;Raft 的日志复制由 Leader 主动发起,通过 AppendEntries RPC 推送,并能自动处理日志不一致的情况;ZAB 采用原子广播机制,Leader 将事务提案广播给所有 Follower,确保所有节点按相同顺序执行事务(68)
5.2 性能特征对比
性能是选择一致性协议时的重要考虑因素。根据实测数据(仅为相对大小),三种协议在性能方面存在显著差异:
| 协议 | 写延迟(ms) | 吞吐量(ops/s) | 故障恢复时间(s) | 网络分区容忍性 |
|---|---|---|---|---|
| Paxos | 15-20 | 4,500 | 5-10 | ★★★☆☆ |
| Raft | 8-12 | 12,000 | 2-5 | ★★★★☆ |
| ZAB | 3-5 | 45,000+ | 1-3 | ★★★★☆ |
写延迟对比:ZAB 协议表现最优,写延迟仅 3-5ms,这得益于其专为 ZooKeeper 设计的优化和流水线广播机制;Raft 次之,写延迟 8-12ms,通过批量提交和流水线复制实现了较好的性能;Paxos 的写延迟最高,为 15-20ms,主要因为其两阶段提交机制的固有开销(94)
吞吐量对比:ZAB 的吞吐量超过 45,000ops/s,远超其他两种协议,这主要得益于其在有序状态复制场景下的优化设计;Raft 的吞吐量为 12,000ops/s,通过简化的日志复制流程实现了较高的并发处理能力;Paxos 的吞吐量最低,仅为 4,500ops/s,主要受限于其复杂的多轮协商机制(94)
故障恢复时间对比:ZAB 的故障恢复时间最短,仅需 1-3 秒,这得益于其 Fast Leader Election 机制和基于 zxid 的数据同步策略;Raft 的故障恢复时间为 2-5 秒,通过预投票优化等机制缩短了恢复时间;Paxos 的故障恢复时间最长,需要 5-10 秒,主要因为其复杂的选举和同步过程(94)
性能优化机制对比:
-
Paxos:需要通过 Multi-Paxos、Fast Paxos 等扩展来提升性能,但实现复杂
-
Raft:通过批量提交、流水线复制、预投票等机制优化性能
-
ZAB:通过 Observer 角色扩展读性能,通过流水线广播和批量提交优化写性能(73)
5.3 实现复杂度与运维成本
实现复杂度是影响协议选择的另一个关键因素:
| 评估维度 | Paxos | Raft | ZAB |
|---|---|---|---|
| 理论复杂度 | ★★★★★(地狱级) | ★★☆☆☆(简单) | ★★★☆☆(中等) |
| 实现难度 | 极高(需要大量优化) | 相对容易(模块化设计) | 中等(需结合 ZooKeeper 理解) |
| 调试难度 | 极高(状态复杂) | 较低(状态清晰) | 中等(集成度高) |
| 运维成本 | ★★★★★(极高) | ★★☆☆☆(低) | ★★★☆☆(中等) |
| 学习曲线 | 陡峭(需要深入理解理论) | 平缓(逻辑清晰) | 中等(需要了解 ZooKeeper) |
理论复杂度:Paxos 的理论基础最为复杂,涉及严格的数学证明和不变式定义,被认为是 “地狱级” 难度;Raft 通过问题分解和清晰的角色定义,大大降低了理解难度;ZAB 虽然理论上不如 Paxos 复杂,但由于与 ZooKeeper 深度集成,需要结合具体实现来理解
实现挑战:
-
Paxos:基本 Paxos 只能处理单个提案,实际应用需要实现 Multi-Paxos、Fast Paxos 等多个变种,还要处理活锁、脑裂等问题,实现极其复杂
-
Raft:通过 Leader 选举、日志复制、安全性三个独立子问题的设计,使得实现相对简单。已有多个成熟的开源实现(如 etcd、Consul)
-
ZAB:虽然核心算法相对简单,但与 ZooKeeper 的深度集成增加了实现复杂度,需要理解 ZooKeeper 的整体架构(43)
运维考量:
-
Paxos:由于实现复杂,运维难度大,需要专业团队维护,容易出现难以排查的问题
-
Raft:状态清晰,故障恢复机制明确,运维相对简单,社区支持完善
-
ZAB:需要熟悉 ZooKeeper 的运维模式,包括节点管理、数据备份、性能调优等
5.4 适用场景对比
不同协议适用于不同的应用场景,选择时需要综合考虑业务需求:
| 应用场景 | 推荐协议 | 理由 | 典型应用 |
|---|---|---|---|
| 金融交易系统 | Paxos/Raft | 强一致性要求,可容忍较高延迟 | 银行核心系统、证券交易 |
| 配置管理中心 | Raft | 易实现、易运维、性能适中 | etcd、Consul |
| 服务注册发现 | Raft/ZAB | 读多写少,需要高可用 | Kubernetes、ZooKeeper |
| 分布式协调 | ZAB | 有序性要求高,性能要求极高 | ZooKeeper、Kafka(KRaft 模式) |
| 分布式数据库 | Raft | 强一致性、高性能、易运维 | TiDB、CockroachDB |
| 跨数据中心部署 | Raft | 支持 Multi-Raft,灵活的分区管理 | YugabyteDB |
强一致性场景:金融交易系统、分布式数据库等对数据一致性要求极高的场景,Paxos 和 Raft 都是可选方案。Paxos 理论基础更扎实,但实现复杂;Raft 实现简单,运维成本低,是更实际的选择
配置管理场景:配置管理通常具有读多写少、对一致性要求高的特点。Raft 协议的易实现和易运维特性使其成为首选,etcd 和 Consul 都是基于 Raft 的成功案例(79)
分布式协调场景:如果应用需要分布式锁、选主、配置同步等协调功能,ZooKeeper 结合 ZAB 协议是理想选择。ZAB 在有序状态复制方面的优势使其特别适合这类场景(100)
云原生场景:在 Kubernetes 等云原生环境中,etcd 作为默认的键值存储和配置中心,基于 Raft 协议实现了高可用和强一致性。Raft 的简单性和成熟度使其成为云原生生态的首选(80)
169万+

被折叠的 条评论
为什么被折叠?



