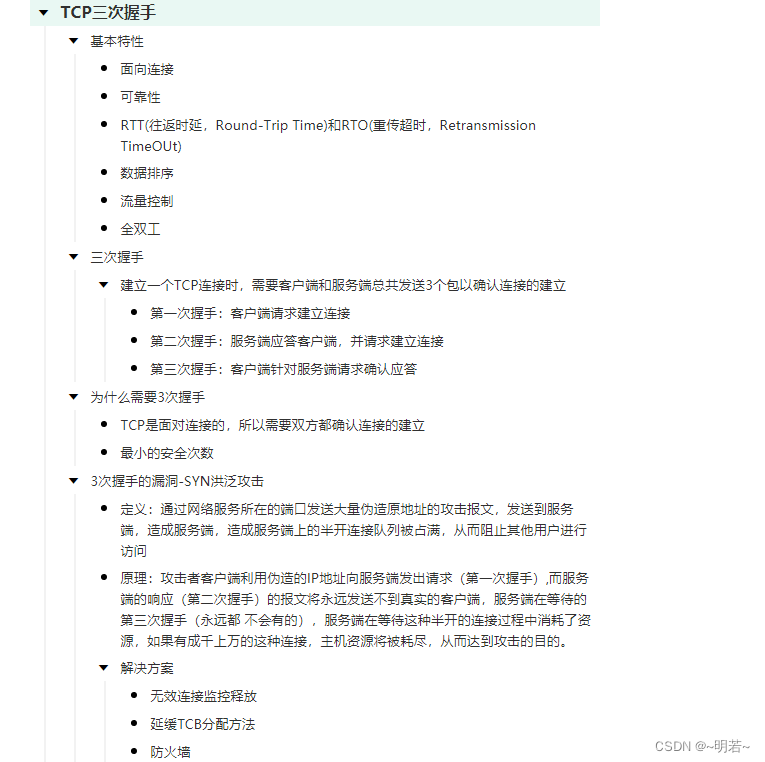
Tcp三次握手

tcp四次握手

三次握手过程

四次挥手过程

博客主要介绍了TCP的三次握手和四次挥手过程,包括三次握手的具体流程以及四次挥手的详细步骤,这些内容在网络通信中至关重要,是理解TCP/IP协议的关键部分。
Tcp三次握手

tcp四次握手

三次握手过程

四次挥手过程

19万+
50万+
405
114

被折叠的 条评论
为什么被折叠?