Mopira认证步骤
- Login 注册
- Administer Products
- 提交产品系列:提交产品系列中现在或将来存在的产品
- 提交自测产品 [产品应归属于第二步骤中提交的产品]
a) Mopria Certification Test Tool Version
b) 合规表格
c) 测试工具测试结果
d) 一致性结果/弃权请求
e) WIFI联盟证书(wifi Alliance Certification)
f) 添加/编译自测产品详细信息
g) 添加产品 - CBS产品提交
a) 添加CBS产品:上传相似度申请表/产品相似性的正当理由
b) 添加/编辑CBS产品 - 品牌产品提交
a) 母公司下面添加一个品牌产品
b) 编辑品牌产品 - OEM产品提交:original equipment manufacture原始设备制造商
a) 在母公司下添加一个OEM产品:OEM供应商信息
b) 将OEM产品添加为OEM客户
c) 编辑一个OEM客户产品 - 将产品添加到一个子品牌中
a) 为了根据品牌来分配产品,子品牌组和产品系列完全分开 - 报告
a) 最终修订报告
认证相关
账号申请:
1. 提交线上申请表格
2. 公司信息和LOGO提交
3. 线上协议签署
初次账号申请会提供给三个月的试用期,试用期内取消不收取任何费用,试用期后取消会按照比例 收取会员费用
| 会员等级 | 费用 | 备注 |
|---|---|---|
| 软件支持者 | 10000美元/年 | 硬件认证费用为2万美金/个 软件解决方案为6000美金/个 |
| 执行者 | 30000美元/年 | 硬件认证费用为6000美金/个 |
| 执行会员 | 50000美元/年 | - |
| 创始人和 有席位的执行会员 | 125000美元/年 | - |
说明:
认证的费用可在日历年度内用于升级到更高会员级别,升级后产品认证费用和新的会员等里保持一致
未收到付款前,不会处理提交的文件,未付款的申请会在120天内从系统中清除
认证过程:
需要下载最新版本的认证包和认证工具
在网上提交申请和测试报告,测试报告由MCT测试工具生成
如果通过Mopria认证必须通过WI-FI联盟的认证
核心认证的测试包括外部认证的验证,比如WI-FI联盟的认证,Bonjour一致性等
如果原产品已经通过自测试Mopria测试,则其通过相似性认证的产品可以不用测试也可以完成Mopira认证
一旦一个产品通过Mopria认证,Mopria的商标可以显示在其生命周期之上,前提是该产品没有被修改过
供应商在原始认证日期后任何时间内更新固件,无需重新认证打印机,但如果修改了IPP/ESCL或传输协议,需要通过ECO流程提交产品修订版
翻新模型验证:指仅更换型号,即今提交翻新模型的验证
规范更新:需要在3年内完成对该产品的认证
相似性认证:需要确保母产品在过去12个月内通过测试进行认证
后期测试:在出现版本更新(Mopria打印库)时,需要进行测试或重新验证,若无修改,则每两年需要认证一次所有基于Mopria库的产品
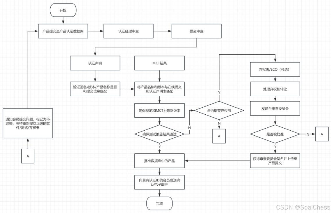
认证产品认证流程

若Mopria认为产品有问题/不符合市场需求/市场问题反馈,则需要递送第三方测试,所有缠身的费用由承担人承担。
在测试用例中,可能涉及到第三方对比测试【已在Mopria清单中的机器,通用的Android和Windows机器】
2962






