一、设计原则
三极管作为开关控制设备的两个原则:
1、NPN型三极管:从设备取电流,导向GND。
2、PNP型三极管:从电源取电流,导向设备。
二、理论计算(设计规则推演)
分别以NPN和PNP控制三极管为例,介绍其设计原则。
正确设计

PNP控制设备:从电源取电流,导向设备。
控制输入IN的电压Vin=0/3.3V。
蜂鸣器工作电流为:20mA 三极管放大倍数β=Ic/Ib=100
计算:基极电流Ib=(3.3-0.7)/10000=0.26mA
Ic=Ibβ=0.26100=26mA>20mA
蜂鸣器正常工作。

NPN控制设备:从设备取电流,导向GND。
控制输入IN的电压为Vin=0/3.3V。
蜂鸣器工作电流为:20mA 三极管放大倍数β=Ic/Ib=100
计算:基极电流Ib=(Vin-0.7)/10000==0.26mA
Ic=Ibβ=0.26100=26mA>20mA
蜂鸣器正常工作。
错误设计

PNP控制设备:从电源取电流,导向设备。
控制输入IN的电压Vin=0/3.3V。
蜂鸣器工作电流为:20mA 三极管放大倍数β=Ic/Ib=100
计算:基极电流Ib=(3.3-0.7-蜂鸣器压降)/10000=?mA
蜂鸣器压降是不确定的,其压降与声音强度有关。

NPN控制设备:从设备取电流,导向GND。
控制输入IN的电压为Vin=0/3.3V。
蜂鸣器工作电流为:20mA 三极管放大倍数β=Ic/Ib=100
计算:基极电流Ib=(Vin-0.7-蜂鸣器压降)/10000==?mA
蜂鸣器压降是不确定的,其压降与声音强度有关。
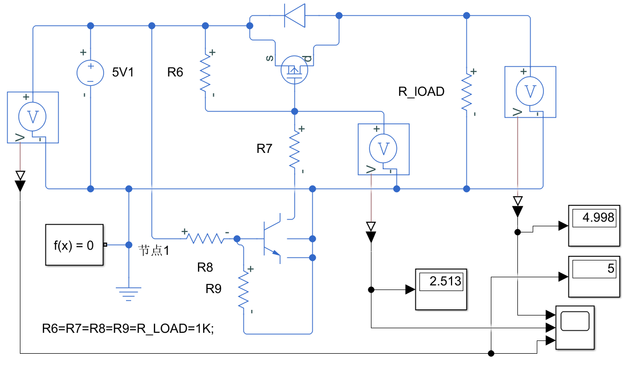
三、三极管和MOS管组合控制电源开关(MATLAB仿真)

如上图所示为三极管和MOS管组合控制电源开关的MATLAB仿真电路,节点1可不接电源,接单片机I/O口,可实现单片机控制电源开关。
节点1为高电平时,NPN三极管导通,R7接地,VG=2.5V,VS=5V,VGS=-2.5V<VGS(th).MOS管导通。
节点1为低电平时,NPN三极管不通,VG=VS=5V,MOS管截止。
865

被折叠的 条评论
为什么被折叠?



