在现代 Node.js 后端开发中,如何优雅、安全地管理数据库 schema 的变更和初始数据,是一个至关重要却又常常被忽视的课题。我们将数据库代码通过 Git 进行版本控制,那么数据库结构本身呢?初始数据呢?
Sequelize 作为 Node.js 生态中成熟的 ORM 解决方案,通过迁移和种子数据这两个核心概念,为我们的数据库架构提供了一套完整、可靠且可版本控制的解决方案。本文将深入剖析这套机制,并展示如何在多环境中落地实践。
一、核心概念:拆解 Sequelize 生态
在深入工作流程之前,我们首先需要清晰地理解其中涉及的关键组件及其职责。
1. Sequelize (ORM 库)
角色:数据库操作的执行者。
Sequelize 本身是一个 ORM 库,它充当了 JavaScript 世界和关系型数据库之间的翻译官。它让你能够使用 JavaScript 类和对象来定义和操作数据库中的表和记录,无需编写冗长的原生 SQL。
2. Sequelize CLI (命令行工具)
角色:项目脚手架与流程指挥官。
这是一个独立的命令行工具,用于创建和管理 Sequelize 项目的结构。它不直接参与应用运行时的数据库操作,而是负责生成必要的文件(如模型、迁移脚本和种子文件),并执行相关命令。
3. 迁移脚本文件
角色:数据库结构的版本控制蓝图。
迁移是描述如何对数据库 schema 进行增量修改的 JavaScript 文件。每个文件都包含 up 和 down 两个函数。
up:定义如何应用此次变更(例如,创建新表、添加字段)。down:定义如何撤销此次变更(即回滚)。
文件名以时间戳为前缀,确保了变更历史的正确顺序。迁移负责管理数据库的结构。
4. 模型文件
角色:数据结构与业务逻辑的映射。
模型是一个 JavaScript 类,它映射到数据库中的一张表。它定义了表的结构(字段名、数据类型、约束)以及可以与数据交互的方法(如自定义查询、钩子等)。模型负责在应用运行时操作数据。
5. 种子数据文件
角色:应用基础数据的初始化器。
种子数据是应用程序启动和运行所必需的基础数据集。它与迁移有着本质的区别:
| 特性 | 迁移 | 种子数据 |
|---|---|---|
| 目的 | 管理数据库结构的变更 | 填充数据库内容 |
| 幂等性 | 必须是幂等的(可重复执行) | 应该是幂等的(推荐使用upsert) |
| 内容 | 创建/修改表、字段、索引 | 插入基础数据(用户、配置、类别等) |
| 环境依赖 | 在所有环境基本一致 | 在不同环境(如生产与开发)可能不同 |
种子数据的典型场景:
- 核心配置:系统设置、权限角色、国家城市列表。
- 默认用户:管理员账户、测试用户。
- 基础分类:文章分类、产品类型、订单状态。
- 测试数据:开发/测试环境所需的大量模拟数据。
6. SequelizeMeta 表
角色:迁移状态的追踪器。
当您首次运行迁移时,Sequelize 会在您的数据库中自动创建此表。它只有一个 name 字段,用于记录所有已经执行过的迁移脚本的文件名。这是 Sequelize 知道"接下来该执行哪个迁移"的关键。
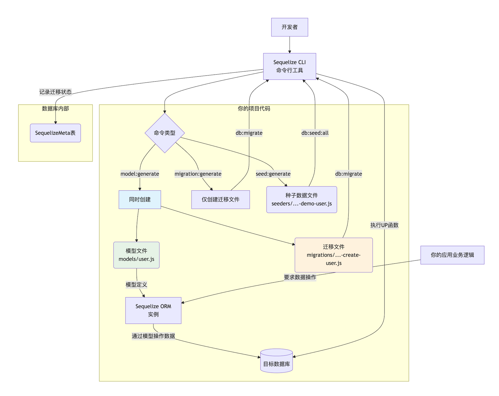
二、关系图谱:组件间的内在联系
这些组件并非孤立存在,而是构成了一个紧密协作的体系。下图清晰地展示了它们之间的关系:

解读:
- 开发者 通过 CLI 创建 模型文件、迁移文件和种子文件。
- 迁移文件 通过 CLI 被执行,直接修改数据库结构,并将其状态记录在 SequelizeMeta 表中。
- 种子文件 通过 CLI 被执行,向数据库填充初始数据。
- 模型文件 为 Sequelize ORM 提供定义,使得业务逻辑能够通过 ORM 安全地操作数据库中的数据。
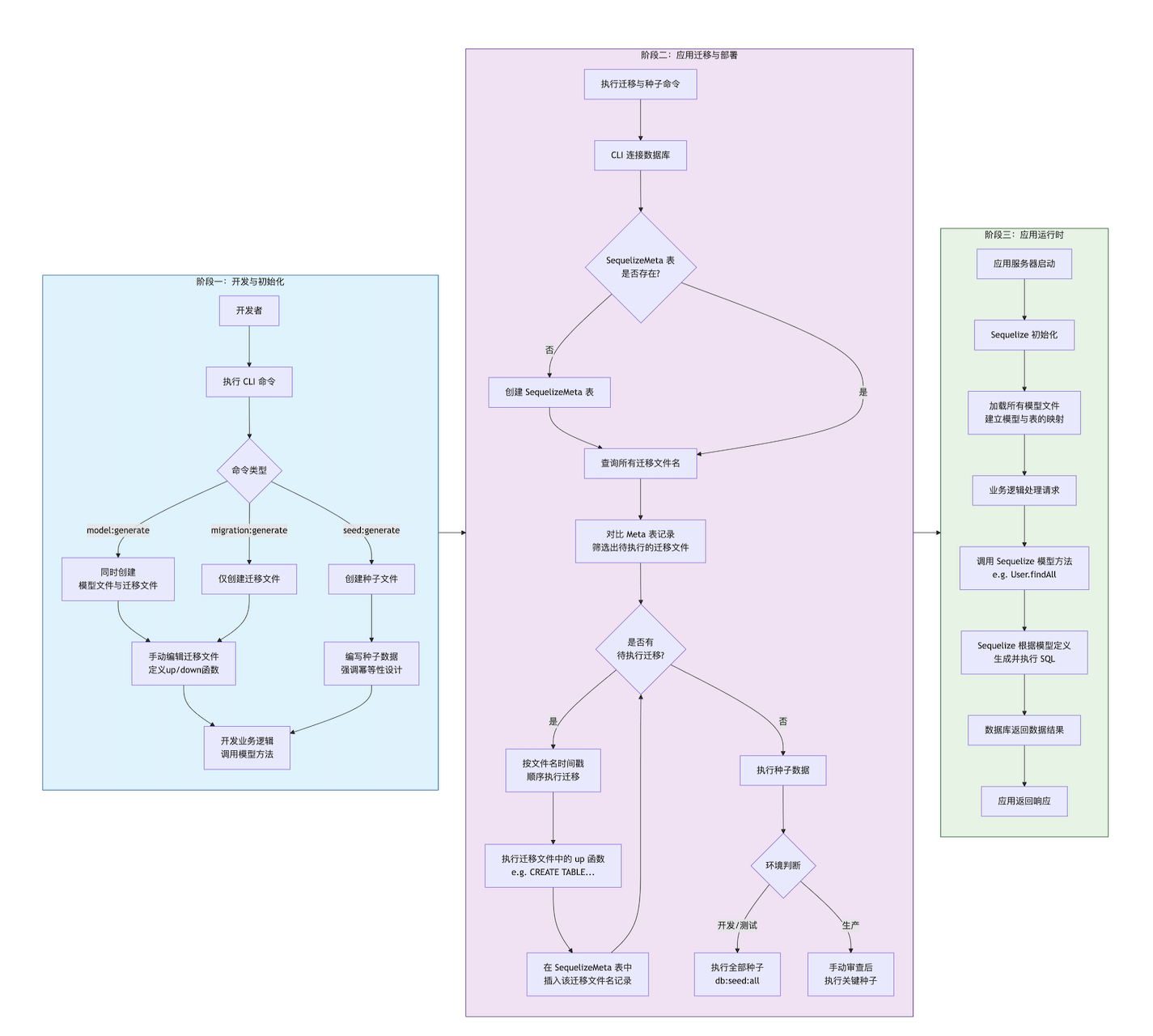
三、工作流程:从开发到生产的完整周期
理解了静态关系后,让我们通过一个动态流程图,来俯瞰从开发到上线的完整工作流。这个过程可以清晰地划分为三个主要阶段。

阶段一:开发与初始化 (蓝色)
- 创建变更:开发者使用 CLI (
model:generate,migration:generate,seed:generate) 创建蓝图。 - 定义变更:在生成的迁移文件中,精确编写
up(前进) 和down(回滚) 函数。这是数据库版本控制的核心。 - 准备数据:在种子文件中,使用幂等性设计准备初始数据。
- 准备逻辑:在模型文件和业务代码中为新的数据结构和内容做好准备。
阶段二:应用迁移与部署 (紫色)
- 触发迁移:在部署至任何环境时,运行
db:migrate命令。 - 状态检查:CLI 连接数据库,检查
SequelizeMeta表是否存在,并获取已执行的迁移列表。 - 计算差量:CLI 对比本地迁移文件与
SequelizeMeta表记录,计算出需要执行的"差量"迁移。 - 按序执行:严格按照时间戳顺序,逐个执行差量迁移的
up函数,并对数据库 schema 进行实际修改。 - 记录状态:每成功执行一个迁移,就在
SequelizeMeta表中记录一条,确保幂等性。 - 执行种子:根据环境策略执行相应的种子数据。
阶段三:应用运行时 (绿色)
- 应用启动:应用启动,Sequelize 初始化,加载所有模型定义。
- 模型操作:业务逻辑完全通过 Sequelize 模型进行数据操作。Sequelize 负责将 JS 调用转换为正确的 SQL,并返回结构化结果。
四、多环境下的种子数据管理策略
不同环境对种子数据的需求和安全要求截然不同。下图清晰地展示了在不同环境中如何管理种子数据:
1. 开发环境
- 目标:为开发者提供快速启动和丰富的测试场景。
- 数据量:大量、多样化的模拟数据。
- 内容:默认管理员、多个测试用户、完整的模拟业务数据。
- 执行方式:
db:seed:all - 示例种子:
seeders/2024111301-core-roles.js(核心角色)seeders/2024111302-admin-user.js(管理员)seeders/2024111303-demo-posts.js(100篇模拟博客文章)
2. 测试环境
- 目标:保证测试的一致性和可重复性。
- 数据量:稳定、最小化的数据集。
- 内容:仅包含测试用例依赖的核心数据。
- 执行方式:在每次测试套件运行前,执行
db:migrate:undo:all→db:migrate→db:seed:all,确保数据库状态一致。 - 安全注意:绝不包含真实用户数据。
3. 生产环境
- 目标:安全地初始化系统运行所需的最小数据集。
- 数据量:极少,仅限于系统运行必需的数据。
- 内容:管理员账户(密码通过环境变量注入)、系统配置、基础分类。
- 执行方式:通过 CI/CD 管道在部署后手动触发执行特定种子,并伴有严格审核。
- 安全要求:
- 管理员密码必须从环境变量读取,绝不能硬编码在种子文件中。
- 操作前必须备份数据库。
- 详细记录种子执行日志。
五、具体实践与代码示例
1. 项目初始化与常用命令
# 初始化 Sequelize 项目结构
npx sequelize-cli init
# 创建模型和迁移
npx sequelize-cli model:generate --name User --attributes username:string,email:string,role:string
# 创建迁移文件
npx sequelize-cli migration:generate --name add-age-to-user
# 创建种子文件
npx sequelize-cli seed:generate --name admin-user
# 执行迁移
npx sequelize-cli db:migrate
# 执行所有种子
npx sequelize-cli db:seed:all
# 撤销最近一次迁移
npx sequelize-cli db:migrate:undo
# 撤销所有种子
npx sequelize-cli db:seed:undo:all
2. 迁移文件示例
// migrations/20241113065809-create-user.js
'use strict';
module.exports = {
async up(queryInterface, Sequelize) {
await queryInterface.createTable('Users', {
id: {
allowNull: false,
autoIncrement: true,
primaryKey: true,
type: Sequelize.INTEGER
},
username: {
type: Sequelize.STRING,
allowNull: false,
unique: true
},
email: {
type: Sequelize.STRING,
allowNull: false,
unique: true
},
createdAt: {
allowNull: false,
type: Sequelize.DATE
},
updatedAt: {
allowNull: false,
type: Sequelize.DATE
}
});
},
async down(queryInterface, Sequelize) {
await queryInterface.dropTable('Users');
}
};
3. 种子文件示例(幂等性设计)
// seeders/2024111302-admin-user.js
'use strict';
module.exports = {
async up(queryInterface, Sequelize) {
// 使用 upsert 确保幂等性:如果存在则更新,不存在则插入
await queryInterface.bulkInsert('Users', [{
id: 1,
username: 'admin',
email: 'admin@example.com',
role: 'administrator',
createdAt: new Date(),
updatedAt: new Date()
}], {
updateOnDuplicate: ['username', 'email', 'role', 'updatedAt'] // 冲突时要更新的字段
});
},
async down(queryInterface, Sequelize) {
// 通常撤销操作是删除插入的数据
await queryInterface.bulkDelete('Users', { id: 1 });
}
};
4. 生产环境安全种子示例
// seeders/2024111302-admin-user.js
'use strict';
require('dotenv').config(); // 加载环境变量
module.exports = {
async up(queryInterface, Sequelize) {
const adminPassword = process.env.INITIAL_ADMIN_PASSWORD;
if (!adminPassword) {
throw new Error('INITIAL_ADMIN_PASSWORD environment variable is required');
}
// 使用 bcrypt 在种子中哈希密码
const bcrypt = require('bcrypt');
const hashedPassword = await bcrypt.hash(adminPassword, 10);
await queryInterface.bulkInsert('Users', [{
username: 'system-admin',
email: 'admin@company.com',
password: hashedPassword,
role: 'administrator',
createdAt: new Date(),
updatedAt: new Date()
}], {
updateOnDuplicate: ['email', 'password', 'role', 'updatedAt']
});
},
async down(queryInterface, Sequelize) {
await queryInterface.bulkDelete('Users', {
username: 'system-admin'
});
}
};
5. 开发环境快速启动脚本
{
"scripts": {
"db:reset": "npx sequelize-cli db:migrate:undo:all && npx sequelize-cli db:migrate && npx sequelize-cli db:seed:all",
"db:refresh": "npx sequelize-cli db:migrate:undo:all && npx sequelize-cli db:migrate && npx sequelize-cli db:seed:all",
"db:seed:dev": "npx sequelize-cli db:seed:all"
}
}
6. CI/CD 管道集成示例
# .github/workflows/deploy.yml
jobs:
deploy:
steps:
- name: Run Database Migrations
run: npx sequelize-cli db:migrate
env:
DATABASE_URL: ${{ secrets.PRODUCTION_DB_URL }}
- name: Conditionally Seed Production Data
if: github.ref == 'refs/heads/main'
run: |
if [ "${{ inputs.run_seed }}" == "true" ]; then
npx sequelize-cli db:seed --seed 2024111302-admin-user.js
fi
env:
DATABASE_URL: ${{ secrets.PRODUCTION_DB_URL }}
INITIAL_ADMIN_PASSWORD: ${{ secrets.INITIAL_ADMIN_PASSWORD }}
六、最佳实践总结
-
严格的分离关注点:迁移管结构,种子管内容,模型管操作。这是 Sequelize 工作流的核心哲学。
-
幂等性是生命线:所有迁移和种子脚本必须可重复执行而无副作用。迁移通过
SequelizeMeta表保证,种子通过upsert或先检查后插入的模式保证。 -
环境差异化配置:
- 开发环境:数据求丰富,支持快速开发和测试。
- 测试环境:数据求稳定,保证测试一致性。
- 生产环境:数据求最小化,强调安全与审计。
-
安全第一原则:
- 生产环境种子不包含敏感信息。
- 密码等机密通过环境变量注入。
- 生产环境操作前必须备份。
- 详细记录所有操作日志。
-
版本控制一切:迁移文件、种子文件和模型文件一样,必须纳入版本控制,确保环境间的一致性。
-
完整的回滚能力:每个迁移和种子都必须提供可靠的
down函数,这是应对错误变更的安全网。 -
文档化与团队共识:在项目文档中明确记录每个迁移和种子的作用,确保团队成员理解数据库变更的影响。
结论
Sequelize 通过将数据库 schema 和数据管理流程化为 开发 → 迁移 → 种子 → 记录 → 运行 的清晰步骤,成功地将在代码领域已非常成熟的版本控制理念应用到了数据库层面。这套体系不仅解决了团队协作中的 schema 同步难题,更为应用部署提供了可预测性和可靠性。
理解迁移与模型各司其职的哲学,掌握种子数据在多环境下的管理策略,善用 SequelizeMeta 表的状态管理,你将能构建出真正健壮、可维护的数据驱动型应用。这不仅是技术实现,更是工程卓越的体现,是任何严肃的 Node.js 后端项目都应该采纳的工程实践。
吾问启玄关,艾理顺万绪!

1653

被折叠的 条评论
为什么被折叠?



