基础操作
视图与导航
| 功能 | 快捷键 | 说明 |
|---|---|---|
| 旋转视图 | 鼠标中键拖动 | 围绕模型旋转视角 |
| 平移视图 | Shift + 中键 | 上下左右移动视图 |
| 缩放视图 | 滚轮 / Ctrl + 中键 | 拉近或拉远 |
| 正视图 | 数字键盘 1 | 前视图 |
| 侧视图 | 数字键盘 3 | 右视图 |
| 顶视图 | 数字键盘 7 | 顶视图 |
| 透视/正交切换 | 数字键盘 5 | 3D / 平面视图 |
| 聚焦选中物体 | 小键盘 . | 居中查看 |

对象移动、旋转、放缩
| 功能 | 快捷键 | 说明 |
|---|---|---|
| 移动 | G | 移动物体 |
| 旋转 | R | 旋转物体 |
| 缩放 | S | 缩放物体 |
| 沿轴操作 | G/R/S + X/Y/Z | 限制到指定轴 |
| 复制 | Shift + D | 普通复制 |
| 删除 | X / Delete | 删除物体 |
| 应用变换 | Ctrl + A | 应用位移/旋转/缩放 |
| 隐藏物体 | H | 隐藏选中 |
| 显示全部 | Alt + H | 取消隐藏 |
视图分割

3D 游标 设置导入模型的原点 建模“参考点”
| 功能 | 快捷键 | 说明 |
|---|---|---|
| 放置 3D 游标 | Shift + 右键 | 在视图中点击放置 |
| 精确放置 | Shift + S → Cursor to Selected | 游标对齐到选中 |
| 游标回到原点 | Shift + S → Cursor to World Origin | 回到 (0,0,0) |
| 数值输入 | N → View → 3D Cursor | 精确输入坐标 |
| 显示/隐藏 | Overlays → 3D Cursor | 开关显示 |
- Shift + S:

| 功能 | 设置位置 | 说明 |
|---|---|---|
| 以游标为中心旋转 | Transform Pivot → 3D Cursor | 围绕游标旋转 |
| 以游标为中心缩放 | 同上 | 围绕游标缩放 |
| 局部建模 | 编辑模式 | 作为局部操作轴心 |
编辑模型
选择模型
| 功能 | 快捷键 | 说明 |
|---|---|---|
| 进入/退出编辑模式 | 选择模型+Tab | 对网格进行编辑 |
| 顶点选择 | 1 | 点模式 |
| 边选择 | 2 | 边模式 |
| 面选择 | 3 | 面模式 |
| 多模式切换 | Shift + 1/2/3 | 混合选择 |
| 全选/取消 | A / Alt + A | 选择全部 / 取消 |
| 反选 | Ctrl + I | 反向选择 |

- alt+Z可进入透视模式,进行透视选择

基础编辑
| 功能 | 快捷键 | 说明 |
|---|---|---|
| 移动 | G | 移动点/边/面 |
| 旋转 | R | 旋转 |
| 缩放 | S | 缩放 |
| 轴向限制 | G/R/S + X/Y/Z | 沿轴操作 |
| 法线方向缩放 | Alt + S | 沿法线推拉 |
| 微调 | 操作时按 Shift | 精细调整 |
细分 :选中右键subdevided

挤出

| 功能 | 快捷键 | 说明 |
|---|---|---|
| 挤出 | E | 创建新几何 |
| 单独挤出 | Alt + E | 不“牵连”旁边的面 |
| 内插面 | I | Inset |
| 倒角(边) | Ctrl + B | 边倒角 |
| 倒角(点) | Ctrl + Shift + B | 顶点倒角 |
| 环切 | Ctrl + R | 添加循环边 |
| 切刀 | K | 自由切割 |
| 填充 | F | 封面 / 建面 |
| 断开 | V | 分离但不断对象 |
- 选择技巧
| 功能 | 快捷键 | 说明 |
|---|---|---|
| 选边环 | Alt + 左键 | 选择 Edge Loop |
| 选边带 | Ctrl + Alt + 左键 | Edge Ring |
| 扩展选择 | Ctrl + + | 扩展 |
| 缩小选择 | Ctrl + - | 缩小 |
| 选择相连 | L | 选中连接部分 |
| 选择同类 | Shift + G | 相似属性选择 |
删除&分割
| 功能 | 快捷键 | 说明 |
|---|---|---|
| 删除 | X | 删除点/边/面 |
| 溶解 | X → Dissolve | 保留形状 |
| 分离面 | V | 选择有三条线相交的顶点 |
| 切刀工具 | K | 空格退出 |
- 分离V


合并
| 功能 | 快捷键 | 说明 |
|---|---|---|
| 合并顶点 | M | 到中心 / 最近 |
| 清理重叠点 | M → By Distance | 焊接点 |
| 填补洞口 | Alt + F | 智能填充 |
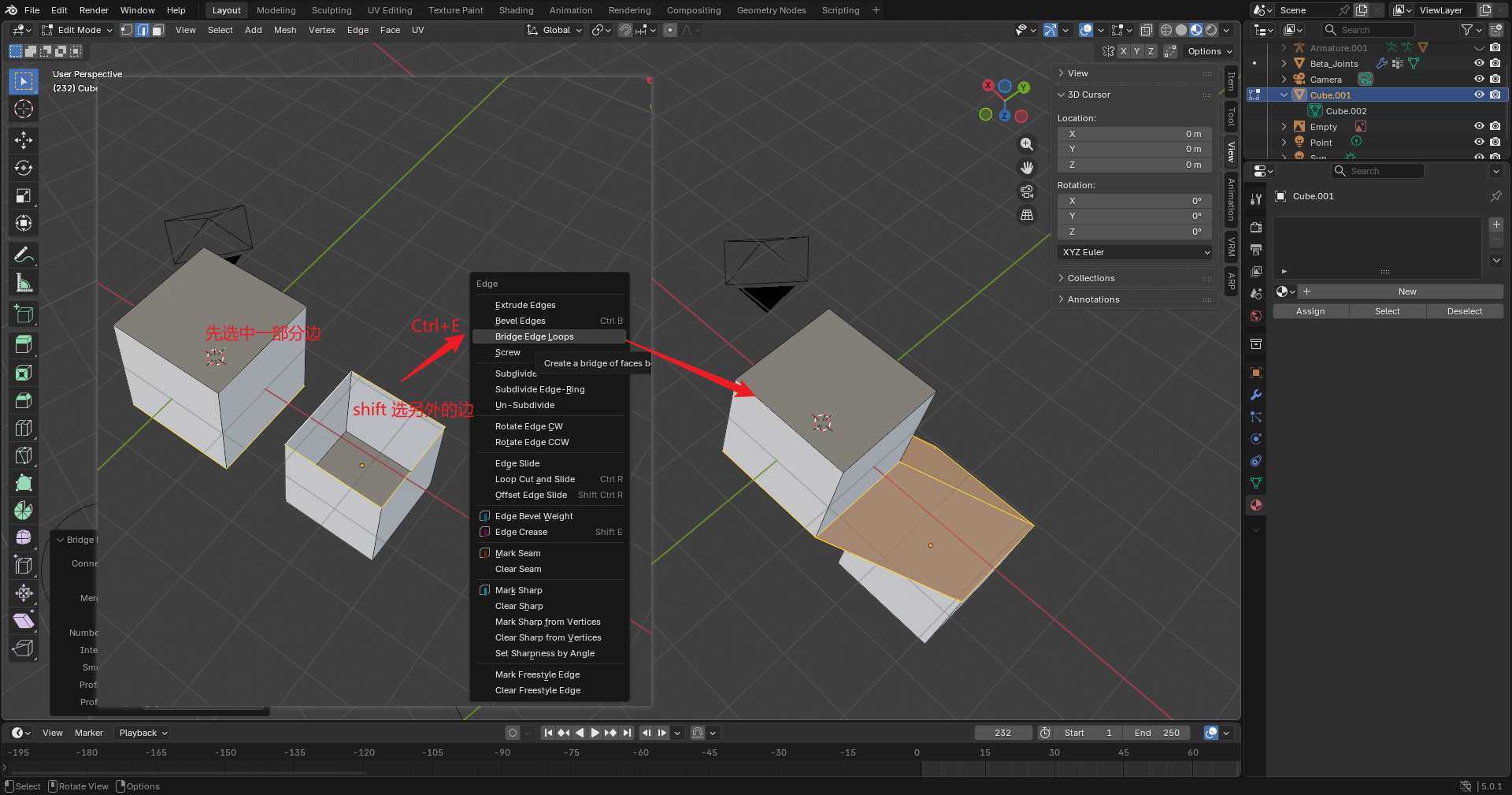
| 合并为一个物体 | Ctrl+J | 逻辑上的一个物体,合并的基础 |
| 桥接边 | Ctrl+E | 先 Ctrl+J |
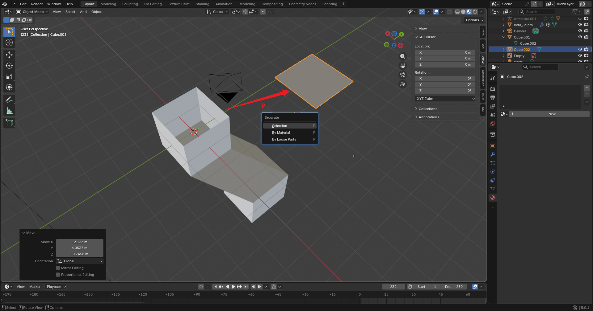
| 分离选中项目 P |
- 合并顶点

- 桥接边

- 分离选中项目

材质与渲染基础
渲染引擎

| 渲染引擎 | 类型 | 渲染速度 | 真实感 | 实时预览 | 主要优点 | 主要缺点 | 适用场景 |
|---|---|---|---|---|---|---|---|
| Eevee | 实时渲染 | 快 | 优 | 是 | 速度极快、接近游戏效果 | 光照与反射不完全真实 | 动画、游戏、美术预览 |
| Cycles | 光线追踪 | 慢 | 优 | 否 | 物理真实、电影级质量 | 渲染慢、硬件要求高 | 写实渲染、产品、建筑 |
| Workbench | 视口渲染 | 快 | 一般 | 是 | 超快、专注模型结构 | 无法正式输出 | 建模、拓扑检查 |
渲染操作
| 功能分类 | 操作 | 快捷键 | 说明 |
|---|---|---|---|
| 渲染 | 渲染当前帧 | F12 | 开始正式渲染 |
| 渲染 | 渲染动画 | Ctrl + F12 | 渲染时间轴动画 |
| 渲染 | 关闭渲染窗口 | Esc | 停止/关闭渲染 |
| 视图 | 视口渲染模式 | Z → 渲染 | 实时查看渲染效果 |
| 视图 | 材质预览 | Z → 材质预览 | 快速看材质 |
| 视图 | 实体显示 | Z → 实体 | 建模视图 |
| 视图 | 线框显示 | Z → 线框 | 查看拓扑 |

| 功能分类 | 操作 | 快捷键 | 说明 |
|---|---|---|---|
| 灯光 | 添加灯光 | Shift + A → Light | 点光/太阳光等 |
| 相机 | 添加相机 | Shift + A → Camera | 新建相机 |
| 相机 | 相机视角 | 小键盘 0 | 查看相机画面 |
| 相机 | 对齐到视图 | Ctrl + Alt + 小键盘 0 | 当前视角设为相机 |
| 输出 | 保存渲染 | F3 → Save Image | 保存渲染结果 |
| 设置 | 打开渲染属性 | 属性面板 → 渲染 | Eevee / Cycles 设置 |

添加材质

| 功能 | 快捷键/位置 | 说明 |
|---|---|---|
| 添加材质 | 材质属性 → New | 新建材质 |
| 编辑材质 | Shader Editor | 节点编辑 |
| 材质预览 | Z → 材质预览 | 快速查看效果 |
| 渲染 | F12 | 渲染当前画面 |
| 渲染引擎切换 | Eevee / Cycles | 实时 / 真实光追 |
关联材质(材质复用)

BSDF
- Blender 中常见的 BSDF(Bidirectional Scattering Distribution Function,双向散射分布函数):
| BSDF 类型 | 中文理解 | 主要作用 | 常见用途 |
|---|---|---|---|
| Principled BSDF | 通用物理材质/万能材质 | 集合多种特性(漫反射/金属/粗糙等) | 90% 场景首选,PBR 材质 |
| Diffuse BSDF | 漫反射 | 只反射,不高光 | 墙面、布料、粉笔 |
| Glossy BSDF | 镜面反射 | 产生高光反射 | 金属、抛光表面 |
| Glass BSDF | 玻璃 | 折射 + 反射 | 玻璃、水晶 |
| Refraction BSDF | 折射 | 仅折射 | 液体、特殊材质 |
| Transparent BSDF | 透明 | 不影响光线 | 贴图透明、窗洞 |
| Emission | 自发光 | 自身发光 | 屏幕、灯牌 |
| Subsurface Scattering | 次表面散射 | 光线进入内部再散射 | 皮肤、蜡、牛奶 |
| Velvet BSDF | 天鹅绒 | 边缘柔光 | 布艺、绒面 |
| Hair BSDF | 毛发 | 专用毛发光照 | 头发、毛皮 |
着色器编辑器

- 颜色:Base Color
- 金属 vs 塑料:金属度 Metallic
- 亮不亮、糊不糊:粗糙度 Roughness
- 真实感核心:Metallic + Roughness
- 高级质感:清漆层 Clearcoat / 次表面散射 Subsurface / 布料光泽 Sheen
| 属性 | 中文含义 | 作用说明 | 常见取值 / 用法 |
|---|---|---|---|
| Base Color | 基础颜色 | 材质的主颜色 | 颜色 / 贴图 |
| Metallic | 金属度 | 控制是否为金属 | 0=非金属,1=金属 |
| Roughness | 粗糙度 | 控制反射清晰度 | 0=镜面,1=哑光 |
| Specular | 高光强度 | 非金属表面反射 | 常用 0.3~0.6 |
| Specular Tint | 高光染色 | 高光是否带颜色 | 多用于有色塑料 |
| IOR | 折射率 | 光线折射强度 | 常见 1.45~1.5 |
| Transmission | 透射 | 光线穿透表面 | 玻璃/液体 |
| Alpha | 透明度 | 材质透明 | 0=全透明 |
| Emission | 自发光颜色 | 材质自身发光 | 屏幕、灯牌 |
| Emission Strength | 发光强度 | 控制亮度 | 数值越大越亮 |
| Subsurface | 次表面散射 | 光线进入内部 | 皮肤、蜡 |
| Subsurface Color | 散射颜色 | 内部颜色 | 接近真实肤色 |
| Subsurface Radius | 散射半径 | 不同通道深度 | 皮肤微调 |
| Normal | 法线 | 表面细节 | 接法线贴图 |
| Clearcoat | 清漆层 | 额外高光层 | 汽车漆 |
| Clearcoat Roughness | 清漆粗糙 | 清漆反射模糊度 | 0~0.3 |
| Sheen | 布料光泽 | 软高光 | 布料、织物 |
| Sheen Tint | 布料染色 | Sheen 颜色 | 少量使用 |
- 指定材质

有纹理的材质
- shift+A

- 默认的是uv纹理




uv模式与uv编辑器

- 进入编辑模式:

蒙版纹理叠加
- 略
凹凸感与置换变形
- 略
修改器
- 在 Blender 中,修改器(Modifier) 是一种非破坏性工具,用于对物体进行自动化或可控的变形、建模、布尔运算、模拟等操作,而无需直接修改原始网格。它类似“叠加的效果层”,可以随时调整、启用或删除,而不会永久改变原始几何体。
- 选中物体 → 属性栏 → 修改器图标(蓝色扳手)
- 点击 Add Modifier → 选择类型
- 调整参数 → 实时预览效果
- 可应用 Apply(永久修改)或保持非破坏性

| 类型 | 功能 | 示例用途 |
|---|---|---|
| Subdivision Surface | 网格细分与曲面平滑 | 圆滑模型、角色建模 |
| Mirror | 镜像复制 | 对称建模,如角色左右对称 |
| Array | 重复排列 | 栅格、建筑元素复制 |
| Boolean | 布尔运算 | 联集、差集、交集建模 |
| Solidify | 厚度 | 给平面或薄壳加厚 |
| Decimate | 简化网格 | 优化低多边形模型 |
| Bevel | 倒角 | 边缘圆滑,硬表面建模 |
| Shrinkwrap | 投影到表面 | 贴合曲面 |
- 使用修改器做简易变形

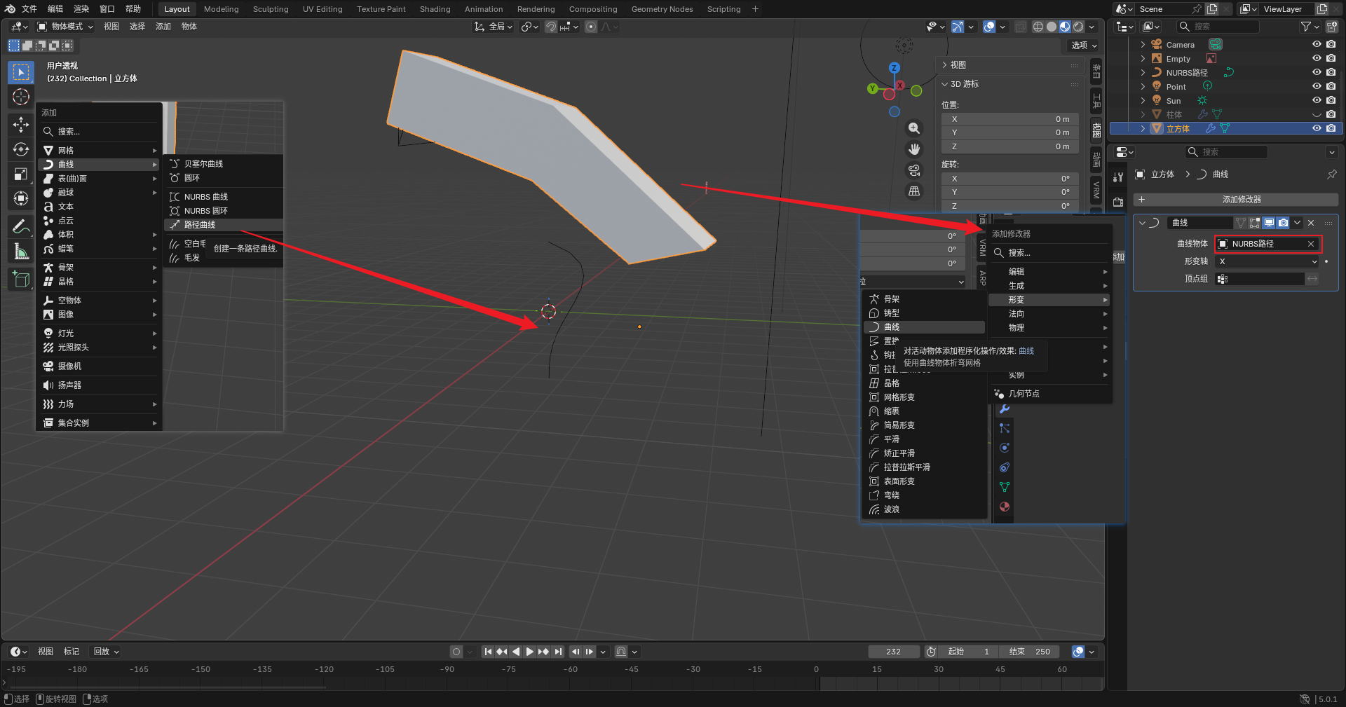
曲线建模
基础曲线
- 曲线 = 可编辑的平滑路径,用来做线状建模、挤出形状、或作为运动轨道
| 项目 | 内容 | 快捷键 / 位置 | 说明 |
|---|---|---|---|
| 曲线类型 | Bézier / NURBS / Path | Shift + A → Curve | Bézier 最常用 |
| 添加曲线 | 新建曲线 | Shift + A → Curve | 在 3D 游标处生成 |
| 编辑模式 | 编辑控制点 | Tab | 编辑曲线形状 |
| 移动/旋转/缩放 | G / R / S | 编辑点或手柄 | |
| 控制某一点的粗细 | Alt+ S | 最好先进行细分 | |
| 添加控制点 | 选端点 → E | 延长曲线 | |
| 删除控制点 | X | 删除选中点 | |
| 切换手柄类型 | V | 自动 / 对齐 / 自由 | |
| 曲线闭合 | Toggle Cyclic | 右键 / Curve 菜单 | 形成闭合曲线 |
| 曲线厚度 | Geometry → Bevel | 曲线属性 | 让曲线有体积 |
| 路径挤出 | Bevel Object | 曲线属性 | 用另一条曲线做截面 |
| 转为网格 | Convert to Mesh | 右键 → Convert | 变为可建模网格 |
| 路径动画 | Follow Path | 约束 | 物体沿曲线运动 |
| 常见用途 | 管线 / 线缆 / 道路 / 轨迹 | — | 精准、平滑建模 |
- 管线

- 控制某一点的粗细


路径曲线

实用技巧
常见新手问题速查
| 问题 | 原因 | 解决 |
|---|---|---|
| 面变黑 | 法线反了 | Shift + N |
| 挤出没反应 | 原地挤出 | 移动一下 |
| 模型破面 | 点未焊接 | M → By Distance |
| 倒角失败 | 比例未应用 | Ctrl + A → Scale |
导入参考图
- 可以先 数字键盘 1 切换到正视图

- 场景世界:

实用快捷操作
| 功能 | 快捷键 | 说明 |
|---|---|---|
| 搜索命令 | F3 | 快速查找功能 |
| 撤销 | Ctrl + Z | 撤销 |
| 重做 | Ctrl + Shift + Z | 重做 |
| 吸附 | Shift + Tab | 开关吸附 |
| 精确移动 | 按住 Shift | 微调 |
| 功能 | 快捷键 | 说明 |
|---|---|---|
| 倒角 | Ctrl + B | 边倒角 |
| 点倒角 | Ctrl + Shift + B | 顶点倒角 |
| 法线反转 | Alt + N | 修复面方向 |
| 分离 | P | 分离为新物体 |
| 切刀工具 | K | 自由切割网格 |
| 平滑/锐利边 | Shift + E | 设置硬边 |
| 功能 | 快捷键 | 说明 |
|---|---|---|
| 添加物体 | Shift + A | 网格、灯光、相机等 |
| 添加立方体 | Shift + A → Mesh → Cube | 最常用基础体 |
| 重命名 | F2 | 重命名物体 |
| 集合管理 | M | 移动物体到集合 |
- 法线与显示
| 功能 | 快捷键 | 说明 |
|---|---|---|
| 重算法线 | Shift + N | 统一法线 |
| 翻转法线 | Alt + N | 反转 |
| 显示法线 | Overlays → Normals | 查看方向 |
| 平滑/锐边 | Shift + E | 设置硬边 |
“123选模式,GRS做变换
E 挤出,I 内插,Ctrl R 环切
Alt 点选边循环,M 合并要常用”
CG
- 此公开教程只有前边一部分是blender: blender零基础入门教程,从0开始学blender教程到精通(2024新手必看教程)
- 【Kurt】Blender零基础入门教程 | Blender中文区新手必刷教程(已完结),可从【基础篇】1.4 本章练习 珍珠耳环的少女开始看。
- blender制作赛马娘动画技巧分享
- AI生成3d模型,blender重拓补方式

被折叠的 条评论
为什么被折叠?



