克雷西 发自 凹非寺
量子位 | 公众号 QbitAI
就在这几天,华为宣布搭载HarmonyOS 5的终端数量突破千万。
众多开发者纷纷在社媒平台送上祝贺,鸿蒙操作系统5成功经过规模化市场检验,迎来新的起点。
站在这个新起点的华为,攻势不仅没有放缓,反而愈战愈猛——
一个名为「鸿蒙应用开发者激励计划2025」的活动已经官宣上线,上亿元补贴开路,单个开发者累计奖金上限能到600万……

这是对去年鸿蒙应用开发激励的延续,更是对于鸿蒙操作系统的深层自信,随着鸿蒙终端在消费者市场的规模和认可度,一个全新的飞轮正在形成:
鸿蒙终端数量越多,应用生态需求越大,应用生态越丰富,鸿蒙终端销量又会翻番增长……
是的,这也是华为进一步加码鸿蒙应用开发者激励计划的关键原因,这是一个杠杆,可以加速整个飞轮。
而且,鸿蒙生于AI时代,从一开始就为万物互联而来,开发者开发不是简单换生态造轮子,而是面向未来、面向AI、面向多终端,率先实现移动互联网开发向AI时代开发的转型。
在这次「鸿蒙应用开发者激励计划2025」的说明中,华为还专门提供了“快速上架指引”,包含开发提效、快速测试、高效上架、高效运营模块,帮助开发者具备全栈式能力。
妥妥授人以鱼还授人以渔。
鸿蒙应用开发者激励计划2025
所以「鸿蒙应用开发者激励计划2025」,相比之前有什么变化?
激励力度更大、应用形态更广、现金奖励更直观。
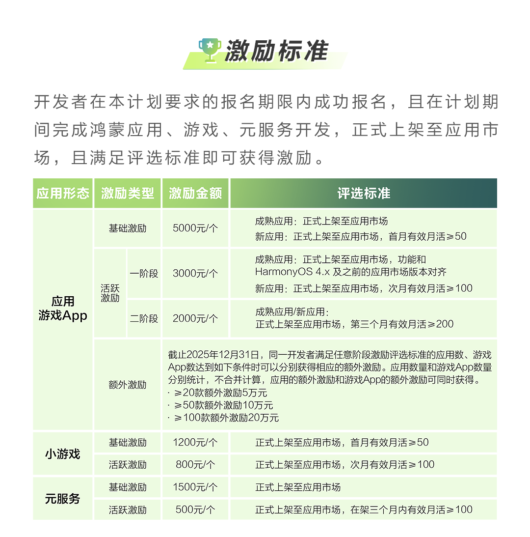
具体的激励标准,官网已经梳理得非常清晰。算下来每款应用最高奖励1万元,开发者可以多开发多得,单个开发者累计奖金上限达到600万。

去年,华为也曾设立过类似的激励计划,当时的封顶激励是个人10万、企业100万。
如今激励进一步加码,不难看出华为对鸿蒙生态布局扩张的决心,也愈加强烈了。
但比起金额数量的提高,更重要的是华为对于鸿蒙应用开发者激励计划的心态,已然发生了变化。
首先从时间安排来看,「鸿蒙应用开发者激励计划2025」今年早在八月初便已启动,相比去年十月的启动时间提前了两个月,而截止日期同为今年12月31日。
时间更宽裕,开发者便可以有更多空间,更精心地打磨应用质量。
相应地,奖励指标也不再只看单月月活量,还根据后续两个月的活跃度增设了新的激励指标。
这种持续性的激励,意在引导开发者在鸿蒙生态上做出长期稳定的投入。
这意味着,华为今年的目标已不只是迅速扩张鸿蒙开发者生态,更将目光放在生态伙伴共建的长期效益。
鸿蒙操作系统5终端数量突破千万,这对华为来说既是成绩,也是鞭策。

相比于成熟生态的应用规模,追赶的方式不外乎两种,一方面是不断完善系统自身,扩展用户规模,然后通过终端用户数量和留存率吸引开发者投入;
另一方面,则是做好开发者服务保障,帮助开发者实现商业价值,减轻他们的顾虑,使其敢于迈出投入鸿蒙生态的第一步,然后利用虹吸效应,在开发者社群内部实现快速传播。
华为不仅落实了这一策略,更直接拿出现金,激励吸引鸿蒙开发者。
当其他企业鲜少持续投入时,华为每年持续斥资上亿元扶持鸿蒙开发者——其战略决心与激励计划的演进逻辑,由此不言自明。
当然,现金激励只是点燃热情的“引火柴”,真正决定应用可持续发展的,仍是后续的工具支持、流量分发和商业变现路径。华为在激励计划操作指导中附加的“技术支持”、“上架指引”、“审核指南”等内容,实则为开发者生态再添薪火。
生态稳固,开发者越受益。开发者越受益,生态就越稳固。
这也是鸿蒙生态最简单的明牌。
向阳而生,共创鸿蒙新世界
为什么要去鸿蒙生态开发应用?
这个问题已经不用晓之以利、动之以情、申之以大义了。
过往两年的鸿蒙终端规模数据、各场景终端丰富程度,以及第一批开发者回报,都已经是最好的说明。
今年6月的HDC大会上,华为对鸿蒙生态共建,就交出了这样一份答卷:
注册开发者800万,Top5000应用已全部上架,满足用户99.99%的使用时长,完成了216万份用户心愿单……

但这不意味着迁移至鸿蒙生态开发应用,已经完全没有了障碍……实际上,厘清了开发者当前所面临的痛点与担忧,也就明白了华为的一系列开发者服务保障,从何而来?
技术门槛高、迁移成本大、商业变现难——这是横亘在潜在鸿蒙开发者面前的三座大山。
最让开发者头疼的是陡峭的学习曲线。ArkTS语言需要掌握全新的装饰器语法,分布式技术架构更是让不少开发者望而却步。
迁移成本则直接触及商业底线。中小开发团队需要增加人力成本,这意味着真金白银的投入和漫长的回报周期。
更让开发者忧虑的其实是商业前景的不确定性。鸿蒙的投资回报率仍是未知数,开发投入无法避免、用户基数却相对较小,让不少开发者选择观望。
面对开发者的技术难题,华为构建起完整的赋能体系,各种垂类代码样例、丰富的原生互联Kit,以及持续优化的开发文档,让技术门槛不断降低。
开发者可以使用行业模板&组件、ASCF框架、云调试工具快速完成应用开发。
当然,还有华为在多种场合反复强调的“一次开发,多端部署”突破性解决方案。

通过ArkUI框架的分层架构设计,开发者只需编写一套代码,就能适配手机、平板、电视、手表等多种设备。响应式栅格系统支持六种屏幕规格自适应,多态组件让同一UI在不同设备上呈现最优效果。
并且,鸿蒙的分布式能力为开发者打开了创新空间。当一个健康应用能够联动手表采集数据、手机分析处理、电视大屏展示,当一个智能家居应用能够统一控制全屋设备并与车机系统联动,应用的价值维度被彻底重构。
开发者不再局限于单一设备的功能开发,而是成为场景化服务的设计者。
另外在开发流程上,鸿蒙生态也为开发者提供从开发、测试,到上架、经营的全生命周期服务。
比如在开发阶段的智能预检,可以对高频问题提前检查,实现小时级响应;测试阶段通过AppTest实现应用发布前可控的用户验证,高效测试预判真实场景问题。
上架阶段,也有专家进行人工全面诊断,服务式解决上架问题;经营阶段通过鸿蒙应用市场编辑推荐,让优质小众应用获得更多用户流量。

从DevEco Studio的持续优化到仓颉编程语言的开源,从分层伙伴体系到全场景协同能力,从开发态的质量保障到经营态的流量支持,每一步都在降低门槛、放大价值,让开发者真正成为万物互联时代的创新主角。

鸿蒙“三分天下有其一”的愿景,需要华为与开发者的深度共创。通过技术开放、工具完善、场景创新,华为正在为开发者搭建一个充满想象力的舞台。
AI+万物互联,操作系统新趋势
一个时代有一个时代的操作系统。
鸿蒙生逢其时,在AIGC、万物互联多终端的时代,重新定义操作系统。
为了进一步深度赋能开发者,华为更是推出了小艺智能体开放平台,积极拥抱Agent形态,提供50+鸿蒙系统插件、通过意图框架升级兼容MCP工具,支持全场景多智能体协同,甚至可以通过自然语言对话,创建智能体的工作流。

除了AI,系统本身也从只支持单设备演进到了万物互联。
手机、平板、正在蓬勃发展的智能网联汽车,还有可穿戴设备、XR、具身智能机器人……行业正在形成大一统生态,行业也需要一个大一统操作系统。
而鸿蒙已经能够在如此量级的市场、如此量级的终端数上,实现一次开发、多端部署,并且在最大规模的反馈中迭代。
鸿蒙正在通过其独特的分布式能力,将不同设备融合成一个“超级终端”,打破设备壁垒,构建无缝流转的智能体验。
当激励计划、分布式框架与系统级AI在鸿蒙生态里汇聚,等于把未来操作系统的“起跑线”整体前移了一大截。
对开发者而言,这里不仅有现金激励,更有一次代码直达多端的降本红利;不仅有官方服务支持与流量推荐,更有首批AI场景的创新话语权。
谁能先把想法落地,谁就能率先占据用户心智,成为“超级终端”时代的新入口。窗口期已经打开,鸿蒙生态正在呼唤新的一批拓荒者。
相比其他操作系统和开发者生态,这也是为什么鸿蒙更具爆款应用土壤和基因的原因。
而且对于中国开发者来说,还有另一层时代性的机遇。
自信息革命开启以来,不论ICT通信还是互联网,操作系统和底层生态话语权,基本都掌握在他人手中。这不仅因为人家做得早,也因为他们的开发者定义了所有标准,最后即便我们拥有最大的消费者市场,也只能在已经明确的标准和生态里添砖加瓦。
但现在,全新的操作系统和底层生态标准随之打开。
我们不必输在起跑线,更可以靠着终端、应用和市场的三位一体,成为标准的定义者和制定者。
实际上,这也是鸿蒙应用开发者激励计划被进一步加码的深层考量。
只是行则将至的大道背后,依然需要日拱一卒、逢山开路。
这也是为什么站在开发者视角,这份激励的价值远不止于资金支持。
当技术迁移成本成为最大阻碍时,华为提供的技术培训、专家指导和工具优化,直接帮助开发团队跨越技术鸿沟,扫平开发者最后的挑战和障碍。
激励计划也正在重塑开发者的成长路径。
不同于传统平台的“大鱼吃小鱼”,鸿蒙通过分层分阶段激励机制携手开发者长期发展,让个人开发者、初创团队、成长型企业都能找到适合自己的成长轨道,每一份努力都能获得相应的市场机会。
适逢其时,是时候了。
想要报名或了解更多关于「鸿蒙应用开发者激励计划2025」的详情,请点击「阅读原文」。
一键三连「点赞」「转发」「小心心」
欢迎在评论区留下你的想法!
— 完 —
🌟 点亮星标 🌟
科技前沿进展每日见
43

被折叠的 条评论
为什么被折叠?



