克雷西 发自 徐汇西岸
量子位 | 公众号 QbitAI
全球首个通用科学智能体,亮相WAIC!
就在这届WAIC的未来发展论坛上,上海交大青年博导、CVPR满分论文得主张林峰,深势科技创始人张林峰,与上海交大陈思衡,共同发布了全球首个通用科研智能体SciMaster。
SciMaster是属于每个人的专家级科研助手,可以结合全网资源和1.7亿科学文献,帮你扫清科研过程中遇到的各种困难。
还可以跳出科研圈,以科研的思维审视日常问题,在工作生活的方方面面给予你帮助。
而且主要功能统统免费,这也使得SciMaster发布后,网友们迅速开启了求邀请码模式。
科研神器SciMaster
SciMaster的核心功能,就是专家级的深度调研,它的背后是通用科学基座大模型Innovator,具备多模态能力。
话不多说,直接看SciMaster的真实表现。
在AI前沿领域,出现了很多对Transformer发起挑战的新型模型架构,我们想让SciMaster帮我们调查一下,这些架构当中哪些最具应用前景。
我们看到,SciMaster首先根据自身的知识储备,提出了可能的候选答案,然后设计了检索方案,以便寻找相关资料。
具体的检索方式又可以分为WebSearch、WebParse、PaperSearch三种,分别对全域互联网以及1.7亿科学文献进行检索,收集领域相关的资讯、数据、论文、专利等资料。

如果你对SciMaster设计的思路不满意,还可以按下暂停键,直接对方案进行编辑。

具体到我们提出的问题,SciMaster先用较为直接的关键词检索了相关学术论文。
并且过程当中SciMaster还对第一次的检索结果不满意,于是自动更改搜索词进行了第二轮搜索,得到了更丰富的信息。

在此基础之上,SciMaster又在互联网上获取了更加广泛的信息作为补充。

并且SciMaster会展示关键环节的工作过程,可以从中调取到原始的检索结果。

最终,SciMaster向我们展示了它的调研结果。

上面展示的是SciMaster的“通用助手”模式,给出的研究报告比较提纲挈领,适合我们快速了解想要知道的问题。
除此之外,SciMaster还有“深度调研”模式,顾名思义可以进行更深入的研究,做出更翔实的报告,同时会在报告中展示所有的参考文献并附上链接,更适合仔细深入研读。

另外,SciMaster还集成了众多科学专用工具,它的调用方式分为两种:
主动调用,也就是当我们明确认为需要使用某种工具时,直接在对话框中下达指令;
自动调用,这种模式下我们只需要提出问题,SciMaster会根据实际情况自动匹配工具。
并且在未来,SciMaster还会集成更多不同功能的科学计算工具。

通用助手和深度调研两种模式按需使用,再加上工具的配合,SciMaster的确是一个优秀的AI科研助手。
生于科研,但不止于科研
虽然SciMaster使用的是科学思维,面向的也是科研场景,但在实际应用当中,却不仅仅可以用于科研。
举个生活当中的例子,今年的高温天气可以说是热坏了不少人,而空调则是我们面对这种天气最有效的武器。
但空调究竟怎么开最科学就众说纷纭了,而SciMaster刚好可以利用科学思维帮我们揭晓这个问题的答案。
当然根据侧重点不同,空调的开法也有所区别,但SciMaster清晰地整理了不同关注点下的最优方案,无论你更看重舒适、健康还是节能,都能找到合适的方案。

还比如在工作中,作为文字工作者,难免需要和人进行沟通交流。
这时SciMaster可以帮我们搜集人物信息和背景资料,快速了解相关人物,甚至直接设计对话问题。
并且在搜集资料时,SciMaster依然坚持着严谨的科学思维。
我们在测试中设定的目标人物是深势科技创始人张林峰,SciMaster在整理资料时发现了内容矛盾的情况,并判断存在重名的情况,随后对信息进行了更详细的筛选。

得益于这种严谨的作风,SciMaster成功避免了搞混人物的可能,设计出了合适的问题。

再来,针对投资者,SciMaster也可以搜索行业中的实力选手,帮助投资人发现“明日之星”。
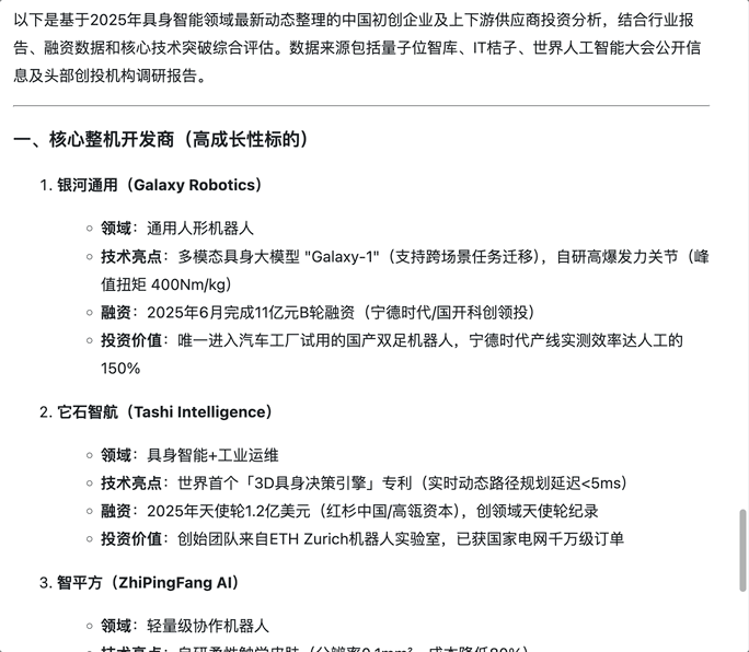
整理并介绍具身智能领域值得投资的中国初创企业,做软/硬件的都可以,还可以包括上游供应商。
SciMaster不仅按要求找到了相关企业,还对其中的亮点和风险进行了分析。
有意思的是,引用的资料当中还有量子位智库的研究报告(手动狗头)。
△仅用于展示SciMaster用法,不构成投资建议
当然,这里展示的用法只是抛砖引玉,SciMaster更多的“出圈”玩法,就等你自己去挖掘了。
从“工具的革命”到“革命的工具”
SciMaster,是上海交大与AI for Science(AI4S)创企深势科技共同打造的校企合作标杆成果。
自成立以来,深势科技一直深耕交叉学科,先后推出深势·宇知系列科学大模型体系、药物计算平台、能源电池研发解决方案等一系列AI4S产品。
伴随着AI4S进入新时代、开始从解决单一场景的科研任务走向通用,深势科技推出了玻尔科研空间站,此次的SciMaster的论文数据来源就是玻尔。
玻尔之后,深势科技与高校等科研一线机构的合作愈加紧密,与包括北京大学、上海交通大学、厦门大学在内的40余所高校达成了合作。
SciMaster就是其中的代表,它将推动重塑高校科研范式,改变传统的 “教、学、研、用” 体系。
更关键的是,SciMaster从深势科技与高校的“点对点合作”当中脱颖而出,成为了大众可用的科研工具。
另外,SciMaster还积极拥抱开源生态,已接入DeepModeling开源社区,孕育了上千款Agent-ready工具与数百个Agent应用,并催生了ChemMaster等SciMaster的子智能体。
SciMaster的终极目标,是打造一个“AI4S领域的Hugging Face”。
如果说之前的AI4S工具掀起了一场“工具的革命”,那么如今的SciMaster,已经成为一种“革命的工具”。
它作为通用科学智能体,使得信息世界与物理世界更加融会贯通,缔造了AI与传统学科之间的“量子纠缠”,势必将掀起一场新的科技革命。
SciMaster:
https://scimaster.bohrium.com/
一键三连「点赞」「转发」「小心心」
欢迎在评论区留下你的想法!
— 完 —
🌟 点亮星标 🌟
科技前沿进展每日见

209

被折叠的 条评论
为什么被折叠?



