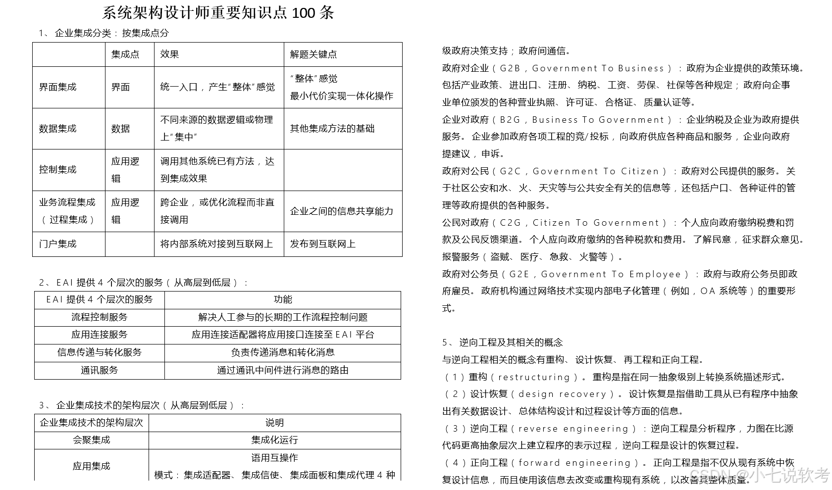
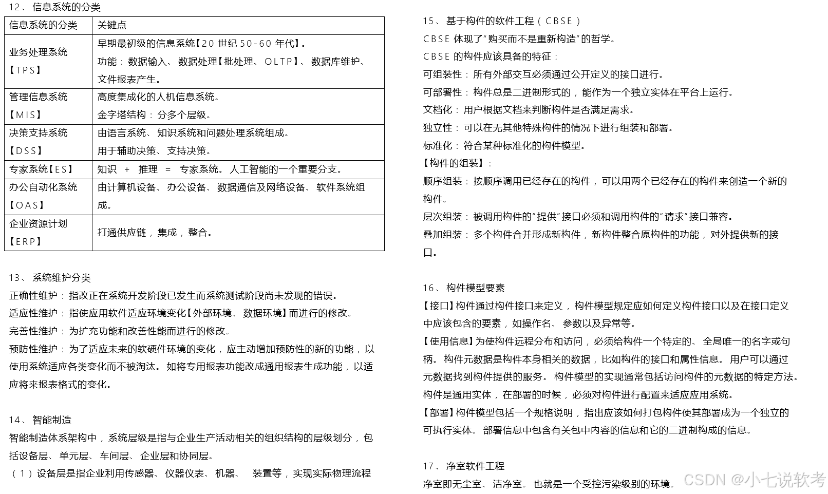
2025年软考考试时间已定,备考软考高级系统架构设计师的朋友要抓紧备考了!
软考系统架构设计师考试的知识点挺多的,大家容易抓不住重点。所以给大家整理了这份架构100个核心考点速记,赶紧背起来!


有完整PDF版本,大家可以打印下来背诵,需要的看下方领取即可

2025年软考考试时间已定,备考软考高级系统架构设计师的朋友要抓紧备考了!
软考系统架构设计师考试的知识点挺多的,大家容易抓不住重点。所以给大家整理了这份架构100个核心考点速记,赶紧背起来!


有完整PDF版本,大家可以打印下来背诵,需要的看下方领取即可

1374

被折叠的 条评论
为什么被折叠?