无线通信技术不断演进,为各行业应用带来持续创新。其中,超宽带(UWB)技术和Mesh组网技术作为近年来备受关注的两项关键技术。
考虑到实际业务场景中,对无线通信的覆盖范围、通信可靠性及定位灵活性的需求不断提升,思为无线在UWB650模块的基础上,进一步集成了Mesh组网功能。以UWB650模块为例,这款基于IEEE 802.15.4-2020标准的超宽带通信模块,具备高精度测距(精度±10cm)、高速数据传输(最高6.8Mbps)等特性,通过新增的Mesh组网功能,进一步拓展了其在复杂环境下的应用能力——从工业定位到智能仓储,从室内导航到设备协同,UWB与Mesh的结合正在为无线通信带来更灵活、更可靠的解决方案。

UWB650模块:UWB技术+Mesh组网
UWB650模块是UWB与Mesh功能一体化的核心载体,其硬件设计与协议支持为技术融合奠定了坚实基础。
UWB650通信功能简介
UWB650模块基于Qorvo DW3000 UWB芯片设计,严格遵循IEEE 802.15.4-2020标准协议,并集成高性能射频功放、MCU及通用IO接口,同时配备AES128加密及ESD保护器件,确保在复杂电磁环境下的稳定运行。其核心功能包括:
- 数据通信:通过串口实现远程数据收发,支持灵活的应用开发;
- 高精度测距:采用双向测距(SS-TWR和DS-TWR)方案,测距精度小于 10cm,满足工业级定位需求;
- 高速传输:空中数据速率最高8Mbps,可快速传输大量数据;
- 定位功能:通过双向测距计算目标与基站的距离,结合坐标解算实现2D/3D高精度定位(精度≤30cm)。
- 低功耗休眠:模块支持硬件级休眠,拉低CS引脚电平进入休眠(<25ms),拉高唤醒(<30ms),休眠期间UWB芯片同步休眠以降低能耗,串口会输出"Enter Sleep"/"Exit Sleep"状态提示。
- 灵活配置:支持多档发射功率调节(最大5W),适应不同距离和环境需求;支持0-1023字节数据帧长度(单包最大1004字节),满足多样化数据负载要求;
- 长距离覆盖:理论工作距离1KM以上,适用于大型厂房、仓库等开阔场景。
UWB650 Mesh组网说明
UWB650模块新增Mesh组网传输功能(默认关闭),用户可通过配置命令启用该功能。启用后,模块可通过配置成节点或中继的形式,与其他模块共同组成Mesh网络,解决传统UWB单跳通信距离不足、复杂环境信号遮挡等问题。

Mesh组网功能的启用与配置
UWB650的Mesh功能并非默认开启,需通过明确的配置命令完成初始化设置,包括基础身份配置、Mesh模式激活及节点角色定义。
前期准备:基础身份配置
用户首次使用UWB650模块时,需查询并设置模块的PAN ID(默认值0000)和地址(默认值0000)参数,以确保模块在网络中的唯一性。
配置命令:UWBRFAT+DEVICEID=xxxx,yyyy
参数说明:
- xxxx(第一个参数):PAN ID(组ID,范围0x0000~0xFFFE),同一网络下的所有模块需设置为相同值,用于区分不同Mesh网络;
- yyyy(第二个参数):模块自身地址(范围0x0000~0xFFFE),同一PAN ID下必须唯一,用于精准定位数据接收方。
作用:这是模块间通信的基础(包括普通UWB通信和Mesh组网通信),但仅此配置不会自动启用Mesh功能。
注意:若未正确设置PAN ID和地址,模块将无法与其他节点正常通信(即使是普通数据传输也会失败)。
Mesh功能的启用
Mesh功能默认关闭,用户需通过特定配置命令激活该功能
典型命令逻辑:假设通过UWBRFAT+MeshENABLE=1(或类似命令,具体参数参考模块规格书)将模块切换至Mesh模式。启用后,模块支持多跳中继传输、跳数限制等Mesh特性。
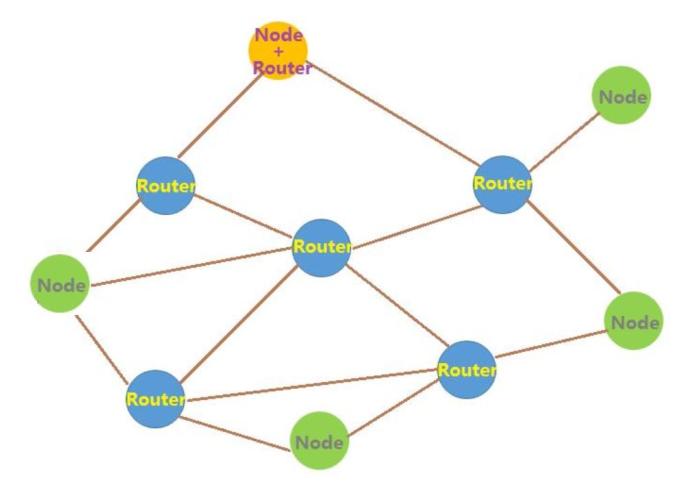
节点角色与数据传输规则
启用Mesh功能后,模块可配置为以下角色:
- 节点(Node):通过命令UWBRFAT+TXTARGET=xxxx设置目标地址(如UWBRFAT+TXTARGET=1234),模块仅与指定地址的模块直接通信(类似点对点模式),数据通过单跳传输。若目标地址设置为FFFF,则数据以广播形式发送至同一PAN ID下的所有模块(接收端会额外输出信号强度等信息)。
- 中继(Router/Relay):不主动发送数据,但会自动转发其他模块发送的Mesh数据包(目标地址非本机时)。例如,当节点A与节点C无法直接通信时,若节点B配置为中继,则A→B→C的数据流可顺利完成传输。
- 复合型节点:同时支持直接通信与中继功能——若数据目标地址是本机,则正常接收并输出;若目标地址非本机,则自动转发(兼顾灵活性与可靠性)。
注意:同一Mesh网络中,所有节点必须设置不同的地址,且开启Mesh功能的模块无法与未开启Mesh功能的模块进行普通数据收发。(测距/定位功能除外)。
UWB650 Mesh组网的具体功能特性
UWB650的Mesh功能不仅实现了多跳中继,还通过多项机制保障网络的稳定性与可靠性。
数据通信的灵活性与可控性
- 目标地址动态配置:通过UWBRFAT+TXTARGET命令可随时修改接收方地址(如从单播切换至广播),满足不同场景需求;
- 广播模式:设置目标地址为FFFF时,数据将广播至同一PAN ID下的所有模块,接收端默认输出数据来源(SrcAddr)、信号强度(Rssi)及原始数据(如“SrcAddr:0001;Rssi:-51.23dBm;Data:1234567890”);
- 16进制数据处理:发送16进制数据时,用户需自行解析输出内容中的有效负载(FramePayload部分)。
可靠性增强功能
- ACK自动确认机制:通过UWBRFAT+ACKENABLE=1开启后,发送端的数据包会附带ACK请求;接收端成功接收后,自动回复ACK响应(发送端显示“ACK DETECTED”),未成功则提示“ACK WAIT TIMEOUT”。注意:广播地址(FFFF)不支持ACK功能。
- CCA信道评估机制:通过UWBRFAT+CCANENABLE=1开启后,模块发送数据前会检测信道是否空闲(避免与其他UWB设备信号冲突);若信道繁忙,则取消发送并提示“CCA FAILURE”。
- 帧过滤功能:UWB650仅接收符合以下条件的数据包——目标PAN ID与自身一致、目标地址为0xFFFF(广播)或与自身一致、FCS校验正确、格式为标准Data帧且符合IEEE 802.15.4-2020标准,否则直接拒绝。
- SNIFF(侦听接收)机制:模块会不停的开关接收,在接收状态和IDLE状态之间不断切换。UWB650通过接收与空闲状态交替切换(各约16us,占空比50%)降低功耗,测距/定位时自动切换为常开接收以确保实时性。

网络稳定性保障
- 跳数限制:同一数据包的转发跳数固定为10次,超过后中继节点将丢弃数据包,防止多跳网络中的信号重复污染。
- 目标导向转发:中继节点仅处理目标地址非本机的数据包,避免无效计算与资源占用。
以上UWB650模块指令功能开启也可通过下载我司研发的PC软件直接设置。

UWB与MESH融合趋势
突破距离限制:复杂环境下的高精度定位覆盖
传统UWB定位依赖密集部署的固定基站,而UWB650的Mesh网络允许标签与基站通过中继节点间接通信。例如,在存在立柱遮挡的工厂车间,标签可通过附近的中继节点将测距信息转发至基站,最终实现±10cm精度的定位,无需额外增加基站数量。
自组织与自修复:动态网络的鲁棒性保障
Mesh网络的自组织特性使得节点可动态加入/退出(如移动设备或临时基站),无需人工重新配置。若某个中继节点故障,数据包会自动通过其他可用路径转发(例如A→B→C→D变为A→E→D),确保定位与通信服务不中断,特别适用于矿井、应急救援等高风险场景。
灵活扩展与低成本部署
用户可根据实际需求配置节点角色(终端/中继/复合型),灵活调整网络拓扑。例如,在大型仓库中,仅需在关键位置部署少量固定基站(提供坐标基准),再通过移动标签与中继节点组成Mesh网络,即可覆盖传统方案需数十个基站的区域,显著降低硬件成本与部署复杂度。
UWB与Mesh的结合可为无线通信提供更灵活、更可靠的解决方案。思为无线将在高精度定位与智能物联网技术探索中持续投入和关注。

被折叠的 条评论
为什么被折叠?



