
新钛云服已累计为您分享689篇技术干货

一、前言
Git作为版本控制管理工具中的优秀代表,其分支管理功能使得团队协同开发成为一件非常简单的事情。本文介绍一种产品开发中的Git分支工作方法,以供探讨。
二、产品的软件版本号定义
软件版本号定义,分四项:主版本号.子版本号.修订号.Build号,如:V1.3.2.123
软件hotfix版本号定义,分四项:主版本号.子版本号.修订号.修补号,如:V1.3.2.125
| 版本号 | 说明 | 备注 |
|---|---|---|
| 主版本号 | 系统业务重构或架构重构时增加;重大功能或方向改变时增加;大范围不兼容之前的接口时增加。 | |
| 子版本号 | 增加新的业务功能时增加。 | |
| 修订号 | 有改动就增加。 | 从0开始 |
| 修补号 | hostfix版本号基于所修复的版本的Build号,取发布版本的最大的Build号往上增加如果修复基于V1.3.2.1,则hotfix版本为V1.3.2.2如果当前发布版本的Build版本是V1.3.2.101,当前最大Build号为105,则修补版本号为V1.3.2.106 | 从1开始 |
| Build号 | 编译号,有编译就增加。 | 从1开始 |
三、Git分支命名
1、基本分支
| 分支命名 | 说明 | 生命周期 |
|---|---|---|
| master | 记录上线版本的迭代,该分支代码与线上代码是完全一致的主分支 | 项目存在期间存续,项目下线之后归档 |
| dev | 记录开发代码活动历史 | 同master |
| test | 记录测试活动历史 | 同master |
| feature-(ver)-(name) | 属于开发个人的代码活动历史记录,如David正在开发1.0.1版本,则分支名为:feature-v1.0.1-david | 版本开始开发至版本发布,版本发布后结束 |
2、扩展分支
| 分支命名 | 说明 | 生命周期 |
|---|---|---|
| hostfix-(ver) | 线上版本的紧急修复代码分支,开发与测试都采用同一分支 | 版本开始开发至版本发布 |
| dev-(company) | 记录针对特定需求的定制化版本的开发代码活动历史 | 项目存在期间存续,项目下线之后归档 |
| test-(company) | 记录针对特定需求的定制化版本的测试代码活动历史 | 同dev-(company) |
| feature-(company)-v1.0.2-(name) | 属于开发个人的定制化版本的开发代码活动历史记录,如David正在开发的定制化阿里公司的1.0.1版本,则分支名为:feature-ali-v1.0.1-david | 版本开始开发至版本发布,版本发布后结束 |
| dev-v1.0.2 | 多分支并发开发时,记录特定版本的开发代码活动历史 | 版本开始开发至版本发布 |
| test-v1.0.2 | 多分支并发开发时,记录特定版本的测试代码活动历史 | 版本开始开发至版本发布 |
3、tags
| tag命名 | 说明 | 生命周期 |
|---|---|---|
| tag-v(ver) | 仅针对发布版本打tag,如:tag-v1.0.0.1 | 项目存在期间存续,项目下线之后归档 |
四、Git分支工作规范
1、分支工作基本原则
master:系统版本的准线,版本通过测试并处于可发布状态时,才可合并入master,一直维持可构建状态。
dev*:协同开发分支,不可直接提交,仅可通过其他分支合并进入。
test*:测试分支,不可直接提交,仅可通过dev*分支合并进入。
feature*:个人开发分支,个人开发完成需要合并入dev分之前,先push至远程feature分支。
2、一般项目开发

工作流程如上图:
1、项目负责人从master的基线check out,初始化dev分支;
2、开发者从dev分支check out,建立本地个人开发分支feature*;
3、开发者完成功能开发后,commit个人feature*分支,并push至远程个人feature*分支;
4、开发者在gitlab上提交个人的代码和并请求至dev分支;
4、代码审查人负责代码审查,合并合理代码;
6、代码提测时,开发负责人提交dev分支到test的合并请求;
7、项目负责人合并dev分支至test分支;
8、版本测试完成后,开发负责人提交test分支至master分支的合并请求;
9、项目负责人合并代码至master;
10、项目负责人以当前代码为基线,在master分支上tag当前版本号。
3、hostfix版本开发
hostfix为紧急修复的版本,不同于正常需求的版本流程。工作流程如下图。

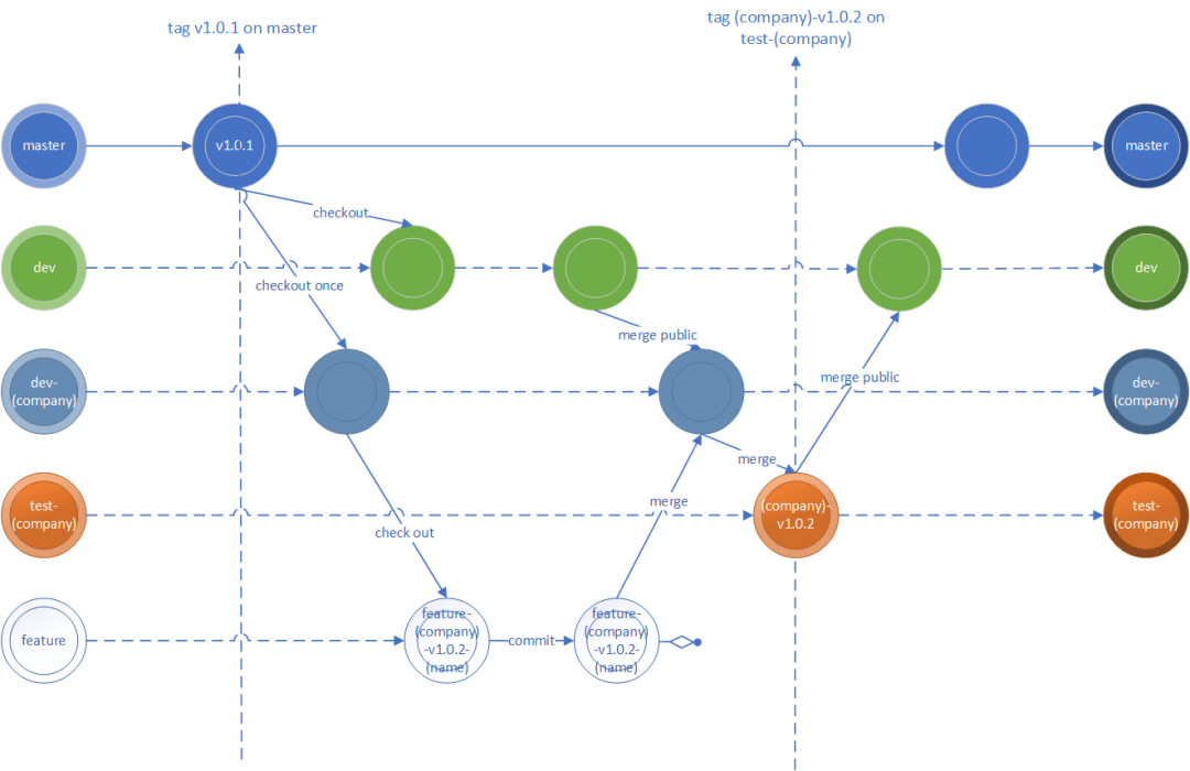
4、定制化版本开发
定制化版本出现在给某些特定用户提供特殊定制的功能,而又与主干分支存在不同业务逻辑的情况下。工作流程如下图。

5、多版本并行
版本测试的时候,可能存在开发团队眼巴巴等待测试反馈bug的时候。配合默契的多版本并行开发,可以合理利用时间,加速版本迭代。工作流程如下图。

推荐阅读
推荐视频
本文介绍了一种产品开发中Git分支的工作方法,包括软件版本号定义、分支命名规则及工作规范等,适用于团队协同开发。


1180

被折叠的 条评论
为什么被折叠?



